103427 (615280), страница 6
Текст из файла (страница 6)
Для успешной трансформации организаций важно изучить мировой опыт и использовать его применительно к текущей ситуации. Компании должны не имитировать организационные структуры конкурентов, а искать возможности компенсировать свои недостатки или получать конкурентные преимущества в форме, соответствующей стилю работы и ситуации в компании. Компании должны относиться к организационной структуре как к приспосабливающемуся организму, который может реагировать ни изменения ситуации и видоизменяться, реструктуризироваться. Например, компания Gillette имеет как минимум шесть организационных структур. Производство по выпуску лезвий организовано одним способом, производство электроприборов Braun - другим, производство зубных щёток - третьим, потому что изделия меняются, а к разной продукции в разных странах и компаниях нужен соответствующий подход. По мнению главного управляющего Gillette А. Зейна, существует три основных направления, по которым создаются разные типы организации - по функциям, производимому продукту и выполняемой работе. Вопрос состоит лишь в том, чтобы проследить изменение взаимодействия между ними.
Глава 6. Практическая часть. Человеческий фактор в организации на примере ООО "Автосервис"
6.1. Общая характеристика организации
ООО "Автосервис" располагается по адресу: г. Сыктывкар, ул. Морозова 108/1, свидетельство о внесении в Единый государственный реестр: 1081101008581 от 14.10 2008г. ООО "Автосервис" является дилерским центром III категории ОАО "АВТОВАЗ".
Дилерский центр находится вблизи жилых районов и оживленных дорог. Фасад выходит на главную дорогу. Подъездная дорога в хорошем состоянии.
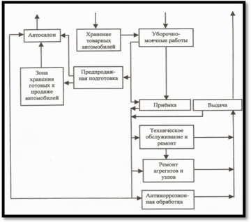
Площадка дилерского центра составляет 4000,0м2. Имеются парковки для клиентов и служащих. Площадка для хранения товарных автомобилей огорожена, расположена на территории предприятия и составляет 1500 м 2.
Дилерский центр состоит из существующего производственного корпуса с автосалоном. Корпус одноэтажный прямоугольный размерами в плане 54 х 18 м и высотой 6,0м. Автосалон расположен в производственном здании и имеет размер 12 х 18 м.
Автосалон предназначен для продажи:
автомобилей и оформления документов на них;
запасных частей и аксессуаров.
Выставочные образцы аксессуаров и запасных частей расположены в витринах в демонстрационном зале.
Сервисная зона СТО предназначена для выполнения:
предпродажной подготовки автомобилей;
мойки, технического обслуживания и ремонта автомобилей в гарантийный и послегарантийный период;
ремонта агрегатов и узлов;
антикоррозионной обработки.
Предпродажная подготовка автомобилей - это комплекс работ по выявлению и устранению недостатков и повреждений, возникших в процессе транспортировки и хранения автомобилей, и проведение работ, связанных с подготовкой автомобилей к эксплуатации до момента их продажи, выполняемых на предприятиях, имеющих сертификат соответствия на данные работы и аттестованный персонал.
Предпродажная подготовка является обязательным условием гарантии изготовителя в соответствии с требованиями стандарта по предпродажной подготовке легковых автомобилей ОСТ 37.001.082-82 и перечнем обязательных работ, приведенных в сервисной книжке легковых автомобилей. О факте выполнения этих работ в сервисной книжке должна быть сделана отметка.
Техническое обслуживание автомобилей - это комплекс работ (операций), направленных на предупреждение отказов и неисправностей, обеспечение полной работоспособности автотранспортного средства (агрегата, узла, системы) в пределах эксплуатационных характеристик, установленных изготовителем.
Гарантийное обслуживание автомобилей - это комплекс мероприятий, направленных на создание необходимых условий для нормальной эксплуатации автомобилей в гарантийный период, а также на предупреждение и устранение неисправностей, и выдачу владельцам необходимой информации об автомобиле и условиях гарантии.
Гарантийное обслуживание включает в себя техническое обслуживание в гарантийный период эксплуатации и гарантийный ремонт.
Гарантийный ремонт автомобилей - это комплекс работ (операций), связанных с выполнением гарантийных обязательств изготовителя, направленных на устранение неисправностей, и предназначен для восстановления работоспособности автомобиля в пределах эксплуатационных характеристик. В состав сервисной зоны входят следующие производственные участки и посты: - уборочно-моечных работ размером 6,0 х 7,0 м;
ТО, ремонта и предпродажной подготовки автомобиля, размером 30 х 18 м;
ремонт агрегатов и узлов размером 6,0 х 4,0м;
пост антикоррозионной обработки размером 6,0 х 7,5 м;
пост сушки днища и закрытых полостей размером 6,0 х 7,5 м;
пост мойки днища и закрытых полостей размером 6,0 х 7,5 м.
Технологическое оборудование принято по участкам в соответствии с выполняемым перечнем услуг и приводится полностью в прилагаемой "Спецификации технологического оборудования".
Предприятие имеет возможность предложить клиенту дополнительные услуги, одобренные ОАО "АВТОВАЗ". При внедрении дополнительных услуг необходимо руководствоваться:
ОК 002-93 (ОКУН) с изм.1,2,3,4,5,6 принят и введен постановлением Госстандарта РФ 28.06.93г. "Общероссийским классификатором услуг населению (ОКУН);
РД 26000.37.101.0057 "Положением о фирменном техническом обслуживании и ремонте автомобилей на предприятиях сервисно-сбытовой сети ОАО "АВТОВАЗ";
И 3100.25100.00015 инструкцией "Порядок допуска к установке на автомобили производства ОАО "АВТОВАЗ" дополнительного оборудования.
Виды деятельности предприятия. Основными целями деятельности ООО"Автосервис" являются:
Выполнение государственного заказа по обеспечению инвалидов Республики Коми спецтранспортом.
Техническое обслуживание и ремонт легковых автомобилей.
Оптовая торговля автотранспортными средствами.
Предоставление прочих видов услуг по техническому обслуживанию автотранспортных средств.
Оптовая и розничная торговля автомобильными узлами, деталями и принадлежностями.
Далее в таблице представлен перечень услуг, выполняемых предприятием.
Таблица №1
Перечень услуг, выполняемых ООО "Автосервис"
| Виды услуг по ремонту и обслуживанию автомобилей | |
| Код услуги по ОКУН | Наименование работ |
| 17100 | Техническое обслуживание легковых автомобилей, в том числе: |
| 17101 | Регламентные работы по видам технического обслуживания |
| 17103 | Уборочно-моечные работы |
| 17104 | Контрольно-диагностические работы |
| 17105 | Смазочно-заправочные работы |
| 17106 | Регулировка фар |
| 17107 | Регулировка углов установки управляемых колес |
| 17108 | Регулировка топливной аппаратуры бензиновых двигателей |
| 17110 | Электротехнические работы на автомобиле |
| 17111 | Регулировка тормозной системы |
| 17112 | Регулировка сцепления |
| 17113 | Регулировка рулевого управления |
| 17114 | Регулировка системы зажигания |
| 17201 | Замена агрегатов |
| 17202 | Ремонт двигателей |
| 17203 | Ремонт коробки перемены передач (КП) |
| 17204 | Ремонт рулевого управления и подвески |
| 17205 | Ремонт тормозной системы |
| 17206 | Ремонт электрооборудования (со снятием с автомобиля) |
| 17208 | Арматурные работы |
| 17210 | Работы по защите от коррозии и противошумной обработке |
| 17211 | Шиномонтажные работы, балансировка колёс |
| 17212 | Ремонт поврежденных шин и камер |
| 17216 | Ремонт сцепления |
| 17218 | Ремонт топливной аппаратуры бензиновых двигателей |
| 17607 | Ремонт и зарядка аккумуляторных батарей |
| 17613 | Установка дополнительного оборудования |
| 17615 | Предпродажная подготовка |
| 17617 | Определение токсичности отработавших газов |
| 17619 | Гарантийное обслуживание и ремонт |
| 17623 | Ремонт системы выпуска отработавших газов |
Численность работающих ООО "Автосервис": 38 человек, в том числе производственных рабочих - 20, вспомогательных рабочих - 6, ИТР - 3, служащих - 8, МОП - 1.
Схема 1. Функциональная схема дилерского центра.
Организационная структура ООО "Автосервис" - линейно-функциональная.
Схема 2. Организационная структура ООО "Автосервис"
6.2. Человеческий фактор в организации ООО "Автосервис"
Как уже говорилось ранее, любая организация создается и управляется людьми. Человеческий фактор в организации трудно переоценить. Взятая для анализа организация - не исключение. На данном предприятии весь процесс производства и управления осуществляется людьми. Представленная схема организационной структуры наглядно показывает влияние человеческого фактора на формирование организации. Во главе организационной структуры стоит директор, с ним согласуются все действия и любая деятельность, осуществляемая в организации. Директор в данном случае является формальным лидером и от его решений зависит финансовое положение организации. Неформальным лидером же является мастер смены, он выдает рабочие задания для подчиненных, решает их личные проблемы, следит за порядком организации и поддерживает благоприятный моральный климат в коллективе рабочих, занятых непосредственно на производстве.
Организация как единый организм, имеющий вход, преобразователь и выход, взаимодействуя с внешним окружением определенным образом, соответствующим характеру и содержанию этого взаимодействия, включает человека как элемент организации в процесс организационного и материального обмена между организацией и средой. В данной организации человек рассматривается как составная часть входа и выступает в роли ресурса предприятия, который она, наряду с другими ресурсами, использует в своей деятельности.
Линейные звенья управления призваны командовать, а функциональные - консультировать и помогать в разработке конкретных вопросов. Следовательно, функциональные звенья не могут отдавать распоряжения производственным подразделениям, но тем не менее должны осуществлять всю техническую подготовку производства.
В этих структурах есть попытка избавиться от недостатков функциональных структур. Данная организация основывается не только на выделении отдельных функций руководителя, но и в создании дополнительных структур под руководителем, основанных на линейных схемах управления.
К преимуществам данной рассматриваемой организации можно отнести:
Более глубокая подготовка решений и планов, связанных со специализацией работников.
Освобождение главного линейного менеджера от глубокого анализа проблем.















