99917 (613994), страница 7
Текст из файла (страница 7)
Общество предоставляет услуги ремонта и обслуживания линейных трактов междугородной и международной электрической связи, на договорных началах обслуживает магистральные и внутризоновые сети связи, производит ремонт аппаратуры связи и передачи данных. Общество строит новые линии связи, инсталлирует телефонные станции, средства телевидения, радиосвязи и радиовещания и другие объекты связи на территории Калининградской области.
Общество обеспечивает комплексное сервисное обслуживание средств и каналов связи в интересах, как коммерческих структур, так и министерства обороны и органов безопасности на основании действующих лицензий.
Генеральный директор осуществляет оперативное руководство деятельностью Общества и несет ответственность за соблюдение режима секретности проводимых работ, разработку и осуществление необходимых мероприятий по защите государственных секретов Российской Федерации.
Д
ействующая схема построения организационной структуры предприятия изображена на рис. 8.
Из приведённой схемы видно несовершенство действующей ОСУ. Данная структура может быть отнесена к линейным, практически в чистом виде, со всеми присущими ей недостатками. Отсутствие в организации горизонтальных связей свидетельствует об усложнении решения любого возникающего вопроса, т.к. он может быть решён только через непосредственного руководителя. Также можно увидеть и концентрацию полномочий в руках всего трёх руководителей: генерального директора, главного инженера, главного бухгалтера. Это несомненно ведёт к чрезмерной перегрузке последних.
С другой стороны неохваченными остаются такие области, как маркетинг, снабжение, кадры. Указанные функции распределяются между всё теми же “головными руководителями”, что опять ведёт к их перегрузке. Не являясь специалистами в данных областях, они не могут принимать правильных, обоснованных решений. Отсутствие чётко налаженных функциональных связей между подразделениями вносит путаницу и дублирование управленческих решений. Вследствие всего этого снижается эффективность функционирования всего предприятия.
Исходя из всего вышесказанного, можно сделать вывод о необходимости полной перестройки структуры организации данного предприятия для его эффективного функционирования.
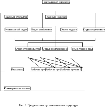
Основываясь на анализ существующей системы организации, научно-обоснованный подход к проектированию ОСУ, и, исходя из специфики деятельности организации, можно внести усовершенствования в структуру управления предприятием, схематично представленную на рис. 9.
Предложенную организационную структуру можно охарактеризовать, как структуру матричного типа. Учитывая специфику работы ООО «КТС Запад», данная структура имеет очевидные преимущества перед действующей.
Во-первых: в действующей ОСУ из-за отсутствия функциональных подразделений многие вопросы функционирования фирмы приходилось решать руководителю предприятия лично, что несомненно приводило к его перегрузке. Также, не являясь специалистом в данных областях, было возможно принятие необоснованных, нерациональных решений. В данном случае это исключено, так как каждый руководитель является специалистом в своей области и выполняет только свои функциональные обязанности.
Во-вторых: в действующей ОСУ между подразделениями совершенно отсутствовали горизонтальные связи, что усложняло решение всех вопросов местного уровня. В предлагаемой ОСУ все функциональные подразделения одного уровня действуют как единое целое, и, под управлением вышестоящего руководителя направляют свои усилия для совместного решения задач.
В-третьих: учитывая ориентацию предприятия на государственных и коммерческих потребителей, и специфику оказываемых им услуг, необходимо разделение управления рабочими коллективами.
В-четвёртых: по специфике работы предприятия каждый отдельный заказ выполняется как набор определённых, индивидуальных услуг. Из этого следует, что нет необходимости содержать постоянные рабочие коллективы. Для повышения эффективности работы групп, в каждом случае целесообразно подбирать состав специалистов исходя из конкретной поставленной задачи. В результате такой индивидуализации выполнения заказов повышается качество предоставляемых услуг, а так же отсутствует перерасход человеческих ресурсов. Как следствие, будет возрастать эффективность проведения работ и функционирования всего предприятия.
Сравнение действующей и предлагаемой ОСУ показывает, что перестройка структуры управления ООО «КТС Запад», за счёт более гибкого реагирования на факторы воздействия повысит эффективность функционирования всего предприятия.
Заключение
В заключение отметим, что успех современных организационных структур все в большей мере зависит от внешних, чрезвычайно быстро меняющихся условий их функционирования. К числу этих условий можно отнести интенсивную конкуренцию, приобретающую глобальный характер, быстрое технологическое развитие, ужесточение требований к интеллекту и потенциалу управленческих кадров, рост их автономии и ответственности.
Не требует доказательств тот факт, что каждая организация представляет собой весьма сложную в техническом и экономическом плане структуру. И от выбора стратегии ее работы, от конкретного способа взаимодействия и сопряжения звеньев ее составляющих, зависит если не успех предприятия целиком, то очень значительная его часть.
Организационные структуры управления – как раз тот связующий элемент, который позволяет всем разрозненным подразделениям осуществлять свою работу согласованно, в едином ключе поставленной перед организацией задачи. Совершенно логично, что каждому предприятию, занимающемуся конкретным видом деятельности необходима определенная организационная структура, которая отвечала бы именно таким требованиям, какие предъявляются к этому предприятию в его специфических условиях.
Как мы смогли убедиться на вышеизложенном примере, та структура, которая подходила и прекрасно работала в прошлом, сегодня может оказаться совсем неэффективной и даже убыточной. Сформировались некие требования, которые предъявляются к современным структурам управления, и чем полнее они выполняются, тем более надежной будет система управления предприятием.
К числу таких требований относятся укомплектование подразделений более квалифицированным персоналом; групповая организация труда как основа новой структуры управления; ориентация текущей работы, в том числе графиков и процедур, на запросы потребителей; создание условий для гибкой комплектации продукции; высокая производительность и низкие затраты.
Разработка и введение новых структур управления стало характерной чертой последнего десятилетия. В ходе этих экспериментов нередко используются самые разнообразные комбинации известных видов и типов структур, приспосабливаемых организациями к конкретным условиям их функционирования. Но все же главная тенденция состоит в том, что каждая последующая структура становится более гибкой по сравнению с ранее действовавшими.
В ходе выполнения данной работы:
-
был проведён анализ применения различных организационных структур управления.
-
были определены положительные и отрицательные стороны существующей организационной структуры.
-
были внесены предложения по изменению организационной структуры.
Делая вывод по выполненной работе, можно сказать, что изначально поставленная цель найти наиболее эффективную организационную структуру управления для ООО «КТС Запад» достигнута.
Список использованных источников:
-
Мэскон М., Альберт М., Хедоури Ф. «Основы менеджмента»: Перевод с английского. - М.: ЮНИТИ, 1997г.
-
Муравьев С.В., «Экспресс-анализ структур управления предприятием»: – М.: Высшая школа, 2005г.
-
Виханский О.С., Наумов А.И. «Менеджмент»: 4-е издание. – М.: Экономистъ, 2006г.
-
Горинов П.Е., «Практический менеджмент»: –C.-Пб.: МКД Партнер, 2005г.
-
Герчикова И.Н., «Менеджмент»: 3-е издание. – М.: ЮНИТИ, 2002г.
-
Глухов В.В., «Основы менеджмента»: Учебно-справочное пособие. – С.-Пб.: Специальная литература, 1995г.
-
Смирнов Э.А.,«Основы Теории организации»: –М.: ЮНИТИ, 1998г.
-
Веснин В.Р., «Основы менеджмента»: – М.: Триада - ЛТД, 1996г.
-
Галенко В.П., Страхова О.А., Файбушевич С.И., «Управление персоналом и эффективность предприятий»: – М.: Дело, 2005г.
















