96799 (613612), страница 4
Текст из файла (страница 4)
3)конструктивное взаимоотношение с частными кредиторами в случае финансового кризиса.
-
Инструменты, предназначенные для преодоления внутренних трудностей с платежным балансом (SBA) и проведения структурных реформ (EFF), конечной целью применения которых является достижение устойчивого доступа стран к международному рынку капиталов. В МВФ понимают необходимость более строгого регулирования продолжительности доступа к SBA и EFF. Сейчас границы между Соглашениями SBA и Соглашениями EFF размыты. Первые, нося краткосрочный характер (до 18 месяцев), в основном используются для стабилизации платежного баланса в условиях, когда для этого не требуются структурные реформы. Вторые – применяются для поддержки более долгосрочных программ, включающих существенную структурную составляющую. Однако в целях удлинения сроков поддержки на практике EFF зачастую использовались для финансирования краткосрочных программ, не имевших структурного компонента, а программы, поддерживаемые SBA, рассчитывались на более длительные сроки и включали структурные компоненты.
-
Инструменты, предназначенные для целенаправленной поддержки со стороны МВФ макроэкономической стабильности в беднейших странах в сочетании с программой борьбы с бедностью, реализуемыми Всемирным банком. В настоящее время к ним относится Механизм сокращения бедности и увеличения экономического роста (Poverty Reduction and Growth Facility, или PRGF(ПРГФ)). Программы, поддерживаемые в рамках ПРГФ, составляются на основании Стратегии сокращения бедности (ПРСП), которая разрабатывается при участии правительства, неправительственных организаций, доноров и международных учреждений, а затем утверждается Исполнительным Советом МВФ и Всемирного банка. В программах имеются положения, ориентированные на поддержку бедных слоев населения и предусматривающие перераспределение государственных расходов на развитие социальных секторов и инфраструктуры, а также подчеркивающие важность совершенствования государственного управления как одной из основополагающих предпосылок макроэкономической стабильности, устойчивого роста и сокращения бедности. Кредиты предоставляются странам-членам в рамках трехлетних договоренностей с возможностью продления на один год об использовании ПРГФ под 0,5% годовых. В рамках «трехлетней договоренности» страна может заимствовать средства в пределах 140% (максимум до 185%) своей квоты в МВФ. Погашение кредитов осуществляется равными платежами один раз в полгода в течение 5-10 лет.
В 2007 финансовом году Исполнительный совет провел обзор рекомендаций МВФ относительно
-
использования помощи в странах Африки к югу от Сахары, основываясь на оценке НОО;
-
рассмотрел результаты и ценность ретроспективных оценок;
-
сопоставил показатели стран, заключивших превентивные договоренности, с показателями стран, договоренности которых предусматривали использование финансовой помощи.
Совет также сделал запрос на подготовку дополнительных документов по вопросам политики, с тем, чтобы более четко определить роль МВФ в странах с низкими доходами.
Ретроспективные оценки (ЭПА) предоставляют МВФ возможность отойти от текущего долгосрочного участия в программе конкретного государства-члена, с тем, чтобы по-новому взглянуть на свой общий стратегический подход и сделать выводы для будущих программ. В мае 2006 года Исполнительный совет обсудил подготовленный персоналом МВФ документ «Обзор ретроспективных оценок и вопросов, касающихся политики в отношении долгосрочного участия в программах».
Совет заключил, что, в общем и целом ЭПА послужили поставленным целям и продолжают быть важным институциональным механизмом для извлечения уроков и укрепления традиций накопления опыта в МВФ. Однако их ценность может быть повышена за счет большей выборочности и пристального внимания к небольшому числу важнейших вопросов. Исполнительные директора высказали предположение о том, что систематические обсуждения в ЭПА причин успехов или неудач в реализации программ и потенциальных стратегий выхода позволили бы извлечь дополнительные полезные уроки; и в целом согласились с тем, что в той мере, в которой позволяет бюджетная ситуация МВФ, персонал должен расширять усилия по налаживанию связей и консультаций с донорами, внешними экспертами и властями стран, сохраняя при этом конфиденциальность информации.
Превентивные договоренности.
Также в мае 2006 года Совет обсудил исследование, проведенное персоналом МВФ, в котором сопоставлялись превентивные программы и программы кредитования, в рамках которых заемщики имеют намерение использовать финансовые средства. Это исследование было проведено по запросу Совета, с тем чтобы установить, существовали ли систематические различия с точки зрения предусматриваемых программами мер политики, предъявляемых условий или макроэкономических результатов, и если такие различия существовали, объяснялись ли они характером программы или обстоятельствами, которые заставили соответствующее государство-член обратиться за поддержкой МВФ.
Исполнительные директора сошлись во мнении о том, что программы, предусматривающие заимствование финансовых ресурсов, с большей вероятностью запрашивались государствами-членами, имевшими более слабые макроэкономические показатели, тогда как превентивные программы, как правило, запрашивались государствами-членами, которые имели более устойчивые макроэкономические детерминанты, но сталкивались с факторами неопределенности.
8. Заключение
Наше время — это период преобразований в мировой экономике и в Международном Валютном Фонде. Круг источников глобального роста расширился: Европа, США и Япония имели прочные экономические показатели за прошедший год, но существенный вклад в глобальный рост внесли также страны с формирующимся рынком, имеющие средний уровень дохода, включая Китай и Индию.
Продолжается процесс инноваций на финансовых рынках, который открывает широкие возможности, но в то же время создает определенные новые риски. В Фонде продолжается работа над реформами, предусмотренными Среднесрочной стратегией и в 2007 финансовом году мы могли наблюдать ее первые плоды.
Некоторые из наиболее важных преобразований в МВФ касаются функции экономического наблюдения, или надзора, составляющего основную сферу деятельности Фонда. Внедрение механизма многосторонних консультаций предоставляет Фонду, а также международному сообществу, важный новый инструмент для выработки согласованных подходов к общим проблемам.
Международный Валютный Фонд является важным регулятором современной мировой валютной системы. Его работа тесно взаимосвязана с другими международными финансовыми организациями. Их совместная деятельность необходима для нормального функционирования экономики как развитых, так и развивающихся стран. Роль МВФ в качестве поддержки экономики во время порой непредсказуемых финансовых кризисов и преодолении бедности неоценима.
Список используемой литературы
-
Роль МВФ и Всемирного банка в мировой экономике: монография / Галеев Виктор Равильевич; Дипломатическая акад. МИД России/ Москва 2006 г.
-
Иницмативы МВФ и Всемирного банка в отношении стран с высоким уровнем задолженности. И. Рулёва/ Мировая экономика и международные отношения / 07-2007.
В качестве дополнительного источника использовался официальный сайт МВФ
1. Обзор МВФ онлайн 8 мая 2008 г.
2. Годовой отчет 2007 МВФ.
3. Приложение к обзору МВФ/ том 35, сентябрь 2006 г.
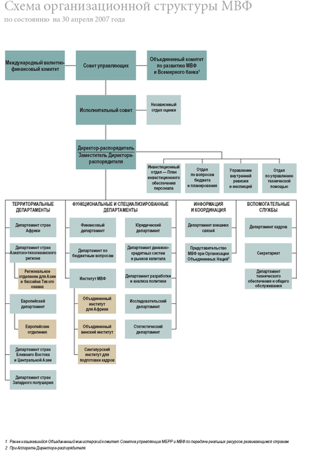
Приложение 1















