50116 (609934), страница 2
Текст из файла (страница 2)
| НазнГАУ | Площ ГАУ | Код ТНС | Проп ТНС | Площ ТНС | Код ГПС | Назн ГПС | Наим Цех | Код Класт |
| Обточка дет. Колесо | 80 | 1 | 700 | 150 | 1 | «Колесо» | Дизельный | 1 |
| Обточка дет. Колесо | 80 | 1 | 700 | 150 | 1 | «Колесо» | Дизельный | 1 |
| Обточка дет. Колесо | 80 | 2 | 1000 | 300 | 1 | «Колесо» | Дизельный | 1 |
| Обточка дет. втулку | 60 | 2 | 1000 | 300 | 2 | «Втулка» | Дизельный | 2 |
| Обточка дет. втулку | 60 | 2 | 1000 | 300 | 2 | «Втулка» | Дизельный | 2 |
| Обточка дет. втулку | 60 | 2 | 1000 | 300 | 2 | «Втулка» | Дизельный | 2 |
| Обточка дет. Колесо | 80 | 3 | 800 | 200 | 1 | «Колесо» | Дизельный | 3 |
| Обточка дет. Колесо | 80 | 3 | 800 | 200 | 1 | «Колесо» | Дизельный | 3 |
| Сверление отверстий | 40 | 3 | 800 | 200 | 2 | «Втулка» | Дизельный | 4 |
| Сверление отверстий | 40 | 3 | 800 | 200 | 2 | «Втулка» | Дизельный | 4 |
| ЧастКласт | ДлинКласт | ДиамКласт | ОтклКласт |
| 1600 | 2000 | 400 | 17 |
| 1600 | 2000 | 400 | 17 |
| 1600 | 2000 | 400 | 17 |
| 750 | 2800 | 800 | 17 |
| 750 | 2800 | 800 | 17 |
| 750 | 2800 | 800 | 17 |
| 4000 | 200 | 165 | 17 |
| 4000 | 200 | 165 | 17 |
| 1800 | 650 | 50 | 17 |
| 1800 | 650 | 50 | 17 |
Проанализируем ФЗ данного отношения:
-
Код обрабатывающего оборудования – уникален и однозначно определяет марку оборудования, стоимость оборудования, дата изготовления оборудования. В тоже время каждое обрабатывающее оборудования однозначно привязано к одному кластеру и одному ГАУ.
В свою очередь, марка оборудования однозначно определяет габаритные размеры оборудования, наибольшую длину и диаметр обрабатываемых деталей, пределы частот вращений главного шпинделя и мощность привода главного движения.
Таким образом, имеем:
КодОбр МаркаОбр;
КодОбр СтоимОбр;
КодОбр ДатаОбр;
КодОбр КодКласт;
КодОбр КодГАУ;
МаркаОбр ГабарОбр;
МаркаОбр ДлДетОбр;
МаркаОбр ДиамДетОбр;
МаркаОбр ЧастотОбр;
МаркаОбр МощОбр;
-
Если известен код транспортного оборудования, то по нему можно определить марку транспортного оборудования, стоимость транспортного оборудования. В тоже время каждое транспортное оборудование привязано к одному АТНСС.
В свою очередь, зная марку транспортного оборудования, мы однозначно знаем скорость перемещения, габаритные размеры, грузоподъемность и масса транспортного оборудования.
Таким образом, имеем:
КодТр МаркаТр;
КодТр СтоимТр;
КодТр КодТНС;
МаркаТр СкорТр;
МаркаТр ГабарТр;
МаркаТр ГрузТр;
МаркаТр МассаТр;
-
Код инструмента/приспособления однозначно определяет марку инструмента/приспособления, назначение инструмента/приспособления и определяет инструмент это или приспособление. В тоже время код интрумента/приспособления однозначно определяет оборудование, к которому привязано.
Таким образом, имеем:
КодИП МаркИП;
КодИП НазнИП;
КодИП ИнсПрисп;
КодИП КодОбр;
-
Код АТНСС однозначно определяет пропускную способность и площадь, охватываемая данной АТНСС.
Таким образом, имеем:
КодТНС ПропТНС;
КодТНС ПлощТНС;
-
Код ГАУ однозначно определяет назначение и площадь, занимаемую ГАУ. В тоже время код ГАУ совместно с кодом АТНСС однозначно привязано к одному ГПС. Таким образом, несколько ГАУ и АТНСС могут быть привязано к одному ГПС.
Таким образом, имеем:
КодГАУ НазнГАУ;
КодГАУ ПлощГАУ;
КодГАУ, КодТНС КодГПС;
-
Код ГПС однозначно определяет назначение ГПС и наименование цеха к которому оно привязано.
Таким образом, имеем:
КодГПС НазнГПС;
КодГПС НаимЦех;
-
Код кластера однозначно процент отклонения параметров, определяет частоту вращения главного шпинделя, длину обрабатываемых деталей, диаметр обрабатываемых деталей на оборудовании принадлежащем данному кластеру.
Таким образом, имеем:
КодКласт ЧастКласт;
КодКласт ДлинКласт;
КодКласт ДиамКласт;
КодКласт ОтклКласт;
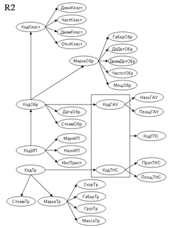
С учётом вышесказанного диаграмма ФЗ имеет вид (см. рис.).
R
В данной курсовой работе нет избыточных ФЗ, следовательно, универсальное отношение имеет минимальное покрытие.
Определяем возможные ключи и детерминанты отношения R
| Возможный ключ < КодИП, КодТр > | Детерминант КодКласт КодОбр КодИП КодТр МаркаОбр МаркаТр КодГАУ КодТНС КодГАУ,КодТНС КодГПС |
Учитывая, что не каждый первичный ключ является детерминантом, рассматриваемое универсальное отношение не находится в нормальной форме Бойса – Кодда (НФБК) и требуется декомпозиция универсального отношения.
Для проведения декомпозиции по правилу «цепочек» используем крайнюю правую ФЗ: КодГПС НазнГПС, НаимЦех. В результате получим два отношения R1 и R2.
R1 ГПС (КодГПС, НазнГПС, НаимЦех)
| Возможный ключ | Детерминант |
| <КодГПС> | <КодГПС> |
Т.е. отношение находится в НФБК и дальнейшая его декомпозиция не требуется (возможный ключ и детерминант совпадают):
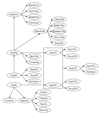
R2 (КодТр, КодИП, КодОбр, МаркаОбр, ГабарОбр, ДлДетОбр, ДиамДетОбр, ЧастотОбр, МощОбр, СтоимОбр, ДатаОбр, МаркаТр, СкорТр, ГабарТр, ГрузТр, МассаТр, СтоимТр, МаркИП, НазнИП, ИнсПрисп, КодГАУ, НазнГАУ, ПлощГАУ, КодТНС, ПропТНС, ПлощТНС, КодГПС, КодКласт, ЧастКласт, ДлинКласт, ДиамКласт,ОтклКласт)
| Возможный ключ < КодИП, КодТр > | Детерминант МаркаОбр КодОбр КодИП КодТр МаркаТр КодГАУ КодТНС КодГАУ,КодТНС КодКласт |
Т.к. возможный ключ не является детерминантом, необходима дальнейшая декомпозиция. Для проведения декомпозиции по правилу «цепочек» используем крайнюю правую ФЗ: КодКласт ЧастКласт, ДлинКласт, ДиамКласт,ОтклКласт. В результате получим два отношения R3 и R4:
R3 Кластер (КодКласт, ЧастКласт, ДлинКласт, ДиамКласт,ОтклКласт)
| Возможный ключ | Детерминант |
| <КодКласт> | <КодКласт> |
Т.е. отношение находится в НФБК и дальнейшая его декомпозиция не требуется (возможный ключ и детерминант совпадают).
R4 (КодТр, КодИП, КодОбр, МаркаОбр, ГабарОбр, ДлДетОбр, ДиамДетОбр, ЧастотОбр, МощОбр, СтоимОбр, ДатаОбр, МаркаТр, СкорТр, ГабарТр, ГрузТр, МассаТр, СтоимТр, МаркИП, НазнИП, ИнсПрисп, КодГАУ, НазнГАУ, ПлощГАУ, КодТНС, ПропТНС, ПлощТНС, КодГПС, КодКласт)
| Возможный ключ < КодИП, КодТр > | Детерминант МаркаОбр КодОбр КодИП КодТр МаркаТр КодГАУ КодТНС КодГАУ,КодТНС |
Т.к. возможный ключ не является детерминантом, необходима дальнейшая декомпозиция. Для проведения декомпозиции по правилу «цепочек» используем крайнюю правую ФЗ: МаркаОбр ГабарОбр, ДлДетОбр, ДиамДетОбр, ЧастотОбр, МощОбр. В результате получим два отношения R5 и R6:















