50094 (609918), страница 3
Текст из файла (страница 3)
Теперь рассмотрим анализ конкурентоспособности отраслей и региона, для которых тоже используем комплексную методику и рассчитаем следующие показатели:
- коэффициент локализации рассчитывается отношением удельного веса данной отрасли в структуре производства региона к удельному весу той же отрасли в стране.
Kir=
, (3.8)
где qir - объем выпуска i-ой отрасли в регионе r;
qi - общий объем выпуска i-ой отрасли в стране;
Qr - объем валового выпуска в регионе r;
Q - объем валового выпуска в стране.
Чем больше концентрация (или локализация) данной отрасли в регионе, тем больше значение коэффициента. Если Kir > 1, то локализация отрасли в регионе превышает среднюю долю этой отрасли в валовом выпуске страны.
Коэффициент душевого производства исчисляется отношением удельного веса отрасли региона в соответствующей структуре отрасли страны к удельному весу населения региона в населении страны.
Kдir=
, (3.9)
где qir - объем выпуска i-ой отрасли в регионе r;
Qr - общий объем выпуска i-ой отрасли в стране;
ni – количество населения в регионе;
N – количество населения в стране;
Коэффициент специализации региона на данной отрасли определяется как отношение удельного веса региона в стране по данной отрасли к удельному весу региона в ВВП страны.
Kcir=
, (3.10)
где Kcir - коэффициент специализации i - ой отрасли в регионе r;
αir - доля региона r в объеме выпуска i отрасли;
αr - доля региона r в объеме валового выпуска в стране.
Если расчетные показатели больше или равны единице, следовательно, данные отрасли выступают как отрасли рыночной специализации и в них либо существуют кластеры, либо их создание является возможным. При формировании кластеров и выборе из них наиболее приоритетных необходимо оценить динамику коэффициентов локализации, так как увеличение значения показателей в динамике свидетельствует о возможных дальнейших перспективах роста кластеров, а снижение – о возможной необходимости расширения ассортимента выпускаемой продукции, необходимости модернизации производства или о неперспективности кластера в будущем.
Ранжирование отраслей по этим показателям определяет приоритетность анализа отраслей на следующем этапе. При этом нет оснований для исключения каких-либо отраслей из следующего этапа.
Количественный анализ отраслей и региона дополняется качественным.
Результаты данного этапа – определение наличия и состава ресурсной базы, необходимой для обеспечения конкурентоспособности региона в определенных секторах экономики. Эти результаты формируются на основе анализа комплекса условий, каждое из которых в отдельности и все вместе, составляют основу конкурентной устойчивости:
- факторы производства, необходимые для ведения конкурентной борьбы в данной отрасли;
- спрос на внутреннем рынке для продукции отрасли;
- конкурентоспособные отрасли-поставщики или другие сопутству-ющие отрасли в данном регионе;
- факторы, мотивирующие формирование эффективных стратегий организации и управления предприятиями, важнейшим из которых является конкуренция на внутреннем рынке.
Специфика отрасли определяет разную важность этих условий. Оценка наличия условия может быть количественной или качественной. Качественная оценка возможна на основе результатов специализированных опросов руководителей исследуемых предприятий.
По методике, предложенной В. Е. Андреевым, комплексный показатель конкурентоспособности региона складывается из двух групп:
- Y— показатель уровня жизни;
- I — инвестиционная привлекательность региона. Соответственно каждый из них включает в себя:
Y = PC+G + L, (3.11)
где PC — покупательная способность населения;
G — коэффициент концентрации доходов (коэффициент Джини);
L — уровень безработицы.
I = Ip +Ir +1q +Q, (3.12)
где Ip — инвестиционный потенциал региона;
Ir — инвестиционный риск;
Iq — реальные объемы инвестиций;
Q — число убыточных предприятий в регионе.
В. Е. Андреевым предлагается вариант расчета конкурентоспособности региона, основанный па ранжировании регионов по численным значениям каждого из частных показателей с определением соответствующего места региона. Затем место, занятое регионом умножается на весовое значение каждого показателя и все они суммируются. Вес показателя определяется его «влиянием» па всю группу показателей (Y или I) и исходя из выбранной темы исследования, ставящей целью проследить взаимосвязь механизма ценообразования и конкурентоспособности региона.
Веса показателей имеют следующие значения:
- PC = 0,5 — в большей степени учитывает взаимосвязь двух рынков:
а) товаров и услуг;
б) труда.
- G = 0,3 — концентрация доходов является следствием функциони-рования рынка труда и сильно зависит от социальной политики региональной власти;
- L = 0,2 — показатель безработицы имеет существенные погрешности, так как в условиях кризиса не всегда учитывает большую долю скрытой безработицы;
- Iq = 0,7 — объем реальных (как внутренних, так и внешних) инвес-тиций свидетельствует о действительной инвестиционной привлекательнос-ти региона, а следовательно, и об эффективности регионального хозяйство-вания.
- Ip = 0,5 — инвестиционный потенциал учитывает основные макроэкономические характеристики, насыщенность территории факторами производства и другие показатели;
- Ir= 0,4 — интегральный показатель, рассчитываемый консалтинговым агентством “Эксперт РА” и учитывающий законодательный, политический, экономический, финансовый, криминальный и экологический риски;
- Q = 0,3 — число убыточных предприятий говорит об их слабой адаптированности в силу различных причин к функционированию в условиях рыночной экономики.
k=k1*0.5+k2*0.3+k3*0.2+k4*0.7+k5*0.5+k6*0.4+k7*0.3. (3.13)
Данная методика, безусловно, не может считаться бесспорной. Скорее, ее надо рассматривать как один из возможных вариантов построения методики оценки конкурентоспособности региона. Конкретный вариант может быть выстроен под конкретную задачу, а еще точнее — под конкретную целевую группу «потребителей» территории, с учетом которой выбираются как конкуренты, так и собственно критерии и показатели оценки, весовые коэффициенты.
Для сравнения можно использовать метод сравнений, который может
работать, если вести речь о конкурентных и партнерских отношениях конкретного региона с другим, обычно соседствующим регионом. Соседи всегда и конкурировать, и партнерствовать чаще всего бывают просто вынуждены. В методе сравнений для оценки инвестиционной привлекатель-ности присутствует модель, включающая экономическую и рисковую составляющие:
, (3.14)
где К – показатель инвестиционной привлекательности региона, в долях единицы;
k1 – экономическая составляющая, в долях единицы;
k2 – рисковая составляющая, в долях единицы.
Экономическая составляющая представляет отношение прибыли от инвестиций к вложенным средствам:
(3.15)
где ВРП – валовой региональный продукт,
Д – дефицит бюджета, в долях единицы (отношение дефицита госбюджета к ВРП);
Т – средняя ставка налогообложения;
И – объем инвестиций.
Рисковая составляющая необходима для оценки уровня совокупного риска, рассчитывается по следующей формуле:
(3.16)
где n – число показателей;
pi – характеристика показателя;
ji – вес показателя.
По этому методу, регионы в зависимости от значения показателя инвестиционной привлекательности классифицируются по таблице 4.3 раздела информационное обеспечение. Схема программы представлена на рисунке 3.2.
3.5 Описание схемы работы системы
Алгоритм работы системы представляет собой последовательность следующих действий:
- осуществляется ввод необходимой информации в базу для подсчета показателей и вывода общей информации;
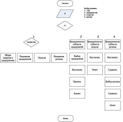
- осуществляется выбор действия – конкурентоспособность предпри-ятий, конкурентоспособность отрасли, конкурентоспособность региона. Схема работы системы приведена на рисунке 3.1.
Рисунок 3.1 – Схема работы системы
Рисунок 3.2 – Схема программы
Продолжение рисунка 3.2
Продолжение рисунка 3.2
Продолжение рисунка 3.2
Продолжение рисунка 3.2
Рисунок 3.7 – Схема работы программы (продолжение)
Продолжение рисунка 3.2
Продолжение рисунка 3.2
4. Информационное обеспечение
4.1 Перечень входных данных
1. Полугодовые статистические сборники.
2. Общие сведения о предприятиях и их основные риски:
а) объём выпуска товара;
б) объём продаж;
в) цена товара;
г) показатель фондоотдачи;
д) показатель рентабельности товара;
е) показатель ликвидности предприятия.
Классификация рисков по вероятности возникновения и величине потерь представлена в таблице 4.1 и 4.2.
Таблица 4.1 - Классификация рисков по вероятности возникновения
| Виды рисков | Вероятность возникновения (P) | |
| Количественный подход | Качественный подход | |
| P(в долях единицы) | ||
| Слабовероятные | 0,0 < P ≤ 0,1 | Событие может произойти в исключительных случаях. |
| Маловероятные | 0,1 < P ≤ 0,4 | Редкое событие, но, как известно, уже имело место. |
| Вероятные | 0,4 < P ≤ 0,6 | Наличие свидетельств достаточных для предположения возможности события. |
| Весьма вероятные | 0,6 < P ≤ 0,9 | Событие может произойти. |
| Почти возможные | 0,9 < P < 1,0 | Событие, как ожидается, произойдёт. |
Таблица 4.2 - Классификация рисков по величине потерь
| Виды рисков | Величина потерь | |
| I (баллы) | в % от плановой прибыли | |
| Минимальные | 0 – 1 | 0% < I ≤ 10% |
| Низкие | 1 – 4 | 10% < I ≤ 40% |
| Средние | 4 – 6 | 40% < I ≤ 60% |
| Высокие | 6 – 9 | 60% < I ≤ 90% |
| Максимальные | 9 – 10 | 90% < I ≤ 100% |
3. Общие сведения и основные показатели отрасли:
а) объём выпуска отрасли в регионе;
б) объём выпуска отрасли в стране;
в) объём валового выпуска в регионе;
г) объём валового выпуска в стране;
д) количество населения в регионе;
е) количество населения в стране.
4. Общие сведения и основные показатели региона:
а) уровень безработицы;
б) объёмы инвестиций;
в) покупательная способность населения;
г) число убыточных предприятий в регионе.
Показатели инвестиционной привлекательности региона представлены в таблице 4.3.
Таблица 4.3 - Инвестиционной привлекательность
| Показатели инвестиционной привлекательности региона | Классификация показателей инвестиционной привлекательности |
| К > 0,4 | высокая |
| 0,2 < K < 0,4 | выше среднего |
| 0,1 < K < 0,2 | средняя |
| 0,05 < K < 0,1 | ниже среднего |
| K < 0,05 | низкая |
4.2 Перечень выходных данных















