49801 (609257), страница 2
Текст из файла (страница 2)
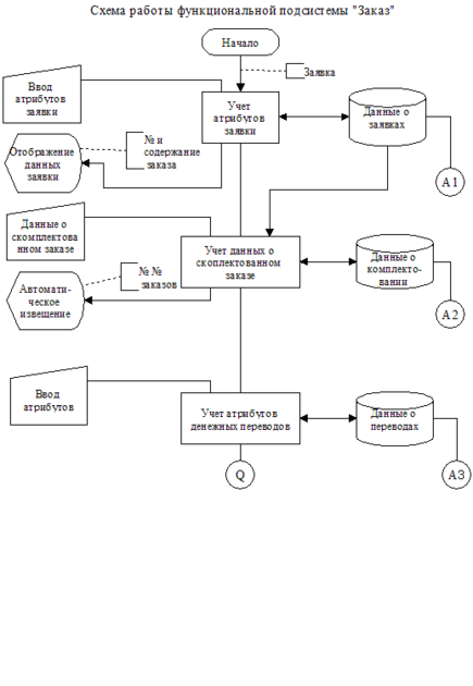
Рисунок 2 (окончание)
В самом общем виде процесс работы может быть описан следующим образом:
-
Менеджер отдела заказов, получив заказ от заказчика и обрабатывая поступившие документы с заказами, заносит реквизиты заказчиков в адресную книгу, а содержание заказа в соответствующую БД. При этом он использует свой АРМ-Э и приложение MS Aсcess, пополняющее БД, размещенную на основном и резервном серверах. Предоставляет заказчику счет.
-
бухгалтер, получив от заказчика квитанции с уведомлениями оплаты и используя свой АРМ-Б, фиксирует в соответствующей БД дату перевода денег, сумму и номер заказа, а также сдает деньги полученные от заказчика (если это был наличный расчет), в банк. Кроме того, бухгалтер использует свой АРМ для подготовки отчетов, представляемых в налоговую инспекцию, руководству фирмы, а также расчету заработной платы сотрудникам фирмы.
-
товаровед работает на АРМ-С и, используя эту БД, подбирает необходимые комплекты оргтехники соответствующие заказу. Затем подготовленные комплекты раскладываются в специально отведенные места склада на каждую коробку с оргтехникой ставиться спец. номер. заказа, соответствующими учетным номерам заказов из БД.
-
работник склада, получив автоматическое извещение о наличии скомплектованных наборах оргтехники прибывает на склад и отгружает готовые комплекты оргтехники заказчику.
Руководство, используя свой АРМ-Р, в любой момент времени имеет возможность получить исчерпывающую информацию о ходе выполняемых работ, как по фирме в целом, так и по каждому исполнителю. Ту же информацию руководитель может получить, находясь в командировке за тысячи километров, если он воспользуется новой услугой — предоставлением возможности работы в Интернете. Для этого руководитель может подключится к серверу своей фирмы, используя возможности коммуникационной подсистемы.
-
Заключение
Эта курсовая написана мной для того, чтобы понять смысл работы функциональной подсистемы «Заказ». Проектирование элементов информационной системы показывает нам эффективность работы ФП «Заказов» и должностных лиц участвующих в этом процессе.















