48163 (608480), страница 4
Текст из файла (страница 4)
Режим R86 (реальный) используется при включении питания. Это BIOS – этап, на котором происходит конфигурирование, тестирование системы.
В защищенном режиме P86 происходит запуск Windows.
1.ЦП получает набор специальных управляющих регистров (трассировки и тестирования).
2.Он изменяет способ формирования адреса, при этом не используются коды команд, написанных для R86 (для их выполнения используется V86).
3.Обеспечивается МП режим работы (включены механизмы распределения и защиты памяти). V86 обеспечивает согласование режимов на уровне кодов команд.
Адресация памяти в P86 происходит следующим образом: ЦП формирует 32-разрядный адрес. Но этот адрес не физический. Формируется линейный, линейно-страничный адрес (страничная организация поверх линейной памяти)
В R86 сегментный регистр задает местонахождение базы. Старшие 13 разрядов этого сегмента – селектор – указатель номера строки в таблице дескрипторов. Существует 2 таблицы дескрипторов:
GDT (Global)-единственная, создается до работы в P86 (R86), общая для всех решаемых программ,
LDT (Local).
Каждая программа может иметь свою собственную DT, которая описывает структуру памяти и используется только данной программой. Переключение GDT на LDT выполняется следующим битом сегментного регистра. Местонахождение GDT задается специальным регистром GDTR. RPL (младшие 2 разряда сегмента) – указатель, используемый для допуска к соответствующей области памяти (ключ). Дескриптор – это код, описывающий некоторую область памяти (и других информационных структур: шлюзов, задач). Дескриптор состоит из:
-
32-разрядной базы (адрес сегмента, сегмент может начинаться с любого байта)
-
границы (20 разрядов)
-
DPL (2 разряда) – замка, который используется для защиты сегмента
-
Внутри дескрипторов есть поле некоторых признаков (10), которые указывают, что именно описывает дескриптор:
а) признак гранулярности: размер сегмента может быть задан либо в байтах, либо в страницах.
б) тип (назначение): сегмент кода, данных, принадлежности ОС или пользовательской программе.
в) доступность: по границе (база <= линейного адреса< границы); DPL – имеет 4 кольца защиты, информация о программе должна относиться к определенному уровню защиты, меньший номер имеет большую защищенность. Для осуществления доступа к памяти необходимо выполнение следующего условия: max(RPL,CPL)<=DPL, где RPL- текущий уровень защиты, CPL – RPL сегментного регистра CS.
Чтобы контролируемо обойти ограничения, накладываемые системой защитой памяти, используются шлюзы. Например, шлюз задач позволяет вызвать задачу с более высоким приоритетом.
Для обеспечения защиты памяти и правильного обращения к ней используется TTS (таблица состояния процесса). Это регистр обращения (страница размером 4096 байт, в которой отображается текущее состояние регистров процессора), бинарная таблица в/в, в которой каждый бит ассоциирован с некоторым регистром (портом в/в). Если установлена 1, то порт для данной программы закрыт. Таким образом, осуществляется контроль за обращением к памяти и портом.
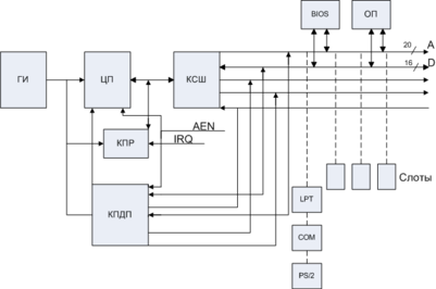
Организация материнской платы (i8086)
AEN – указывает, кто хозяин шины (ЦП или контроллер)
КСШ – контроллер системной шины
Слоты – преобразуют сигналы ISA в сигналы шины Centronics
КПР – контроллер прерываний
КПДП – контроллер прямого доступа в память
COM – порт, осуществляющий обмен по интерфейсу RS232C скоростью до 115-200 Кбит/сек (модемы).
LPT – разъем для принтера.
PS/2 – разъем для мыши и клавиатуры
Общее адресное пространство: 20 Мбайт (640 байт - ОП, ост.- BIOS, память монитора и т.д.)
Системный интерфейс: собирает все компоненты в единое целое.
Интерфейс ПУ поддерживает стандарт EISA, который позволяет подключаться к 16-ти и 32-ти машинам.
Шина расширения: сегодня используются шины PCI – это 32 или 64-разрядная шина с тактовой частотой – 33МГц. Адресное пространство указывает производителей, настройки шины и режим обмена, тип устройства, младшие порты, которые определяются пользователем. Данная шина поддерживает режим plug&play, то есть система может сама себя конфигурировать. Используется режим пакетного обмена, что повышает скорость обмена.
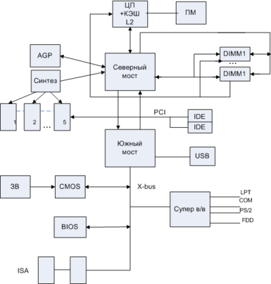
Логическая схема системной платы
AGP – упрощенный вариант PCI.
IDE – контроллер, преобразующий сигналы шины PCI в сигналы дисковых устройств.
CMOS – энергонезависимая память, хранящая параметры настройки, системные часы, питается от литиевого аккумулятора.
BIOS – базовая система в/в
EISA – интерфейс внутренней шины x-bus.
Быстродействие различных компонентов компьютера (ЦП, ОП и контроллеров периферийных устройств) может существенно различаться. Для согласования быстродействия на системной плате устанавливаются специальные микросхемы (чипсеты), включающие в себя контроллер ОП (северный мост) и контроллер периферийных устройств (южный мост).
К северному мосту подключается шина PCI, которая обеспечивает обмен информацией с контроллерами периферийных устройств. Контроллеры периферийных устройств (звуковая карта, сетевая карта, модемы) устанавливаются в слоты расширения системной платы. Для подключения видеокарты используется специальная шина AGP.Южный мост обеспечивает обмен информацией между северным мостом и портами для подключения периферийного оборудования.
Для подключения сканеров и цифровых камер обычно используется порт USB (Universal Serial Bus – универсальная последовательная шина).
К кристаллу супер в/в подключается принтер через параллельный порт LPT, клавиатура, мышь с помощью порта PS/2, модем через COM-порт.
Многопроцессорные вычислительные системы
По организации информационно-логического взаимодействия (потокам) выделяют системы, действующие по схеме:
-
«ОКОД» - один поток команд, один поток данных – используют для выполнения команд с двумя операндами и одним результатам (скалярный процессор)
-
«ОКМД» - одна команда, много данных: одна команда поступает сразу в несколько ЦП, но каждый работает со своими данными (векторный, или матричный, процессор)
-
«МКОД» - много команд, одни данные: в каждый момент времени в каждый процессор поступает своя команда. Такие системы используются при обработке звука и изображения.
-
«МКМД» - много команд, много данных.
По функциональному значению различают:
-
сети: машины обмениваются файлами через каналы связи (больше ничего общего не имеют);
-
вычислительные комплексы (кластерные системы) – несколько машин, каждая из которых работает по своей ОС, но обмен информацией происходит через общую внешнюю или ОП. Плюс такой системы – обеспечение надежности и высокой готовности.
-
Параллельные системы (ОКМД)
2 вида: массивно-параллельные и векторно-конвейерные.
Сети ЭВМ – это две и более машин, объединенные каналами связи.
По размеру различают
-
локальные (LAN), которые, как правило, располагаются в одном помещении, здании, группе зданий. Это самые производительные сети: чем ближе пользователи друг к другу, тем больший объем информации предается. Поскольку для таких сетей характерны небольшие расстояния (500 м-2 км), а всё оборудование работает в комфортных условиях, то в них не возникает вопросов по проблеме целостности информации при передаче из-за невысокого уровня электромагнитных помех.
-
территориально-распределенные (WAN). Так как машины могут находиться на достаточно большом расстоянии друг от друга, то могут возникнуть помехи, что приведет к искажению канала.
-
кампусная («лагерь») – сеть микрорайона, совмещающая технологию LAN и WAN.
Основными составляющими любой сети являются
- абонентские машины (хосты)
- узлы распределения информации (коммутаторы)
- скоростной канал
- сеть абонентского доступа
По принципам коммутации:
- коммутация каналов (КК) – работает как телефонная сеть,
- коммутация сообщений (КС) – функционирует по принципу телеграфа,
- коммутация пакетов (КП) – сообщения делятся на части (пакеты).
Выделяют ряд этапов обмена информацией, которые отражаются в модели взаимодействия открытых систем (ВОС).
7 уровней модели ВОС:
1) нижний – физический уровень – это канал аппаратуры, обеспечивающий надежность взаимодействия, т.е.передачи сигналов 0 и 1. Он организовывает физическое взаимодействие между устройствами сети.
2) на канальном уровне IP-протокол обеспечивает структурирование информации, передает пакеты по звеньям.
Структура пакеты:
Флаг-признак начала пакета,
Адрес и управление – адреса отправителя и получателя
Данные
Контрольная сумма (КС)
Флаг – признак окончания пакета
3) сетевой уровень определяет правила движения пакета по сети сложной конфигурации, т.е. правила маршрутизации.
Все 3 уровня используются во всех участниках обмена.
Последующие уровни работают на абонентских машинах.
-
транспортный, задача которого заключается в том, чтобы на передающем конце делить сообщения на пакеты, а другом конце – собирать.
-
сеансовый: синхронизация взаимодействия машин: проверка готовности абонента к приему информации, приостановка сообщения в случае неуспевания обработки, возобновление, разъединение.
-
представительский: определяется, каким образом кодируется сообщение.
-
Пользовательский: определяет вид оказания услуги, непосредственное взаимодействие с пользователем.
Интерфейс – это правила взаимодействия соседних уровней на одной машине. Стек – набор согласованных протоколов различных уровней, которые определяют какую-либо технологию. Протокол – правила, по которым взаимодействуют уровни системы.
Механизм управления передачи
Механизм подразумевает некоторые средства, которыми обладают сетевые компоненты для обеспечения определенного уровня взаимодействия устройств. Задачи:
- целостность информации
- согласование производительности различных устройств (в обратном случае это может привести к искажению и потери информации)
Механизмы работают на канальном и транспортном уровнях, но не на сетевом.
-
Обеспечение целостности сообщений
структура пакета (на канальном уровне)
Флаг – это уникальная комбинация, которая не встречается внутри пакета.
Он определяет, начался пакет или закончился
Контрольная сумма – это несколько байт (2,4), которые используются для выявления ошибок.
Часть пакета, не считая флаги, рассматривается как большое двоичное число.
Оно при передаче делится на заранее известное постоянное число (как правило, это простое число). В результате выбирают остаток – это контрольная сумма. На приеме проводится та же операция, и полученное число сравнивается с принятой КС. При совпадении ошибка не выявлена. При несовпадении – ошибка.
Способ исправления ошибки - режим повторной передачи, реализующийся в методе квитирования.
Квитанция – это служебный пакет, либо квитанция спрятана внутрь управляющей части обычного пакета. Она может быть положительной и сообщать, что «Всё в порядке», а может быть отрицательной и информировать о том, что следует произвести повтор передачи.
На передающем объекте (устройстве) переданное сообщение будет сохранено до получения положительной квитанции. Если за время T (таймер) квитанция не придет к источнику, считаем, что пакет не принят, и отправляем его заново. При такой работе часть пропускной способности канала затрачивается на передачу служебной информации (квитанции). Поэтому разработан метод квитирования, основанный на использовании окон. Окно – это некоторое количество пакетов (данных), которое может быть передано без квитанции. В сетях X25 размер окна заранее известен – 8 пакетов.
Квитанция К4 говорит о том, что приемник принял 3 пакета, ожидает 4-ый.
Каждый передаваемый пакет имеет метку, указывающую номер в окне. Каждая квитанция имеет 2 счетчика: количество принятых и переданных пакетов. Если 3-5 попыток передать пакет оказываются неудачными, связь в канале разрывается и посылается сообщение в вышестоящий уровень.
-
Управление потоком предполагает согласование пропускной способности.
Коммутационное устройство (КУ) может рассматриваться как коммутатор, если это канальный уровень, или маршрутизатор на сетевом уровне. Если все передаваемые пакеты идут на один порт, то может произойти превышение пропускной способности, образуется так называемая «пробка». Данная ситуация разрешима. В этом случае на КУ включается буфер, и пакеты, которые не могут быть переданы, встают в очередь (по принципу FIFO: «последним вошел, последним вышел»). Однако физической памяти может не хватить, и данные могут быть потеряны и уничтожены. В этой ситуации КУ обмениваются специальными пакетами с сообщениями «готов/не готов» (RDY/NRDY), поэтому главный КУ посылает другим машинам сигнал «не готов». Последние перестают передавать данные, а главный обрабатывает очередь. В этом случае порт закрыт, но данные идут. В результате может произойти блокировка значительной части сети.
Локальные сети
СК – сетевая карта
Через среду передачи можно осуществить прямой доступ к различным ЭВМ.
Коллизия – это столкновение двух передач. Локальные сети различают по способу организации доступа:
-
«доступ разрешен всем»: используется механизм разрешения коллизий (сеть Ethernet)
-
сеть с маркерным доступом, не допускает возникновения коллизий.
Соединение компьютеров между собой производится с помощью кабелей различных типов (коаксиального, витой пары, оптоволоконного). Важнейшей характеристикой локальных сетей является скорость передачи информации по сети. Общая схема соединения компьютеров в сети называется топологией сети.
Топологии могут быть различны:
Шинные (линейные, bus)
Кольцевые (петлевые, ring)
Радиальные (звездообразные, star)
Распределенные радиальные (сотовые, cellular)
Иерархические (древовидные, hierarchy)
Полносвязные (сетка, mesh)
Смешанные (гибридные)
Сети с шинной топологией используют линейный моноканал передачи данных, к которому все узлы подсоединены через интерфейсные платы посредством относительно коротких соединительных линий. Данные от передающего узла сети распространяются по шине в обе стороны. Промежуточные узлы не ретранслируют поступающих сообщений, информация поступает на все узлы, но принимает сообщения только тот, кому оно адресовано. Шинная топология – одна из самых простых. Такую сеть легко наращивать и конфигурировать, а также адаптировать к различным системам. Она устойчива к возможным неисправностям отдельных узлов.
В сети с кольцевой топологией (например, Token Ring) все узлы соединены в единую замкнутую петлю каналами связи. Выход одного узла сети соединяется со входом другого. Информация по кольцу передается от узла к узлу, и каждый узел ретранслирует посланное сообщение. В каждом узле имеется своя интерфейсная и приемо-передающая аппаратура, позволяющая управлять прохождением данных в сети. Передача данных по кольцу с целью упрощения приемо-передающей аппаратуры выполняется только в одном направлении. Принимающий узел распознает и получает только адресованные ему сообщения.
Основа последовательной сети с радиальной топологией составляет сервер, к которому подсоединяются рабочие станции, каждая по своей линии связи. Вся информация передается через центральный узел, который ретранслирует, переключает и маршрутизирует информационные потоки в сети. Используются и широковещательные радиальные сети с пассивным центром, в которых вместо центрального сервера устанавливается КУ (обычно концентратор, hub), обеспечивающее подключение одного передающего канала сразу ко всем остальным. Помимо концентратора существуют и другие КУ.
Репитор (усилитель), работающий на физическом уровне и используемый при передаче на очень большие расстояния. Максимум можно объединить 4 сектора, т.е. последовательно подключить только 3 репитора.
Если в одной сети работают более 20-ти станций, используется мост – устройство, которое работает на физическом и канальном уровнях. Станциям мосты не видны. Цель моста – локализовать трафик внутри каждого сегмента сети. Мост запоминает MAC станции и в каком она сегменте, и далее работает как фильтр. Широковещательный пакет пропускается мостом и доставляется всем станциям.
Для организации доступа к среде используется протокол MAC: все станции все время принимают информацию, циркулирующую в этой линии. Если станция хочет передать, она «ждет молчания». Если хотят передать сразу несколько станций, то каждая из них замолкает на случайное время.
Структура передаваемого пакета
MAC1 – адрес приемника
MAC2 – адрес станции-передатчика
PAD – дополнитель (используется, если длина информационного поля меньше 64 байт, т.е. PAD+Инф.поле >=64, в fast Ethernet до 400 байт)
Управление – это некоторая комбинация: либо длина следующего поля, либо тип информации следующего поля.
Коммутируемый Ethernet
Это дальнейшее развитие моста. Идея состоит в том, чтобы повысить пропускную способность сети за счет установления нескольких независимых соединений.
В каждом порту принимаемые сигналы буферизируются. Коммутационная матрица может объединить 2 любых порта. ЦП анализирует адреса буферизированных пакетов, запоминает их и устанавливает соответствие между адресами пакетов и номерами портов. В дальнейшем ЦП знает, какой порт к какой машине принадлежит. Следовательно, несколько пар портов могут работать одновременно, что повышает пропускную способность системы, работа по разным портам может осуществляться на разной скорости.
Сеть с маркерным доступом (Token Ring)
Пакеты имеют добавок – маркер – это байт со следующей структурой:
Маркер генерирует специальное устройство – контроллер. ММ – это тип, который указывает на то, идет или не идет за маркером пакет (если пустой→в кольце ничего не передается). Кадр – это MAC получателя. Станция, получив маркер, смотрит, следует ли за ним пакет: если пакета нет, то она пропускает маркер через себя или отправляет свой пакет. Если же за ним следует пакет, она проверяет кадр: если пакет направлен к ней, то она его читает, а тип маркера устанавливается в пустой. Если станция получила пустой маркер и хочет отправить пакет, она изменяет тип маркера и прицепляет кадр. R и X – это указания приоритета, который исключает монополизацию одной станцией кольца. R может изменяться только контроллером домена. В соответствии с этим приоритетом станции разбиваются на 8 групп. X – это приоритет, который станция устанавливает сама, если ее приоритет выше уже записанного. При полном прохождении кольца в X записывается R. Таким образом, в сети никогда не передаются одновременно 2 пакета.
Интернет
Интернет – это механизм межсетевого взаимодействия, позволяющий различным локальным сетям работать друг с другом.
Первая версия Интернет (Arpanet) была изобретена в 1969г. по заказу министерства обороны США с целью разработать технологию передачи по сети, устойчивую к ядерному удару.
Интернет – это собирательное название множества сетей из разных стран мира, которые построены на различном технологическом оборудовании, администрируются различными лицами, но все они отвечают определенным правилам. Они включают:
-
набор протоколов (TCP/IP - протоколы), стек которых состоит из трех частей:
- IP (сетевой протокол, определяющий правила передачи информации по сети)
- TCP (управление передачи: протокол транспортного и сеансового уровней)
- HTTP, FTP (решение прикладных задач)
2) IP-адресация, предполагающая, что любая машина в Интернет имеет свой уникальный номер
3) Клиент-серверная организация работы приложений. Все услуги, оказываемые Интернет, стандартизированы. Каждая услуга оказывается двумя программами. Серверная – хранит и обрабатывает информацию. Машины-серверы всегда подключены к сети Интернет. Абонентские программы включают упрощенную функцию (схему) приема и представления информации.
4) свободный обмен информацией.
Организация Интернет
Юридическое лицо, оказывающее доступ к Интернету, - это ISP (Internet Service Provider).Провайдеры работают от территории. Существует несколько уровней провайдеров. Провайдеры 1-го уровня обращаются в организацию Internic, которая распределяет IP-адреса. Провайдеры 1-го уровня обслуживают провайдеров 2-го уровня (обслуживают регион), которые арендуют канал, покупают IP-адреса и распространяют их провайдерам 3-го уровня. Это, как правило, частные лица и организации.
IP-адресация
Различают 2 вида IP-адресов:
1) временный IP-адрес: при входе в сеть пользователю выделяется определенный IP-адрес, который закрепляется за ним на время его нахождения в сети. После выхода этого пользователя он может быть предоставлен другому пользователю;
-
постоянный IP-адрес.
IP-адрес – это двоичное 32-разрядное число (4 байта). Каждый байт представляет собой отдельное число 0..255.
Различают 2 модели адресации: классовую и бесклассовую.
Классовая модель.
Классы сетей: A, B, C - адрес указывает на два параметра: номер сети и номер машины в сети.
Класс A
Старший разряд равен нулю. Следующие 7 разрядов определяют номер сети, остальные – номер станции.
Количество сетей =
Количество машин =
Класс B
Первые 2 бита – 1,0. Номер сети занимает 14 разрядов (6+8=14). Адрес станции – 16 битов.
Количество сетей =
Количество машин =
Класс C
Первые 3 бита – 1,1,0. Номер сети занимает 21 бит (5+8+8=21). Адрес станции – 8 битов.
Количество сетей =
Количество машин =
Применяется мнемоническая форма IP-адреса, удобная для человека. При этом используется доменное имя. Выделяют несколько уровней доменов.
1-й и 2-й уровни распределяет Internic, последующие – провайдер. Домены 1-го уровня имеют фиксированное имя. Оно определяется двумя способами:
1) по генетическому происхождению (в зависимости от типа пользователя):
com – коммерческая организация
org – общественная организация
gov – правительственная организация
edu – учебное заведение
mil – военная организация
net – класс «связисты»
-
по географическому принципу
ru – Россия
de - Германия
uk – Украина
Для преобразования IP в доменное имя в каждой сети создается сервер DNS (Domain Name System) - таблицы перевода имени домена в адрес. Каждая машина знает, каким DNS она обслуживается. Если наш запрос неизвестен DNS, он перенаправляется другим DNS. В процессе поиска все участники запоминают IP и домен в соответствии с запросом.
Бесклассовая модель. Классовая модель нерационально использует адреса. Поэтому при адресации машин используются 2 параметра: IP-адрес и маска.
Маска – это 32-разрядное число, некоторый код, в котором единицы указывают на данные о номере сети, нули – номера машин внутри сети.
В каждой сети обязательно должно прописываться:
IP и маска
Шлюз – адрес машины локальной сети, работающей наружу
Адрес DNS-сервера
Маршрутизация
Для маршрутизации используется IP-протокол. Каждый IP-пакет снабжается IP-заголовком (стандартный размер 20 байт – пять 32-разрядных слов или 20 байт+опции-дополнительное расширение).
IP-заголовок обязательно содержит:
-
номер версии IP-протокола (1 байт);
-
время жизни пакета (TTL)
TTL измеряется в HOPах – это прохождение одного маршрутизатора.
-
два IP-адреса: приемника и источника (без маски)
-
управление фрагментированием – признак, выполнено фрагментирование или нет; если выполнено, то указывается последний фрагмент в пакете.
Маршрутизация бывает прямая и косвенная. Прямая выполняется внутри локальной сети: источник сообщений непосредственно передает напрямую пакет получателю. Косвенная маршрутизация применяется, когда приемник и получатель находятся в разных локальных сетях, т.е. нужно воспользоваться хотя бы одним посредником (маршрутизатором). Для этого в каждой локальной сети существует шлюз, имеющий номер сетевой карты или MAC-адрес, или IP-адрес. Используется протокол ARP, который позволяет по IP-адресу узнать МАС-адрес получателя. Машина-источник посылает ARP-запрос, который имеет следующую структуру:
FFF – ARP-запрос принимается всеми машинами
Все машины сравнивают IP получателя со своим. При совпадении получатель посылает «эхо» со своим МАС-адресом. Если никто не ответил, пакет посылается в шлюз, который работает как маршрутизатор, используя косвенную маршрутизацию. Она предполагает использование маршрутных таблиц, где содержатся: IP получателя, следующий маршрутизатор, номер порта, метрика (число НОРов для достижения искомого адреса). Таблицы бывают статические (в небольших сетях с 2-3 маршрутизаторами, прописываются вручную) и динамические (позволяют маршрутизаторам самим составлять таблицы). Периодически каждый маршрутизатор обменивается своим маршрутными таблицами с изменениями в них с дмаршрутизаторами-соседями. При получении нескольких путей выбирается кратчайший (используется метрика).
Приложение
Рис.1 – Главная страница
Рис.2 – Одна из страниц учебника.
















