47660 (608332), страница 2
Текст из файла (страница 2)
Рисунок 4.9 – Вплив конденсатору С4 на ФНЧ
Спостерігається пониження напруги (-9.23Дб) на 3,5% від запланованого на частоті зрізу при зменьшені значення конденсатора С4 , а при з підвищені значення конденсатора С4– підвищення (-8.7Дб) на 2.5%.
Конденсатор С5=10.2нФ, змінюється на ±20%;
Макс. зміна С5=10.2нФ+(10.2нФ*0.2)=12.24нФ;
Мін. зміна С5=10.2нФ-(10.2нФ*0.2)=8.16нФ;
Рисунок 4.10 – Вплив конденсатору С5 на ФНЧ
Спостерігається пониження напруги (-9.07Дб) на 11,2% від запланованого на частоті зрізу при зменьшені значення конденсатора С5 , а при з підвищені значення конденсатора С5– підвищення (-7.72Дб) на 10.5%.
4.4 Багатоваріантний вплив на загальну схему
Тепер використовуємо багатоваріантний аналіз схеми (stepping). Багатоваріантний аналіз є процес варіювання різних параметрів схеми із заданим кроком для спостереження її реакції. Використовуємо шість параметрів, що змінюються. Це будуть R5,R4,R1,R7,C3,C4. Отриманий графік можемо використовувати для визначення впливу зносу компонентів на дану схему. Верхня і нижня межі показують можливі найсильніший знос компонентів, середина графіка - ідеальний випадок, тобто знос елементів відсутній.
Рисунок 4.11 – Вплив елементів R5,R4,R1,R7,C3,C4на загальну схему
5 ЕКВІВАЛЕНТНА МОДЕЛЬ
5.1 Еквівалентна модель підсилювача
Замінимо операційні підсилювачі на залежне джерело I(U+-), Rвх і Rвих. Значення вхідного опору дуже велике (109 ), тому його можна проігнорувати, тобто виключити зі схеми. Вихідний опір дорівнює значенню 1 кОм, коефіцієнт операційного підсилювача 1000, тому можемо знайти значення S. Зробимо його розрахунки: S=Kп/Rвих. За паспортними даними, Кп=50000, тому :
S =50000/1000=5; однак після корекції отримаємо значення S=0.002
Рисунок 5.1 – Еквівалентна модель підсилювача
Рисунок 5.2 – АЧХ еквівалентної моделі підсилювача в децибелах
Рисунок 5.3 – АЧХ еквівалентної моделі підсилювача в разах
5.2 Еквівалентна модель ФВЧ
Використовуємо методику, як і для операційного підсилювача.
Рисунок 5.4 – Модель та еквівалента схема заміщення ФВЧ
Рисунок 5.5 – АЧХ Моделі та еквівалентої схема заміщення ФВЧ
Видно, що коефіціент підсилення 3Дб відповідає частоті зрізу 10 Гц, що свідчить про вірність еквівалентної моделі.
5.3 Еквівалентна модель ФНЧ
Рис 5.6 – Модель та еквівалента схема заміщення ФВЧ
Рис 5.7 – АЧХ Моделі та еквівалентої схема заміщення ФНЧ
Видно, що коефіціент підсилення 3Дб відповідає частоті зрізу 10 кГц, що свідчить про вірність еквівалентної моделі.
5.4 Еквівалентна модель загальної схеми.
Рис 5.8 – Еквівалентна модель загальної схеми.
Рис 5.9 – АЧХ еквівалентної моделі загальної схеми
ВИСНОВОК
В ході курсової роботи був досліджений канал перетворення аналогових даних, отримані характеристики роботи, виявлений вплив нестабільності окремих елементів як на окремі вузли пристрою, так і на весь пристрій взагалі. Виявлено, що похибка, на виході каналу може сягати 50% і навіть більше, загалом має нелінійну залежність від зміни елментів. Також підтверджено правомірність заміни операційного підсилювача за допомогою моделі джерела струму, керованого напругою.
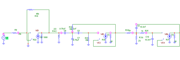
Схема призначена для посилення вхідного сигналу та його фільтрації на заданих частотах. Може бути використана для фільтрації частот звукового діапазону в звуковідтворювальної апаратури акустичних систем.















