47188 (608156), страница 2
Текст из файла (страница 2)
Рис. 9.
Словарь ролей Role Dictionary определяет должность или позицию конкретного исполнителя. Каждой роли может соответствовать одна или несколько групп ролей. Кроме того, в словаре ролей для каждой роли можно внести определение, связать роль с изображением и геометрической фигурой, указать важность роли.
Рис. 10.
Для построения организационной диаграммы сначала были заполнены словари: словарь ролей и словарь групп ролей.
Рис. 11.
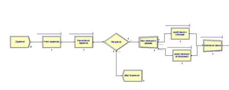
Диаграмма Swim Lane позволяет явно описать роли и ответственности исполнителей в конкретной технологической операции. Эта диаграмма разделена на горизонтальные полосы, с каждой полосой может быть связана роль или UDP типа Text List. Полоса может содержать объекты диаграммы IDEF3 (UOW, перекрестки и объекты ссылок), относящиеся к соответствующей роли. На втором шаге следует выбрать роли, на основе которых будет создана диаграмма. Диаграмма будет разделена на количество полос, указанных в колонке Display Swim Line.
2.4 Построение диаграмм Node Tree и IDEF3 Scenario
Диаграмма дерева узлов (Node tree) имеет вид традиционного иерархического дерева, где верхний прямоугольник соответствует работе с контекстной диаграммы, а последующие нижние узлы представляют собой дочерние уровни декомпозиции. Диаграмм деревьев узлов в модели может быть сколько угодно много, поскольку дерево может быть построено на произвольную глубину и не обязательно с корня. Данная диаграмма полезна для представления общей структуры последовательности декомпозиций.
Рис. 12.
В IDEF3 декомпозиция используется для детализации работ. Это позволяет в одной модели описать альтернативные потоки. Декомпозиция может быть сценарием или описанием. Описание включает все возможные пути развития процесса. Сценарий является частным случаем описания и иллюстрирует только один путь реализации процесса. Чтобы создать сценарий, необходимо перейти в меню Diagram/Add IDEF3 Scenario.
Рис. 13
3. Создание имитационной модели
Перед современными предприятиями часто встает задача оптимизации технологических процессов. Метод функционального моделирования позволяет обследовать существующие бизнес-процессы, выявить их недостатки и построить идеальную модель деятельности предприятия. Построение функциональной модели осуществляется от общего к частному – сначала описывается общая схема деятельности предприятия, затем шаг за шагом все более и более подробно описываются конкретные технологические процессы. Такой подход весьма эффективен, однако на уровне наибольшей детализации, когда рассматриваются конкретные технологические операции, для оптимизации этих операций функциональной модели может оказаться недостаточно. В этом случае целесообразно использовать имитационное моделирование.
Имитационное моделирование – это метод, позволяющий строить модели, учитывающие время выполнения функций. Полученную модель можно “проиграть” во времени и получить статистику происходящих процессов так, как это было бы в реальности. В имитационной модели изменения процессов и данных ассоциируются с событиями. “Проигрывание” модели заключается в последовательном переходе от одного события к другому. Обычно имитационные модели строятся для поиска оптимального решения в условиях ограничения по ресурсам, когда другие математические модели оказываются слишком сложными.
Одним из наиболее эффективных инструментов имитационного моделирования является система Arena компании Systems Modeling Arena. Она позволяет строить имитационные модели, проигрывать их и анализировать результаты такого проигрывания.
Имитационная модель компании Systems Modeling включает следующие основные элементы: источники и стоки (Create и Dispose), процессы (Process) и очереди (Queue). Источники – это элементы, от которых в модель поступает информация или объекты. Скорость поступления данных или объектов от источника обычно задается статистической функцией. Сток – это устройство для приема информации или объектов. Понятие очереди близко к понятию хранилища данных – это место, где объекты ожидают обработки. Время обработки объектов в разных процессах могут быть разными. В результате перед некоторыми процессами могут накапливаться объекты, ожидающие своей очереди. Часто целью имитационного моделирования является минимизация количества объектов в очередях. Тип очереди в имитационной модели может быть конкретизирован. Очередь может быть похожа на стек – пришедшие последними в очередь объекты первыми отправляются на дальнейшую обработку (LIFO: last-in-first-out). Альтернативой стеку может быть последовательная обработка, когда первыми на дальнейшую обработку отправляются объекты, пришедшие первыми (FIFO: first-in-first-out). Могут быть заданы и более сложные алгоритмы обработки очереди. Процессы – это аналог работ в функциональной модели. В имитационной модели может быть задана производительность процессов.
После проигрывания модели автоматически генерируются отчеты в формате Crystal Reports.
Модель в Arena может включать сотни модулей различных типов. Модули, обрабатывающие сущности могут иметь различные состояния, например “ожидание” или “работа”. Каждому состоянию можно поставить в соответствие определенное изображение и, тем самым, анимировать имитационную модель.
Создавать имитационные модели без предварительного анализа бизнес-процессов не всегда представляется возможным. Действительно, не поняв сути бизнес-процессов предприятия бессмысленно пытаться оптимизировать конкретные технологические процессы. Поэтому функциональные модели и имитационные модели не заменяют, а дополняют друг друга, при этом они могут быть тесно взаимосвязаны. Имитационная модель дает больше информации для анализа системы, в свою очередь результаты такого анализа могут стать причиной модификации модели процессов. Наиболее целесообразно сначала создать функциональную модель, а затем на ее основе строить модель имитационную.
В результате, на основе построенной модели деятельности, была создана имитационная модель, отображающая движение документов в отделе кадров МОУ ДОД “Школа искусств №6 ”.
Рис. 14.
Единицы времени – часы. Используется два ресурса – начальник и сотрудник отдела кадров. После проигрывания модели автоматически был сгенерирован отчет в формате Crystal Reports, который представлен в приложении.
Устанавливаем продолжительность работы модели. Для этого выбираем Run – Setup вкладка Replication Parameters.
Для запуска модели нажимаем на кнопку
(Go) на панели инструментов. Работа модели за 50 000 часов представлена на рис. 21
Для просмотра результатов нажимаем Да.
Заключение
В данном дипломном проекте была рассмотрена работа отдела кадров ГУК «ГЦНТ». Были решены следующие задачи:
-
В ходе подготовки курсовой работы были подробно изучены организация работы специалистов по кадрам и состав документации отдела кадров.
-
Была разработана модель деятельности отдела кадров с помощью программного средства BPwin, описывающая существующую организацию работы. Модель включает структурную функциональную модель деятельности в соответствии со стандартом IDEF0 и три декомпозиции в виде диаграммы переходов состояний в соответствии со стандартом IDEF3.
-
Выполнен функционально-стоимостной анализ учета кадров. Общие затарты на работу отдела кадров составляют 29 330,00 руб.
-
На базе организационно-ролевой структуры и диаграммы WorkFlow выполнена диаграмма Swim Lane.
-
С помощью программного средства Arena 7.0 создана имитационная модель работы отдела кадров.
Следовательно, цели курсовой работы были достигнуты.
Библиографический список
-
Вендров А.М. Проектирование программного обеспечения экономических информационных систем: Учебник. – М.: Финансы и статистика, 2005г. – 352 с.
-
Калянов Г.Н. CASE-технологии. Консалтинг в автоматизации бизнес-процессов. – М.: Горячая линия – Телеком, 2002. – 320 с.
-
Маклаков С.В. Моделирование бизнес-процессов с BPwin 4.0. – М.: Диалог-МИФИ, 2001г. – 304 с.
-
Малков О.Б. Проектирование экономических информационных систем. Учебное пособие для выполнения курсовой работы. – Омск: ОмГТУ, 2003г. – 88 с.
-
Малков О.Б., Белимова Е.В. Проектирование баз данных с использованием CASE-технологии: Методические указания. – Омск: ОмГТУ, 2003г. – 48 с.
-
Смирнова Г.Н., Сорокин А.А., Тельнов Ю.Ф. Проектирование экономических информационных систем. – М.: Финансы и статистика, 2001г. – 512 с.
-
Экономическая информатика / Под ред. Конюховского П.В. и Колесова Д.Н. – СПб: Питер, 2001 г. – 560 с.
















