19735 (602655), страница 2
Текст из файла (страница 2)
— Используемая ручная подготовка и первичная обработка сырья, вкупе с инновационными технологиями приготовления всей продукции, позволяет получать высокое качество, что служит основанием присвоения стандарта ГОСТ при сертификации продукции.
— Оригинальность торговой марки и ценовая политика компании "Ягодка" позволяют получать партнерам более высокий маржинальный доход.
— Некоторые категории товаров впервые представлены на российском рынке, что подтверждает уникальность продукции.
Используя оригинальные рецепты в приготовлении ягоды протёртой с сахаром компания добилась высокого качества и теперь брэнд "Ягодка" узнаваем конечным потребителем, который хочет покупать только данную продукцию.
Компания имеет хорошо налаженные контакты с покупателями и готовая продукция сразу же отправляется в магазины.
Насколько велик ассортимент продукции, настолько же разнообразна и упаковка: покупатели могут приобрести в магазинах варенье в банках любого размера: от 330 г до 1,3 кг с крышками "твист". Надо отметить, что наибольшей популярностью пользуются именно 550-граммовые банки. Для кондитерского производства осуществляются поставки в разлив в специальной таре от 1 до 12 литров.
В производстве используется ягода высокого качества, выращенная в экологически чистых районах. "Ягодка" не использует консерванты, красители и другие добавки. Данная продукция прошла сертификацию в России, ближнем зарубежье, а так же в США, Канаде, Израиле, Греции, Австралии, Германии. Используемая технология утверждена ГОСТСТАНДАРТОМ РОССИИ (ГОСТ 22371-77).
В 2006 году компания была награждена медалью и дипломом победителя конкурса "Национальная профессиональная премия "Консервация – 2006" в номинации "Фруктовая консервация. Фрукты с сахаром".
Главные составляющие успеха деятельности компании "Ягодка" - это стопроцентное натуральность продукции и, конечно, работа грамотных специалистов, настоящих профессионалов своего дела. "Ягодка" будет рада новым партнёрам, которым готова предложить оптимальную схему сотрудничества, направленную на долгосрочное, взаимовыгодное сотрудничество.
"Ягодка" старается оперативно реагировать на пожелания своих клиентов. Помимо этого компания оперативно реагирует на все пожелания своих партнеров, к их услугам — постоянная поддержка технологов и менеджеров по продажам.
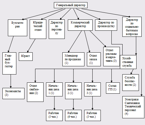
1.4 Организационная структура и центры ответственности
Всего на предприятии трудятся 43 человека.
Хозяй-ственная служба
Должностные обязанности сотрудников предприятия.
Генеральный директор:
- организует всю работу предприятия и несет полную ответственность за его состояние и деятельность перед учредителями (собственниками предприятия) и трудовым коллективом;
- представляет предприятие во всех учреждениях и организациях;
- распоряжается имуществом предприятия, заключает договора, издает приказы по предприятию;
- в соответствии с трудовым законодательством принимает и увольняет работников, применяет меры поощрения и налагает взыскания на работников предприятия;
- открывает в банках счета предприятия.
Бухгалтерия:
- учет средств предприятия и хозяйственных операций;
- установление результатов финансово-хозяйственной деятельности предприятия;
- планирование и экономическому стимулирование на предприятии, повышение производительности труда, выявление и использование производственных резервов по улучшению организации производства, труда и заработной платы, организация хозрасчета и др.;
- контроль за соблюдением законодательства в сфере бухгалтерского учета, составляет отчет по деятельности предприятия за текущий период.
Юридический отдел:
- представление интересов предприятия в арбитражных судах;
- предоставление юридических консультаций;
- контроль за соблюдением гражданского кодекса РФ;
- урегулирование различных претензий.
Директор по персоналу:
- анализ текучести кадров;
- отбор кандидатов для приема на работу;
- подготовка, переподготовка и повышение квалификации кадров;
- составление штатного расписания.
Директор по социально-бытовым вопросам:
- организация уборки и охраны предприятия;
- хранение ключей от всех помещений предприятия;
- организация мелкого инвентаря и канцелярских товаров;
- бесперебойное оснащение предприятия водой и электроэнергией.
Директор по производству:
- контроль за выполнением плана по производству продукции;
- контроль за своевременным снабжением сырьем и материалами;
- контроль за обеспеченностью рабочей силы;
- разработка предложений по снижению издержек, увеличению объема выпуска продукции и новых технологий.
Отдел рекламы и маркетинга:
- анализ рынка, планирование и прогнозирование;
- разработка и проведение рекламных компаний, акций;
- анализ конкурентов;
- поиск новых рынков сбыта;
- дизайн упаковки.
Директор по продажам:
- организация контакта с покупателем;
- поиск новых покупателей;
- заключение сделок.
Менеджер по продажам:
- работа с конкретным покупателем.
Основные рабочие:
- непосредственно производство продукции.
Начальник цеха:
- организация производства продукции;
- организация условий для производства;
- разработка предложений по совершенствованию технологии производства и увеличению производительности труда.
Отдел снабжения:
- своевременное обеспечение производства необходимым сырьем и материалами;
- заключение договоров с поставщиками (организация работы);
- поиск новых поставщиков;
Уборщица:
- своевременная уборка предприятия;
- полив комнатных растений.
Охрана:
- непосредственно охрана предприятия.
Выделение центров ответственности на предприятии "Ягодка".
Центр ответственности – это часть организации, выделяемая в учете для контроля за ее деятельностью.
Целью учета по центрам ответственности является удовлетворение информационных потребностей внутреннего управления. Он позволяет оперативно контролировать затраты и результаты на разных уровнях управления предприятия и оценивать работу отдельных менеджеров и подразделений на основе согласованных планов деятельности и оперативности предоставления взаимосвязанной отчетной информации, а также первичного анализа.
На предприятии "Ягодка" выделяются 3 основных центра ответственности:
1. Центр затрат по производству, включающий 3 центра затрат по производственным цехам (цех по производству варенья, цех по производству конфитюр и цех по производству протертых ягод с сахаром). Руководителями центров затрат по производственным цехам являются начальники цехов, отвечающие за количество произведенной продукции, за количество потребленных материалов и за количество потребленного труда в каждом цеху. Руководителем центра затрат по производству является директор по производству, координирующий непосредственно всю производственную деятельность.
2. Центр закупок – является разновидностью центра затрат по производству - отдел снабжения, ответственный за своевременное и в полном объеме снабжение предприятия необходимыми материальными ресурсами. За этот центр отвечает менеджер по снабжению.
3. Центр доходов – отдел сбыта, ответственный за сбыт произведенной продукции предприятия и, соответственно, за получение дохода от продажи продукции. За этот центр отвечает менеджер по продажам.
Глава 2. Расчет себестоимости единицы продукции предприятия "Ягодка"
2.1 Анализ и классификация затрат предприятия "Ягодка"
На предприятии "Ягодка" все затраты классифицируются по способу включения в себестоимость, по экономической роли в процессе производства, по отношению к объему производства, а также затраты делятся на затраты на продукт и расходы отчетного периода.
| Затраты | По способу включения в себес-тоимость | По экономической роли в процессе производства | По отношению к объему продукции | Затраты на продукт и расходы отчетного периода |
| 1. Сырье и материалы: Ягода черники | Прямые | Основные | Переменные | ЗНП |
| Ягода земляники | Прямые | Основные | Переменные | ЗНП |
| Вода | Прямые | Основные | Переменные | ЗНП |
| Сахар | Прямые | Основные | Переменные | ЗНП |
| Банки | Прямые | Основные | Переменные | ЗНП |
| 2. Амортизация ОС, участвующих в производстве | Прямые | Накладные | Постоянные | ЗНП |
| 3. Ремонт ОС, участвующих в производстве | Косвенные | Накладные | Постоянные | ЗНП |
| 4. З/п основных рабочих | Прямые | Основные | Переменные | ЗНП |
| 5. ЕСН основных рабочих | Прямые | Основные | Переменные | ЗНП |
| 6. З/п начальника цеха | Косвенные | Накладные | Постоянные | ЗНП |
| 7.ЕСН начальника цеха | Косвенные | Накладные | Постоянные | ЗНП |
| 8. Электроэнергия для цеха | Косвенные | Накладные | Переменные | ЗНП |
| 9. Вода для цеха | Косвенные | Накладные | Постоянные | ЗНП |
| 10. З/п управленческого персонала | Косвенные | Накладные | Постоянные | РОП |
| 11. ЕСН управленческого персонала | Косвенные | Накладные | Постоянные | РОП |
| 12. Электроэнергия, вода для офисной части | Косвенные | Накладные | Условно-постоянные | РОП |
| 13. Расходы на продажу, упаковка, з/п менеджера по продажам | Косвенные | Накладные | Условно-переменные | РОП |
| 14. ЕСН менеджера по продажам | Косвенные | Накладные | Условно-переменные | РОП |
| 15. З/п обслуживающего персонала (уборщица, охрана) | Косвенные | Накладные | Постоянные | РОП |
| 16. ЕСН обслуживающего персонала | Косвенные | Накладные | Постоянные | РОП |
| 17. Амортизация ОС, не участвующих в производстве | Косвенные | Накладные | Постоянные | РОП |
| 18. Канцелярские товары для офиса, мелкий инвентарь | Косвенные | Накладные | Постоянные | РОП |
| 19. Аренда цехов | Косвенные | Накладные | Постоянные | ЗНП |
| 20. Аренда офисных помещений | Косвенные | Накладные | Постоянные | РОП |
| 21. Реклама | Косвенные | Накладные | Постоянные | РОП |
| 22. Связь | Косвенные | Накладные | Условно-постоянные | РОП |
| 23. Затраты на доставку готовой продукции | Косвенные | Накладные | Условно-переменные | ЗНП |
Примечания: ЗНП – затраты на продукт; РОП – расходы отчетного периода.
Выводы: На основе данных представленной таблицы по классификации затрат на предприятии "Ягодка" преобладают накладные расходы (15) над основными (7). Это обуславливается особенностями технологии и производства, такими как: необходимость в дополнительном непроизводственном персонале, существенные расходы для обеспечения функционирования непроизводственных помещений. Это приводит к увеличению доли накладных затрат.
Также на предприятии косвенных затрат практически в 2 раза больше, чем прямых. Это обусловлено тем, что прямыми будут являться лишь затраты на сырье и материалы, на труд основных производственных рабочих (включая ЕСН), з/п начальников цехов и амортизация оборудования, так как каждый вид продукции производится в отдельном цеху. Столь значительное количество косвенных затрат обусловлено необходимостью содержания административно-управленческого, общехозяйственного персонала; наличием коммунальных платежей и т.д.
На предприятии "Ягодка" преобладают постоянные и условно-постоянные затраты. Как правило, контролировать можно только переменные и условно-переменные затраты, которые меняются в зависимости от объема выпуска продукции, а управлять постоянными и условно-постоянными затратами невозможно, так как их величина одинакова во времени и не зависит от объема производства. Превышение постоянных затрат над переменными является негативным для компании, так как возможности для эффективного управления предприятием ограничены.















