16246 (600702), страница 2
Текст из файла (страница 2)
Оплата труда — это система отношений, связанных с обеспечением установления и осуществления работодателем выплат работникам за их труд в соответствии с законами, иными нормативными правовыми актами, коллективными договорами, соглашениями, локальными нормативными актами и трудовыми договорами.
Заработная плата - это вознаграждение за труд в зависимости от квалификации работника, сложности, количества, качества и условий выполняемой работы, а также выплаты компенсационного и стимулирующего характера.
Формы, системы и размер оплаты труда работников предприятий, премии, надбавки, а также другие виды доходов устанавливаются предприятием самостоятельно. Вопросы оплаты труда регулируются с помощью договоров.
Труд работников оплачивается повременно, сдельно или по иным системам оплаты труда. Оплата может производиться за индивидуальные и коллективные результаты работы.
Для усиления материальной заинтересованности работников в выполнении планов и договорных обязательств, повышении эффективности производства и качества работы могут вводиться системы премирования, вознаграждение по итогам работы за год, другие формы материального поощрения.
-
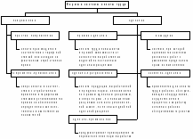
Формы оплаты труда: повременная, сдельная, аккордная
Основными формами оплаты труда являются повременная и сдельная.
Повременная – форма заработной платы, при которой заработная плата зависит от количества затраченного времени (фактически отработанного) с учетом квалификации работника и условий труда.
При повременной оплате работникам устанавливаются нормированные задания. Для выполнения отдельных функций и объемов работ могут быть установлены нормы обслуживания или нормы численности работников.
На основании личной карточки работника (форма № Т-2), в которой указывается размер тарифной ставки или оклада, размер надбавки к зарплате (в процентах или сумме), а также данных первичных документов по учету фактически отработанного времени (формы № Т-12) «Табель учета рабочего времени и расчета оплаты труда» и формы № Т-13 «Табель учета рабочего времени» производится начисление заработной платы:
в «Расчетно-платежной ведомости» (форма № Т-49);
в «Расчетной ведомости» (форма № Т-51);
в «Платежной ведомости» (форма № Т-53).
Для расчета заработка при повременной оплате труда достаточно знать количество фактически отработанного времени и тарифную ставку. Поэтому табель учета использования рабочего времени является основным документом для начисления заработной платы.
Заработок работника определяют умножением часовой или дневной тарифной ставки его разряда на количество отработанных им часов или дней. [2]
,
где S – часовая (дневная) тарифная ставка; t – фактически отработанное время.
Пример.
Работнику установлена часовая тарифная ставка 25 руб. В соответствии с табелем учета использования рабочего времени за отчетный месяц отработано 160 часов. Норма рабочего времени в отчетном месяце составляет 168 часов, но часовая тарифная ставка распространяется только на отработанное количество часов.
Расчет заработной платы:
25 руб. х 160 час. = 4000 руб.
Заработок других категорий работников определяют следующим образом:
если работники отработали все рабочие дни месяца, то в оплату им ставят установленные оклады;
Пример.
Бухгалтеру на предприятии был установлен оклад в размере 5000 руб., в соответствии с табелем учета использования рабочего времени отчетный месяц отработан полностью, таким образом начисленная заработная плата составляет 5000 руб. если же они отработали неполное число рабочих дней, то заработок определяют делением установленной ставки на календарное количество дней и умножением полученного числа на количество фактически отработанных дней.
Пример.
Работнику на предприятии установлен оклад в размере 4000 руб., в соответствии с табелем учета использования рабочего времени из 20 рабочих дней отработано 17 рабочих дней (три дня – отпуск без сохранения заработной платы).
Расчет заработной платы:
4000 руб. : 20 дней х 17 дней = 3400 руб.
Сдельная – форма заработной платы, при которой заработок зависит от количества произведенных единиц продукции с учетом их качества, сложности и условий труда.
При сдельной оплате труда расценки определяются исходя из установленных разрядов работы, тарифных ставок (окладов) и норм выработки (норм времени).
Сдельная расценка определяется путем деления часовой (дневной) тарифной ставки, соответствующей разряду выполняемой работы, на часовую (дневную) норму выработки.
Сдельная расценка может быть определена также путем умножения часовой или дневной тарифной ставки, соответствующей разряду выполняемой работы, на установленную норму времени в часах или днях.
-
Системы оплаты труда
Различают простую повременную систему оплаты труда и повременно-премиальную:
простая повременная – оплата производится за определенное количество отработанного времени независимо от количества выполненных работ;
повременно-премиальная – оплата не только отработанного времени по тарифу, но и премии за качество работы.
Простая повременная система оплаты труда недостаточно обеспечивает непосредственную связь между конечными результатами труда работника и его заработной платой. Поэтому широко распространена повременно-премиальная система оплаты труда, при которой учитываются количество и качество труда, усиливаются ответственность и личная материальная заинтересованность в результатах работы, так как премирование производится за ликвидацию простоев оборудования и простоев рабочих, экономию времени, безаварийную работу машин, оборудования, экономию материалов. Максимальные размеры премий и показатели премирования определяются Положением о премировании, которое разрабатывается на предприятии.
Под премированием понимается выплата работникам денежных сумм сверх основного заработка в целях поощрения достигнутых успехов в работе и стимулирования дальнейшего их возрастания.
Премиальная система оплаты труда предполагает выплату премии определенному кругу лиц на основании заранее установленных конкретных показателей и условий премирования, обусловленных положениями о премировании. На основании таких премиальных положений у работника при выполнении им показателей и условий премирования возникает право требовать выплату премии, у организации – обязанность уплатить эту премию. Именно такие премии являются составной частью повременно-премиальной и сдельно-премиальной системы оплаты труда.
Премии, выплачиваемые в рамках оплаты труда, носят, как правило, регулярный характер, выплачиваются в соответствии с Положением о премировании и относятся на себестоимость продукции.
Такие премии начисляются рабочим-повременщикам как за личные, так и за коллективные показатели результатов работы цехов и предприятия. Размер премии устанавливается по предприятию или цеху, а сумма рассчитывается исходя из фактического повременного заработка с включением ее в себестоимость продукции.
При повременно-премиальной системе заработная плата работника (Зпл) может быть определена по следующей формуле: [2]
,
где S – часовая (дневная) тарифная ставка; t – фактически отработанное время; P – размер премии в процентах к тарифной ставке за выполнение установленных показателей и условий премирования; К – размер премии за каждый процент перевыполнения установленных показателей и условий премирования, %; L – процент перевыполнения установленных показателей и условий премирования.
Пример.
Продавец с месячным окладом 3000 руб. в соответствии с табелем учета использования рабочего времени из 20 рабочих дней отработал 17 дней. Положением о премировании предусмотрена выплата ежемесячной премии в размере 25% от оклада.
Расчет заработной платы:
3000 руб. : 20 дней х 17 дней = 2550 руб. (повременная оплата труда);
2550 руб. х 25 : 100 = 637 руб. 50 коп. (премия);
2550 руб. + 637 руб. 50 коп. = 3187 руб. 50 коп. (повременно-премиальная оплата труда).
Специалисты и другие работники, относящиеся к служащим, получают заработную плату по установленным месячным должностным окладам и в зависимости от отработанного количества дней в отчетном месяце. Премирование производится за производственные показатели работы предприятия согласно установленной системе премирования с включением их сумм в себестоимость продукции.
Пример.
Товаровед с должностным окладом 5000 руб. в соответствии с табелем учета использования рабочего времени из 20 рабочих дней отработал 20 дней. Положением о премировании предусмотрена выплата ежемесячной премии в размере 40% от оклада.
Расчет заработной платы:
5000 руб. : 20 x 20 = 5000 руб. (повременная оплата труда);
5000 руб. x · 40 : 100 = 2000 руб. (премия);
5000 руб. + 2000 руб. = 7000 руб. (повременно-премиальная оплата труда).
Прямая сдельная – это оплата труда, при которой заработная плата рабочих повышается в прямой зависимости от количества выработанных ими изделий и выполненных работ исходя из твердых сдельных расценок, установленных с учетом необходимой квалификации.
При прямой индивидуальной сдельной системе заработной платы заработок рабочему (Зпл) может быть определен по следующей формуле [2]:
,
где Rn – расценка на n-й вид продукции или работы; Gn – количество обработанных изделий n-го вида.
При прямой коллективной сдельной системе заработок рабочих может быть определен с использованием коллективной сдельной расценки и общего объема произведенной продукции (выполненной работы) бригады в целом.
Пример 1.
Работнику-сдельщику установлена часовая тарифная ставка 30 руб. Норма выработки – 3 изделия в час. Расценка за единицу продукции – 10 руб. (30 руб. : 3 изд.). Работник в соответствии с документом о выработке изготовил за месяц 480 изделий.
Расчет заработной платы:
30 руб. : 3 изд. x 480 изд. = 4800 руб.
Пример 2.
Работнику-сдельщику установлена часовая тарифная ставка 20 руб. Норма времени на изготовление единицы продукции – 1 час. Расценка за единицу продукции – 20 руб. (20 руб. : 1 час.). Работник в соответствии с документом о выработке изготовил за месяц 150 изделий.
Расчет заработной платы:
20 руб. x 150 изд. = 3000 руб.
Пример 3.
Бригада, состоящая из трех человек, выполнила в соответствии с договором объем работ по наряду. На выполнение задания было затрачено 360 часов. Сумма оплаты за выполненный объем работ составила 16000 руб.
Члены бригады имеют различные часовые тарифные ставки, соответствующие уровню квалификации, и каждым отработано неодинаковое количество часов:
| Ф.И.О. | Часовая тарифная ставка (руб.) | Отработано (час.) |
| Мискин А.А. | 60 | 100 |
| Кружкин Б.Б. | 50 | 120 |
| Ложкин В.В. | 40 | 140 |
Расчет заработной платы:
1. Определим тарифный заработок членов бригады:
Мискин А.А. 60 x 100 = 6000 руб.
Кружкин Б.Б. 50 x 120 = 6000 руб.
Ложкин В.В. 40 x 140 = 5600 руб.
Общая сумма тарифного заработка членов бригады составила – 17600 руб.
2. Определим коэффициент распределения фактического заработка:
3. Определяем фактический заработок членов бригады:
| Ф.И.О. | Зарплата по тарифу (руб.) | Коэффициент распределения | Фактический заработок (руб.) |
| Мискин А.А. | 6000 | 0,9090 | 5454,50 |
| Кружкин Б.Б. | 6000 | 0,9090 | 5454,50 |
| Ложкин В.В. | 5600 | 0,9090 | 5091,00 |
| Итого | 17600 | 16000 |
Сдельно-премиальная оплата труда предусматривает премирование за перевыполнение норм выработки и конкретные показатели их производственной деятельности (отсутствие брака, рекламации и т.п.). При исчислении оплаты труда в соответствии с премиальной системой, принятой на предприятии, все премии, предусмотренные Положением о премировании, будут являться составной частью фактического заработка работника. Размер премии, как правило, устанавливается в процентном отношении к заработной плате.
Заработок рабочего или бригады рабочих при сдельно-премиальной системе может быть определен по следующей формуле [2] :















