1904 (599504), страница 3
Текст из файла (страница 3)
Исходя из вышесказанного можно сделать вывод, что кредит это средство мобилизации свободных денежных средств и вложения их в реальные сектора экономики с помощью кредитных институтов различного типа, которые, являясь посредниками в данных финансовых потоках получают доход в виде процента по пользованию кредитными средствами, а так же от инвестирования денежных средств в предприятия.
Глава 2. Банк, как основной институт кредитного рынка.
Исходя из данных, рассмотренных в первой главе данной работы можно сделать вывод, что банковская система является основой кредитного рынка любого государства. Банки выступают на данном рынке не только как кредитные организации. Но и выполняют ряд функций специализированных кредитно-финансовых институтов, так как многие из них имеют в своей структуре негосударственные пенсионный фонды. Это повлияло на решение рассмотреть на примере банка деятельность кредитного института на рынке кредитования.
Проанализировав таблицу 1.3.1. можно сделать вывод, что наиболее высокую долю на кредитном рынке занимает Сбербанк России, имеющий на конец 2006 г. 1009 отделений на территории Российской федерации.
§ 2.1. Основные характеристики Сбербанка России.
Акционерный коммерческий Сберегательный банк России действует на основании генеральной лицензии Банка России на осуществление банковских операций № 1481 от 03.10.2002 г.
Акционерный коммерческий Сберегательный банк Российской Федерации (Сбербанк России) создан в форме акционерного общества открытого типа в соответствии с Законом РСФСР “О банках и банковской деятельности в РСФСР”. Учредителем и основным акционером Сбербанка России является Центральный банк Российской Федерации (свыше 60% акций уставного капитала). Его акционерами являются более 200 тысяч юридических и физических лиц. Сбербанк России зарегистрирован 20 июня 1991 г. в Центральном банке Российской Федерации. Регистрационный номер - 1481.
Фирменное (полное официальное) наименование банка:
Акционерный коммерческий Сберегательный банк Российской Федерации (открытое акционерное общество).
Сокращенное наименование банка: Сбербанк России.
Банк является юридическим лицом и со своими филиалами составляет единую систему Сбербанка России.
| Информация о деятельности Сбербанка России по состоянию на 01 февраля 2007г. |
Обязательные нормативы, установленные инструкцией Банка России от 16.01.2004г. № 110-И, соблюдаются. |
Обязательные нормативы деятельности Сбербанка России
по состоянию на 01 января 2006г.
(с учетом событий после отчетной даты)
-
норматив достаточности собственных средств (капитала) банка – Н1 (min 10%) – 12,1;
-
норматив мгновенной ликвидности банка – Н2 (min 15%) – 55,6;
-
норматив текущей ликвидности банка – Н3 (min 50%) – 63,1;
-
норматив долгосрочной ликвидности банка – Н4 (max 120%) – 91,8;
-
максимальный размер риска на одного заемщика или группу взаимосвязанных заемщиков – Н6 (max 25%) – 23,1;
-
максимальный размер крупных кредитных рисков – Н7 (max 800%) – 140,4;
-
соотношение совокупной величины кредитов и займов, выданных акционерам (участникам) банка, и капитала – Н9.1 (max 50%) – 0,0;
-
отношение совокупной величины кредитов и займов, выданных инсайдерам, к капиталу – Н10.1 (max 3%) – 2,0;
-
норматив использования собственных средств (капитала) банка для приобретения долей (акций) других юридических лиц – Н12 (max 25%) – 0,0.
§ 2.2. Виды кредитных операций Сбербанка России.
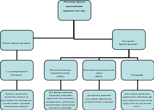
Основными операциями Сбербанка России является предоставление кредитов юридическим и физическим лицам. Рассмотрим виды данного кредитования.
2.2.1 Кредитование юридических лиц.
Сберегательный банк России предоставляет следующие виды кредитов для юридических лиц:
Виды кредитования Сбербанком России юридических лиц представлены и обобщены в диаграмме 2.2.1.
Диаграмма 2.2.1
Единовременный кредит. Используется для единовременной оплаты по договорам покупки имущества, разового пополнения оборотных средств, для расчетов с поставщиками, погашения задолженности по налогам, выплаты заработной платы и др. выдача кредита осуществляется разовым платежом.
Механизм действий единовременного кредита
Невозобновляемая кредитная линия (НКЛ). Кредитные ресурсы предоставляются не всей суммой кредитного договора, а постепенно, частями, траншами по мере необходимости.
При кредитовании в форме невозобновляемой кредитной линии заемщик экономит на процентах по кредиту: величина процентных платежей рассчитывается, исходя из фактического остатка задолженности по кредиту, который увеличивается постепенно.
Механизм действия НКЛ
Возобновляемая кредитная линия. Устанавливается лимит, в пределах которого предприятие может поддерживать ссудную задолженность, исходя из текущей потребности в заемных средствах (лимит задолженности). Подходит для покрытия регулярных разрывов между датами совершения расходных операций и поступления выручки предприятия.
Механизм действия ВКЛ
Овердрафтное кредитование. Предоставляется клиентам, имеющим стабильный оборот по расчетному счету в банке. Эта форма кредитования позволяет оперативно решать проблему своевременного проведения расчетов в период, когда расходы временно превышают поступления денежных средств на расчетный счет. Порядок работы овердрафта аналогичен возобновляемой кредитной линии.
Таблица 2.2.1.
Условия предоставления кредита.
| Обязательное условие | 1. Ведение хозяйственной деятельности не менее 6 месяцев 2. Возможность документально подтвердить доходы от ведения бизнеса. | |
| Цель | Пополнение оборотных средств | Пополнение внеоборотных средств |
| Погашение кредитов в других банках | ||
| Срок кредита | До 1,5 лет | До 3 лет |
| Для отдельных проектов возможно увеличение сроков до 7 лет. | ||
| Обеспечение | Недвижимость, оборудование, транспорт и др. Поручительство Уральского фонда поддержки малого предпринимательства, других юридических лиц. | |
| Процентная ставка | Устанавливается в индивидуальном порядке в зависимости от срока кредитования, финансового обеспечения, наличия кредитной истории, количества используемых банковских услуг. | |
| Погашение кредита | Ежемесячно, равными долями; Ежемесячно, равными долями с предоставлением отсрочки на срок до 6 месяцев; По индивидуальному графику. | |
2.2.2. Кредитование физических лиц.
Кредитование физических лиц так же является одним из основных направлений деятельности Сбербанка России. Суть кредитования и его виды систематизированы в таблице 2.2.2.
Таблица 2.2.2.
Процентные ставки и тарифы по кредитам Сбербанка России.
| Вид кредита | Процентная ставка. % годовых. | Единовременный тариф за обслуживание ссудного счета | |||
| Руб. | USD, EUR | ||||
| Кредит на неотложные нужды | |||||
| До 1,5 лет | 15 | 15.5 | 3,0 % от суммы кредита по договору, но не более 15 тыс. руб. (по кредитам, предоставляемым индивидуальным предпринимателям без образования юридического лица не более 25 тыс. руб.) | ||
| Свыше 1,5 до 3 лет | 16 | 16,5 | |||
| Свыше 3 до 5 лет | 17 | 17,5 | |||
| До 1,5 лет необеспеченный | 17 | 17,5 | |||
| Пенсионный кредит | |||||
| До 1,5 лет | 15 | - | 3 % от суммы кредита по договору, но не более 5 тыс. руб. | ||
| Свыше 1,5 до 3 лет | 16 | ||||
| Свыше 3 до 5 лет | 17 | ||||
| До 1,5 лет необеспеченный | 17 | ||||
| Единовременный кредит | |||||
| По обеспеченным | 15 | - | 3 % от суммы кредита по договору, но не более 5 тыс. руб. | ||
| По необеспеченным | 17 | ||||
| Возобновляемый кредит | |||||
| По обеспеченным | 15 | - | 3 % от суммы кредита по договору, но не более 5 тыс. руб. | ||
| По необеспеченным | 17 | ||||
| Доверительный кредит | |||||
| 15 | - | 3 % от суммы кредита по договору, но не более 3 тыс. руб. | |||
| Кредит на недвижимость | |||||
| До 5 лет | 13 | 13,5 | 3 % от суммы кредита по договору, но не более 15 тыс. руб. | ||
| От5 до 10 лет | 14 | 14,5 | |||
| От 10 до 20 лет | 15 | 15,5 | |||
| Ипотечный кредит | |||||
| До оформления ипотеки До 5 лет | 13 | 13,5 | 3 % от суммы кредита по договору, но не более 15 тыс. руб. | ||
| От 5 до 10 лет | 14 | 14,5 | |||
| От 10 до 20 лет | 15 | 15,5 | |||
| После оформления ипотеки До 5 лет | 12 | 12,5 | |||
| От 5 до 10 лет | 12,5 | 13 | |||
| От 10 до 20 лет | 13 | 13,5 | |||
| Кредит «ипотечный плюс» | |||||
| До оформления ипотеки До 5 лет | 12,8 | 13,3 | 3 % от суммы кредита по договору, но не более 15 тыс. руб. | ||
| От 5 до 10 лет | 13,8 | 14,3 | |||
| От 10 до 20 лет | 14,8 | 15,3 | |||
| После оформления ипотеки До 5 лет | 11,8 | 12,3 | |||
| От 5 до 10 лет | 12,3 | 12,8 | |||
| От 10 до 20 лет | 12,8 | 13,3 | |||
| Автокредит | |||||
| Покупка нового автомобиля До 1,5 лет | 11,5 | 12 | 3 % от суммы кредита по договору, но не более 5 тыс. руб. | ||
| Свыше 1,5 до 3 лет | 12 | 12,5 | |||
| Свыше 3 до 5 лет | 13 | 13,5 | |||
| Покупка подержанного автомобиля До 1,5 лет | 12 | 12,5 | |||
| Свыше 1,5 до 3 лет | 12,5 | 13 | |||
| Свыше 3 до 5 лет | 13,5 | 14 | |||
| Товарный кредит | |||||
| До 1,5 лет | 15 | 15.5 | 3 % от суммы кредита по договору, но не более 5 тыс. руб. | ||
| Свыше 1,5 до 3 лет | 16 | 16,5 | |||
| Свыше 3 до 5 лет | 17 | 17,5 | |||
| До 1,5 лет необеспеченный | 17 | 17,5 | |||
| Кредит физическим лицам, ведущим личное подсобное хозяйство | 14 | - | 3 % от суммы кредита по договору, но не более 5 тыс. руб. | ||
| Корпоративный кредит | |||||
| До 1 года | 13 | 13,5 | 3 % от суммы кредита по договору, но не более 5 тыс. руб. | ||
| Свыше 1 года до 3 лет | 13 | 13,5 | |||
| Свыше 3 лет до 5 лет | 15 | 15,5 | |||
| Образовательный кредит | 17 | - | 3 % от суммы кредита по договору, но не более 3 тыс. руб. | ||
| Кредит «Народный телефон» | 17 | - | 3 % от суммы кредита по договору, но не более 3 тыс. руб. | ||
| Кредит «Под залог ценных бумаг» | 15 | - | При сроке кредитования до 30 дней, за исключением кредитов, обеспечением по которым является только акции Сбербанка России – 10% от суммы кредита по договору. При сроке кредитования до 30 дней, за исключением кредитов, обеспечением по которым является только акции Сбербанка России – 4 % от суммы кредита по договору. В случае, если обеспечением кредита не являются векселя Сбербанка России – 1 % от суммы кредита по договору. Но не более 5 тыс. руб. | ||
| Кредит под залог мерных слитков | 15 | - | 3 % от суммы кредита по договору, но не более 5 тыс. руб. | ||
Виды и принципы кредитования.















