163358 (595467), страница 11
Текст из файла (страница 11)
Принятие Налогового кодекса Российской Федерации позволило решить целый ряд задач, из которых необходимо выделить следующие:
-
укрепление правовой базы в сфере налогообложения в направлении систематизации и унификации действующих законов, оформление налогового законодательства в специальную отрасль публичного права и законодательное определение единых базовых понятий и категорий в сфере налогообложения;
-
формирование закрытого перечня федеральных, региональных и местных налогов, т.е. системы конкретных налогов, наиболее адекватно отвечающей интересам федеративного государства;
-
формирование нейтральной, справедливой по отношению к налогоплательщикам, стабильной системы налогов, обеспечивающей необходимое условие нормального функционирования всех отраслей экономики;
-
достижение фискальной эффективности налоговой системы, обеспечение формирования доходной базы государства в условиях и спада, и подъема, отказ от одноканальной системы формирования доходов бюджета;
-
применение международных подходов, позволяющих разграничить источники доходов бюджетов РФ и доходов бюджетов иностранных государств в соответствии с правилами и нормами международного налогообложения;
-
создание эффективной системы администрирования налогов.
В связи с тем, что налоговая система является не изолированной, самостоятельно существующей и развивающейся системой, а составным звеном финансовой системы государства, все финансовые процессы, протекающие в экономической и социальной сферах, в той или иной мере воздействуют на налоговую систему.
Реформирование налоговой системы страны должно проводиться параллельно с реформированием бюджетной системы, в противном случае невозможно достичь сбалансированности в распределении налоговых (доходных) и бюджетных (расходных) полномочий между уровнями власти в стране. Поэтому важное значение имело проведенное в последние годы реформирование бюджетного процесса и межбюджетных отношений.
Хотя формирование основ современной российской налоговой системы в целом закончено, она не может считаться окончательно сформированной. Налоговая система должна будет динамично изменяться вместе с дальнейшим проведением социально-экономических преобразований.
Список литературы
Нормативно-правовые акты органов законодательной и исполнительной власти
-
Налоговый Кодекс РФ. Часть первая от 31 июля 1998 г. N 146-ФЗ. (в ред. от 01.01.06)
Книги и статьи на русском языке
-
Алексеев В.В. Формирование современной налоговой системы России: истоки и уроки / Алексеев В.В., Алексеев А.В. // Вестн. Рос. Акад. наук. 2004. Т.74. № 9. С.771-780.
-
Андрющенко С.Н. Повышение эффективности контрольной работы // Российский налоговый курьер, №3. 2005 с. 14-15
-
Вайсберг В. // Коммерсант "Об основных направлениях налоговой реформы", 2005, № 9/П. – С. 39-45
-
Валова Л.А. Проблемы реформирования налоговой системы Российской Федерации: Автореферат магистерской диссертации. – Новосибирск: НГАЭиУ, 2004. – 23 с.
-
Васильев Ю.В. Проблемы взаимоотношений налогоплательщиков и налоговых органов и проект федерального закона "О внесении изменений в часть первую Налогового кодекса Российской Федерации, связанных с совершенствованием администрирования налогов и сборов". М., 2005.
-
Евстигнеев Е.Н., Викторова Н.Г., Ткачева Е.Г. Основы налогообложения и налогового права: Вопросы и ответы. Практические задания и решения: Учебное пособие. Изд. 2-е, перераб. и доп. – М.: ИНФРА-М, 2002. – 223 с.
-
Евстигнеев Е.. Основы налогообложения и налогового законодательства. – СПб.: Питер, 2004. – 250 с.
-
Жеребцов А.Б. Повышение качества налогового обслуживания как средство увеличения бюджетных поступлений в регионе // Новое в экономике и управлении. Выпуск 11. – М.: МАКС Пресс, 2007. – С. 19.
-
Зарипов В.М. О сроках проведения налоговых проверок // Налоговед, № 11. – 2004. – с. 37-43
-
Золотаревич К.В. Универсальная бюджетно-налоговая система / Золотаревич К.В., Павлов В.И. // ЭКО. 2005. № 2. С.39-45.
-
Ильин А.В. Российская налоговая система на рубеже ХХ века // Финансы. 2004. № 4. С.31-34.
-
Ильин А.В. Российская налоговая система//Финансы, 2005. №1. С. 31-34.
-
История налогов России: важнейшие даты, факты и события /Под ред. Букаева Г.И.; Гос. НИИ развития налоговой системы. М.: Гелиос АРВ, 2002.156 с.
-
Качур В., Николаева И.В. Налог на прибыль как инструмент государственного регулирования инвестиционной деятельности // Экономический анализ: теория и практика, 2005. № 10. – с. 23-25.
-
Киперман Г.Я. Налоги в рыночной экономике: Учебное пособие для вузов. – М.: Юристъ, 2001 – С. 111.
-
Коваль Л.С. Налоги и налогообложение. М.: ИНФРА-М, 2002. – 340 с.
-
Комментарий к Налоговому Кодексу РФ (ч.1) / Под ред. А.Н. Козырина, А.А. Ялбуганова Москва; издательство "Проспект", 2004. –445 с.
-
Куницын Д. В., Панченко А. В., Жданова В. А., Синицына Е. С. Основные результаты работы налоговых органов Сибирского федерального округа за 2004 г. // Сибирская финансовая школа, 2005. № 1 – с 73.
-
Лыкова Л. Н. Проблемы Российской налоговой системы.//Финансы, №5.-2005.С.22-25.
-
Ляпунова Г. // Коммерсант Власть Реформа с открытой датой. -2005, №7. – С. 23-28
-
Минаев Б.А, О порядке проведения налоговых проверок // Налоговый вестник, № 11. 2004. – с. 3-5.
-
Орлов М.Ю. К вопросу о налоговой реформе в Российской Федерации // Налоговая политика и практика, 2003. № 1. 28 с.
-
Основы налогового права: Учебное пособие / Под ред С. Пепеляева. М., 2005. – 365 с.
-
Пансков В.Г. Налоги и налоговая система РФ. – М.: Финансы и статистика, 2006. – 758 с.
-
Пепеляев С.Г. Налоговое право. Учебник. М.: издательство Юрист, 2004. – 180 с.
-
Правовые аспекты и возможные проблемы реформы налогового администрирования // Налоговый вестник. 2007. № 4. – С. 8.
-
Приставка Н.Н. Эволюция системы налогового контроля в России // Налоги и экономика, № 1,2,3 – 2004. – с. 64-66.
-
Романов А.Н. Пути повышения эффективности налогового контроля // Налоговая политика и практика, № 2. – 2004. – с. 14-17.
-
Российская экономика в 2006 г. Тенденции и перспективы. М.: ИЭПП, 2007.
-
Сидорова Н.И. Влияние налоговой реформы России на динамику основных отраслей экономики и развития предпринимательства // Экономическая наука современной России, 2004. № 4. – с. 18-23.
-
Фадеева Н.Г. О совершенствовании налоговой системы в России // Социально-гуманитарные знания. 2005. № 2. С.329-333.
-
Швецов Ю. Налоговая система России: можно ли исправить существующие недостатки? // Вопросы экономики. 2007. N 4. С.140-145.
-
Шишко А.В. Трудное становление налоговой системы России // ЭКО. 2007. № 2. С.3-12.
-
Шумяцкий Р.И. О некоторых аспектах совершенствования исполнения налогоплательщиками обязанности по уплате в государственный бюджет налогов и сборов // Сибирская финансовая школа. – 2006. – № 4.
-
Юткина Т.Ф. Налоговедение: от реформы к реформе. – М.: ИНФРА-М, 2002. – 280 с.
Статьи из сборников публикаций научно-теоретических конференций, журналов и газет
-
Проблемы формирования сбалансированной налогово-бюджетной системы Российской Федерации // Материалы международной конференции "Переходные экономики в постиндустриальном мире: вызовы десятилетия". М.: ИЭПП, 2006.
-
Информационные ресурсы Интернета
-
Программа совершенствования налоговой системы до 2008 года// http://www.budgetrf.ru/
-
http://www.nalog.ru/document.php?id=21101&topic=root_nalog
-
http://www.sfo.nalog.ru/stat.htm
Приложение 1
Объекты и субъекты налоговых правоотношений
Приложение 2
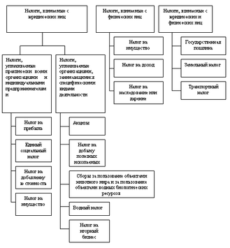
Классификация налогов Российской Федерации по принадлежности к уровню власти
Приложение 3. Налоги и сборы, устанавливаемые в РФ
Классификация налогов Российской Федерации по субъекту уплаты
Классификация налогов в Российской Федерации, уплачиваемых юридическими лицами по источнику обложения
Приложение 4
Элементы налогов, взимаемых с физических лиц
| Субъект | Предмет | Объект | Масштаб | Ед. | База | Ставка | Срок уплаты | |
| Подоходный налог | Граждане РФ; иностранные граждане; лица без гражданства | Материальные блага | Получение годового дохода | Денежный | Руб | Совокупный налогооблагаемый доход | 13% | Ежемесячно в сроки, установленные для выплаты зарплаты |
| Налог с имущества, переходящего в порядке наследования и дарения | Граждане РФ; иностранные граждане: лица без гражданства | Блага в материальной и нематериальной формах | Вступление в наследование и владение имуществом | Денежный | Руб | Стоимость получаемых благ с учетом различных видов льгот | Различные, в зависимости от стоимости имущества и степени родства | Граждане, проживающие в РФ, - не позднее 3 месяцев со дня вручения им извещения |
| Налог на имущество физических лиц | ГражданеРФ; иностранные граждане: лица без гражданства | Здания, строения и сооружения; транспортные средства | Право собственности на имущество | Денежный; лошадиная сила; мощность | Руб.; 1л/с; 1 кВт | Стоимость имущества; кол-во л/с; число кВт | До 0,1% инв. стоимости; 5-10%отМРОТ с 1 л/с; 4,1 -13,6% от МРОТ с 1 кВт |
Приложение 5
Элементы налогов. Взимаемых с предприятий и организаций
| Субъект | Предмет | Объект | Масштаб | Ед. | База | Ставка | Срок уплаты | |
| Налог на прибыль | Предприятия, кредитные организации | Экономический эффект | Валовая прибыль | Денежный | Руб. | Налогооблагаемая прибыль | 24 % | Ежеквартальное авансами или раз в месяц без них |
| НДС | Предприятия, ведущие произв.-коммерческую деятельность | Добавленная стоимость | Обороты по реализации; ввоз товаров | Денежный | Руб. | Облагаемый оборот | 18% | Ежедекадно 5,15-го и 25-го числа; ежемесячно; ежеквартально |
| Сбор за право использования местной символики | Юридические и физические лица | Гербы, виды городов, исторических памятников | Использование местной символики на продукции | Денежный | Руб. | Стоимость реализованной продукции с местной символикой | Не более 0,5% | Ежемесячно не позднее 20-го числа |















