162291 (595362), страница 4
Текст из файла (страница 4)
Первым направлением из данной группы является повышение эффективности использования времени высших менеджеров компании. При отсутствии интегрированной информационной системы руководители вынуждены получать большинство реальной информации в процессе проведения совещаний, в рамках которых производится взаимная проверка сведений, предоставляемых различными службами. Из опыта известно, что время данных совещаний составляет, по крайней мере, 25 % от общего фонда рабочего времени руководителя. В рамках использования системы бюджетного планирования деятельности предприятия руководители имеют возможность мгновенно получить информацию в любом интересующем разрезе, на сбор которой ранее пришлось бы затратить несколько дней группы сотрудников различных подразделений.
Достаточно высокий удельный вес потерь, связанных с финансовым планированием, определяется в основном рисками недостаточного финансирования стратегических направлений и проектов. При отсутствии технологий проектного финансирования, увязанной со всей системой финансового планирования предприятия весьма вероятными становятся ситуации, когда незначительные сокращения в финансировании отдельных элементов проектов приводят к существенному удлинению сроков получения конечного эффекта, обесценению отдельных мероприятий и даже в целом лишению проекта конкурентных преимуществ. При высокой степени значимости проектов данные потери могут существенно превысить размеры прибыли предприятия.
В сфере управления персоналом использование системы бюджетного планирования дает возможность систематического анализа эффективности работы каждого подразделения и сотрудника. Фактически формируется информация, необходимая как для принятия организационных решений, связанных с расстановкой кадров, так и для реализации технологий планирования индивидуальной карьеры каждого сотрудника, включая программу обучения и повышения квалификации.
Таким образом, основными преимуществами внедрения принципов бюджетного планирования являются:
-
помесячное планирование бюджетов структурных подразделений даст более точные показатели размеров и структуры затрат, и, соответственно, более точное плановое значение размера прибыли, что важно для налогового планирования (включая платежи во внебюджетные фонды);
-
в рамках утверждения месячных бюджетов структурным подразделениям будет предоставлена большая самостоятельность в расходовании экономии по бюджету фонда оплаты труда, что повысит материальную заинтересованность работников в успешном выполнении плановых заданий;
-
минимизация количества контрольных параметров бюджетов позволит сократить непроизводительные расходы рабочего времени работников экономических служб предприятия;
-
бюджетное планирование позволит осуществить режим строгой экономии финансовых ресурсов предприятия, что особенно важно для выхода из финансового кризиса.
-
Управленческая подготовка бюджетных процессов
Слабость распространения бюджетирования в российских фирмах, несмотря на его существенные преимущества, обусловлена причинами как объективного, так и субъективного характера. Наиболее важные факторы таковы:
Объективные факторы:
-
Высокая нестабильность внешней среды;
-
Низкий уровень общей финансовой культуры фирм;
-
Высокая зависимость от государственного бюджета.
-
Субъективные факторы:
-
Дефицит времени, приоритеты текущих дел;
-
Мнение об отсутствии влияния планирования на результаты деятельности;
-
Недостаточная квалификация управляющих и служащих;
-
Отсутствие методической базы;
-
Негативное отношение к планированию;
-
Теоретический подход к планированию со стороны плановиков.
Представляется, что коренное изменение ситуации возможно при переориентации руководящего звена с пассивного подхода к управлению на активный (целевое управление), для чего необходимо изменение управленческого менталитета и повышение финансовой культуры менеджеров и специалистов экономических служб российских компаний.
Примерно на половине предприятий России система бюджетирования неэффективна. Неэффективной, можно считать такую систему краткосрочного планирования, в которой отклонение фактических результатов от запланированных регулярно превышает 20-30 %.
Подобная ситуация представляет собой серьезную проблему, т.к. бюджет компании является основой для принятия оперативных управленческих решений.
Невыполнение бюджета может означать срыв всех планов компании: производства, продаж, выплаты заработной платы, налогов и т.д. В конечном итоге это приводит к срыву основного плана любой компании – стратегии развития.
При составлении бюджета необходимо учитывать следующие аспекты:
-
Бюджеты могут быть недостижимыми, если недостижимы поставленные цели;
-
Бюджеты могут быть неприемлемыми, если условия достижимости целей невыгодны для предприятия;
-
Для оценки приемлемости и достижимости бюджетов применяются инструменты финансового анализа и диагностики;
-
Диагностика состояния предприятия – это инструмент, который позволяет оценить эффект (улучшение / ухудшение положения) и эффективность (например, соотношение затраты / объем продаж) принятых бюджетов;
-
Желательно при составлении бюджетов применять документы, по форме и структуре приближенные к документам бухгалтерской отчетности, что значительно облегчит составление бюджетов и упростит сравнение плановых и фактических данных;
-
Современные компьютерные технологии позволяют значительно облегчить бюджетирование и существенно упростить сценарный анализ.
Есть типичные причины, ведущие к снижению эффективности бизнес-процесса бюджетирования. Изложу их в порядке убывания важности:
1. Организация процесса.
Основой любого бизнес-процесса является написанный регламент, в котором четко оговорены права и обязанности всех участвующих в нем подразделений, формы и сроки предоставляемой информации, получатели промежуточных и результирующих документов.
Если этого нет, то весь процесс может держаться на одном человеке, который, и определяет эффективность бюджетирования и сам факт его существования, как бизнес-процесса. Помимо этого, в ситуации, когда четко не прописано кто, кому, что и когда должен – не с кого спрашивать за неправильную или не предоставленную в срок информацию.
Жизненно необходимым для процесса бюджетирования является наличие коллегиального распорядительного органа, который может называться бюджетным комитетом, финансовым комитетом, или как-то по-другому, что не суть важно.
Очень важным, причем не только для процесса бюджетирования, является определение и разграничение полномочий и ответственности отдельных служб. Ситуация, когда интересы служб пересекаются, а полномочия дублируются, редко приводит к положительным результатам. Например, довольно распространенная практика, когда реализацией продукции на заводе одновременно занимаются: отдел сбыта, Торговый дом, отдел снабжения (бартер на материалы), техническая дирекция (бартер за услуги по ремонту), отдел главного энергетика (расчеты за энергоносители).
Выделим, в итоге, следующие требования к организации бизнес-процесса бюджетирования:
-
наличие на предприятии единого документа регламентирующего бюджетный процесс;
-
организация бюджетного комитета;
-
установление жесткой финансовой дисциплины;
-
выстраивание приоритетов в финансах;
-
четкое разграничение полномочий и ответственности служб.
Все это будет возможно только при условии, что руководство предприятия осознает всю важность и необходимость финансового планирования.
2. Производственное планирование.
Ввиду того, что организация производства перестала соответствовать требуемым условиям, многие предприятия стали испытывать сложности с выполнением плана производства. Невыполнение плана производства естественно ведет к невыполнению плана отгрузок, а значит к невыполнению плана по поступлениям платежных средств.
Кроме того, на многих предприятиях существует проблема не достоверности нормативной базы расхода материалов, трудозатрат. В значительной мере это вызвано тем, что технологи, диспетчерская служба, планово экономический отдел не успевают отслеживать все изменения в модельном ряде компании.
3. Целевые установки.
Построение оперативных планов (бюджетов) должно базироваться на реальных возможностях по заключению договоров. Задачи для подразделений по достижению определенных показателей должны ставиться таким образом, чтобы у подразделений было время для разработки соответствующих программ и мероприятий по их выполнению.
В случае директивного (сверху вниз) установления параметров краткосрочного бюджета высок риск его невыполнения. Однако, достаточно часто, в бюджете планируют поступления на следующий период исходя из стратегического плана, или, например, точки безубыточности, не принимая во внимание реально заключенные договора или обоснованную возможность по их заключению.
В конечном итоге эффективность процесса бюджетирования определяется эффективностью работы компании в целом. При этом внедрение и использование процедуры планирования очень хорошо помогает выявить и классифицировать многие проблемы компании, которые до этого могли оставаться в тени.
Учитывая вышеизложенные факторы, препятствующие эффективному процессу бюджетного планирования, рекомендуется в первую очередь проработать организационные аспекты построения системы бюджетирования на предприятии. Для этого бюджет следует рассматривать как систему организационного взаимодействия центров планирования и центров финансовой ответственности, направленную на составление обоснованных бизнес - прогнозов по функциональным областям деятельности предприятия и дальнейшего получения на их основе бизнес - заданий посредством финансово-хозяйственного моделирования.
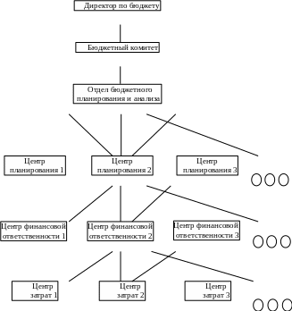
В этих целях необходимо предусмотреть следующую организационно-управленческую модель бюджетного процесса на предприятии (рис. 1.3.):
Рисунок. 1.3. – Организационно-управленческая модель бюджетного процесса
Разработка реалистичных бизнес - заданий зависит, прежде всего, от системного и четкого распределения функций бюджетного планирования между структурными подразделениями предприятия.
Это обеспечивается внесением соответствующих изменений в должностные инструкции сотрудников, закрепляющих за ними перечень конкретных задач бюджетирования.
Управление бюджетированием начинается с назначения директора по бюджету: он отвечает за подготовительный процесс, стандартизацию проектных форм, сбор и сопоставление данных, проверку информации и предоставление отчетов.
Директором по бюджету обычно назначается финансовый директор, он выступает в качестве штатного эксперта и координирует действия отделов.
Для управления бюджетным процессом на предприятии создается бюджетный комитет.
Бюджетный комитет – это составленная из руководителей верхнего звена консультативная группа, которая может включать и внешних консультантов. Это постоянно действующий орган, который занимается тщательной проверкой стратегических и финансовых планов, даёт рекомендации, разрешает разногласия и оперативно вносит коррективы в деятельность компании. Решения бюджетного комитета утверждаются Генеральным директором.
Если в компании нет подобной структуры, которая имеет полномочия перераспределять средства между статьями бюджета, разрабатывать меры по ликвидации дефицита бюджета, наказывать и поощрять ответственных лиц - система бюджетирования даже не то, что неэффективна, - она становится бессмысленной.
При этом важна именно коллегиальность, т.е. членами бюджетного комитета должны быть директора по всем направлениям. Один человек, пусть даже он и Генеральный директор, может что-то, и упустить, т.к. не может и не должен знать все. По сути, бюджетный комитет является главным подразделением в системе бюджетирования.
Еще одной функцией бюджетного комитета является определение приоритетов платежей.
Все решения бюджетного комитета обязательны к выполнению. При этом должен неукоснительно выполняться принцип финансовой дисциплины – финансовая служба осуществляет только те платежи, которые включены в плановый бюджет. Исключение могут сделать только Генеральный директор, для сумм свыше 5 % от недельного оборота, или финансовый директор для меньших сумм.
Для повышения эффективности организации работ в процессе бюджетирования на предприятии необходимо создать отдел бюджетного планирования и анализа (ОБПиА). Основными задачами ОБПиА является руководство и организация работ по:
-
Бюджетному планированию;
-
Проведению системного анализа всех видов деятельности предприятия и его структурных подразделений;
-
Организации и методическому обеспечению разработки перспективных и краткосрочных прогнозов экономического развития предприятия в соответствии с потребностями рынка;
-
Проведению контроля за выполнением подразделениями предприятия планов-бюджетов;
-
Организации статистического учета по всем производственным и технико-экономическим показателям работы предприятия и сдачи отчетности в установленные сроки.
Структурно отдел может состоять из пяти групп:
-
аналитической группы по системному анализу и формированию главного бюджета;
-
группы планирования доходов;
-
группы планирования управленческих, коммерческих расходов, капитальных вложений, расходов по социальной сфере;
-
группы планирования производственных расходов и запасов;
-
группы управления имуществом.
ОБПиА, в частности, выступает исполнительным органом, который реализует решения бюджетного комитета и организует мероприятия по их выполнению, работая с конкретными исполнителями.
Центры планирования - структурные подразделения предприятия или должностные лица, имеющие исключительное право на определение основных тенденций работы предприятия посредством составления бизнес-прогнозов.
Бизнес-прогнозы представляют собой совокупность предполагаемых данных, отражающих особенности внешней и внутренней среды предприятия на будущий период.
Бизнес-прогнозы дифференцируются по направлениям прогнозирования: спрос, нормируемые затраты, налогообложение, инфляция и т.д. При необходимости возможна более глубокая детализация бизнес-прогнозов. Например спрос может подразделяться на внутренний рынок и экспорт, нормируемые затраты – на энергетику, сырье, вспомогательные материалы, оплату труда и т.д.
Эффективность процедуры бюджетирования определяется детализацией бизнес-прогнозов. По возможности все прогнозные данные должны быть структурированы таким образом, чтобы каждый сотрудник, инициирующий появление какой-либо совокупности данных отвечал за определенный бизнес-прогноз.














