125189 (593074), страница 2
Текст из файла (страница 2)
где
;
;
.
При Т м = 293 К расход GM = 0,00912
, причем Рм в Па. Чтобы найти максимум расходной функции
ер (а), приравняем нулю ее производную
, откуда получим, критическое отношение давлений
= 0,5282 (при к = 1,4). (1.9)
Подставим в уравнение (1.6) значение расхода GM из выражения (1.8), получим уравнение для определения давления в полости наполнения в общем виде:
(1.10)
Объем V1 рабочей полости равен произведению площади поршня F1 на перемещение поршня х (с учетом его начальной координаты х01), т.е.
. Подставим это значение в (1.10), получим
, (1.11)
где
,
V01 - начальный объем рабочей плости,
F1 – площадь поршня.
Если это уравнение выразить относительно
1, то после интегрирования найдем время наполнения постоянного объема от начального безразмерного давления σ11 до заданного давления σ12:
(1.12)
Значения функций Ψ1 (σ11) и Ψ1 (σ12) определяем по графику, приведенному на рис.3.
Рисунок 3
Формулу (1.13) применяют для определения времени наполнения полости постоянного объема до заданного давления, в том числе и для определения времени
3 (см. циклограмму на рис. 3).
1.3 Процесс истечения сжатого воздуха из выхлопной полости привода
При перемещении поршня 1 (см. рис. 1) в дифференциальном приводе давление сжатого воздуха в выхлопной полости 2 может повышаться вследствие уменьшения ее объема. В этом случае происходит истечение воздуха в магистраль.
Здесь также может быть применен первый закон термодинамики (1.1), но в этом уравнении следует поставить знак минус в левой части, так как происходит истечение воздуха
-dQ2 = dU2 + dL2.(1.14)
Соответственно изменяем индекс 1, относящийся к рабочей полости, на индекс 2 выхлопной полости. Далее, выкладки будут аналогичны приведенным в формулах (1.1) - (1.5). Остановимся на последнем выражении
-k∙R∙Т2 dm2 = V2 dР2 + k∙Р2 dV2. (1.15)
Имея в виду, что
dm2 = - d (
) =
,
получаем
2 dР2 + k∙Р2 d
2 = 0 или после интегрирования и потенцирования этого выражения - P2∙
= const - уравнение адиабаты.
Расход воздуха из ограниченного объема V2 в магистраль описывается также формулой Сен-Венана и Ванцеля, однако в ней следует положить ТМ = Т2, Рм =Р2 имея при этом в виду, что все эти величины являются переменными:
, (1.16)
где
при 0,528 < σ < 1.
Подставив в уравнении (1.15) dm2 =
2 dt и
2 из (1.16), получим уравнение для определения давления в выхлопной полости, соединенной с магистралью:
, (1.17)
где
- площадь поршня со стороны штоковой полости.
Температура Т2 в уравнении (1.17) может быть выражена через давление Р2 на основании уравнения адиабаты:
.(1.18)
Тогда получим следующее уравнение для определения давления воздуха при истечении его из ограниченного объема:
(1.19)
При обратном ходе подготовительное время t3’ будет характеризовать время истечения полости до необходимого давления, определяемого нагрузкой.
Однако при обратном ходе эта полость становится выхлопной, соединенной с атмосферой. Давление будет изменяться по уравнению (1.19), в котором следует вместо 1/σ2 подставить σа/σ2 так как истечение будет происходить в атмосферу пропорционально отношению давлений Ра/Р2 = σа/σ2 где σа = Ра/Рм, σ2= Р2/РМ.
Так как при обратном ходе поршневая полость становится выхлопной, присвоим ей индекс 2:
,(1.20)
где
при 0 < σ < 0,528;
при 0,528 < σ < 1.
Расход воздуха при истечении из ограниченного объема полости в атмосферу определяем по формуле (1.16), в которой принимаем РМ = Ра:
, (1.21)
где
.
При Тм = 293 К расход
2 = 0,00912
.
Для определения подготовительного и заключительного времени в уравнение (1.20) следует подставить х = 0, dx = 0. Если полученное уравнение выразить относительно t, то получим после интегрирования время истечения воздуха из постоянного объема в диапазоне изменений давлений σ21 (Р21) до σ22 (Р22):
. (1.22)
Значения Ψ2 (
) и Ψ2 (
), определяем по графику на рис.3, стр. 11.
1.4 Динамический расчет дифференциального привода
Уравнение движения поршня дифференциального привода имеет вид:
Р, (1.23)
где
- масса поршня;
Р1 – сила вредного сопротивления (трения);
Р2 – сила полезного сопротивления
Р - результирующая всех сил, приложенных к поршню;
; (1.24)
; (1.25)
; (1.26)
. (1.27)
Рассмотрим обратный ход поршня. Уравнение его движения при обратном ходе, когда поршневая полость 2 соединяется с атмосферой имеет вид:
Р, (1.28)
Р = Р1 + Р2 + Рз + Ра (Р1 - Р2),
2. Разработка математической модели объекта
На основании дифференциальных уравнений, которые описывают поведение пневмоцилиндра в процессе работы, была составлена динамическая модель пневмоцилиндра. Далее выполняем моделирование (исследование) составленной модели. Нагружаем модель единичным ступенчатым воздействием, который воздействует на поршневую полость.
Таблица 1 Обозначения переменных, используемых в дин.модели
| Описание | Обознач. | В схеме | Ед. |
| Давление в поршневой полости пневмоцилиндра | P1 | P1 | Па |
| Давление в поршневой полости пневмоцилиндра | P2 | P2 | Па |
| Начальная координата поршня | Х01 | Х01 | м |
| Начальный объем рабочей полости | V01 | V01 | м3 |
| Площадь поршня | F1 | F1 | м2 |
| Давление в магистрали | PM | Pm | Па |
| Газовая постоянная | R | R | |
| Температура воздуха в магистрали | TM | Tm | К |
| Показатель адиабаты | | | |
| Коэффициент расхода | | My1 | |
| Площадь входного отверстия | f1 | f1 | м2 |
| Функция расхода | | Fi1 | |
| Коэффициент расхода | | My2 | |
| Площадь входного отверстия | f2 | f2 | м2 |
| Площадь поршня со стороны штоковой части | F2 | F2 | м2 |
| Рабочий ход | s | s | м |
| Конечная координата поршня | Х02 | Х02 | м |
| Перемещение поршня | Х | Х | м |
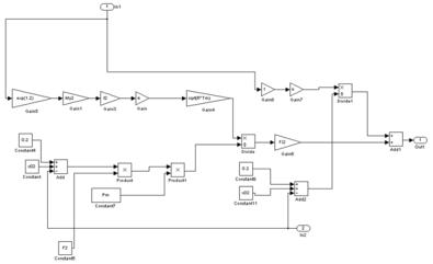
Давление в штоковой полости Р2 находится с помощью давления Р1:
Рисунок 2.1 – Подсистема для уравнения нахождения Р2.
Представим каждое уравнение динамической модели в виде схемы:
Рисунок 2.2 – Подсистема для уравнения
.
Рисунок 2.3 - Подсистема для уравнения
.
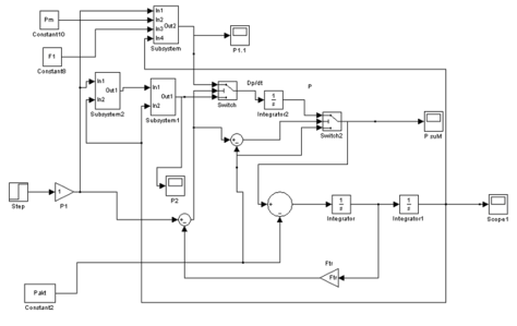
Окончательная схема приведена на рисунке 2.4:
Рисунок 2.4 – Схема, описывающая поведение объекта.
Исходные данные:
P1=0,0010 Pakt=0,003 Ftr=0.15 S=0,2 x01=0,01 k=1,4 My1=0.9
f1=0,5 K=14 R=278 Tm=290 F1=0,6 Pm=3 Fi1=0,5282
x02=0,1 My2=0.9 f2=0,5 F2=0,6 F,2=0.5282
Графики, которые были получены:
Рsum – поведение силы
Рисунок 2.5 – График изменения суммарных сил, действующих в поршне, от воздействия силы изменяющейся ступенчато
Перемещение поршня
Рисунок 2.6 – График, показывающий перемещение пневмоцилиндра от воздействия всех факторов
3. Создание модели внешних нагрузок
3.1 Скачкообразно изменяющиеся нагрузки
Воздействие нагрузки, меняющейся скачком, соответствует воздействию на пневмоцилиндр однократного усилия, связанного, например, с наполнением поршневой полости цилиндра сжатым воздухом, что повлечет за собой возрастание давления в рабочей полости на определенную величину.
Для имитации будем использовать функцию Step системы MatLab:
Рис 3.1 Схема изменения силы для функции Step
Произведем тестовый расчет поведения системы. Получим:
Рисунок 3.2 – График изменения давления в поршневой полости, от воздействия силы изменяющейся ступенчато
Рисунок 3.3 – График изменения давления в штоковой полости, от воздействия силы изменяющейся ступенчато
4. Передаточная функция
;
Введем преобразователь Лапласа















