122827 (592715), страница 5
Текст из файла (страница 5)
Глобализация алюминиевого бизнеса и встраивание в нее российских компаний
Сегодня в мировом сообществе интенсивно развиваются процессы оптимизации всемирной торговли в рамках ВТО и глобализации экономики.
Эти два процесса нацелены на развитие производительных сил и разделение труда в мировом пространстве, на сокращение затрат на производство и реализацию товара и, как следствие, на развитие экономики отсталых стран и повышение уровня жизни их населения.
В этом плане показателен процесс глобализации в мировом алюминиевом бизнесе. В последние десятилетия в этой отрасли мирового производства активно идет процесс интеграции и изменения географии расположения ее структурных компонентов.
Так, в 60-е годы прошлого столетия семь ведущих алюминиевых компаний мира, расположенных в развитых странах, производили около 75% мирового производства глинозема и 87% алюминия первичного. В настоящее время эти показатели составляют 20% и 50% соответственно.
Добыча бокситов и производство глинозема теперь развиваются в странах, где имеются месторождения бокситов высокого качества с низкой стоимостью их добычи.
Новые металлургические производства создаются в регионах с объективно дешевой электроэнергией, генерируемой гидроэлектростанциями и тепловыми станциями, работающими на дешевом попутном газе или углях.
Это стратегическое направление также актуально и для российских алюминиевых компаний.
В состав компании "РУСАЛ" кроме российских предприятий входят Николаевский глиноземный (Украина), Канакерский фольговый (Армения), а также бокситовые рудники и глиноземный завод в Гвинее, глиноземные мощности в Австралии, мощности по добыче бокситов в Гайане.
Компания приобрела алюминиевый завод в Нигерии, рассматривает и другие зарубежные проекты.
В этом плане зарубежное направление в развитие бизнеса "РУСАЛа" полностью отвечает стратегии, проводимой другими крупнейшими российскими холдингами, которые вплотную занялись интеграцией России в мировую экономику.
Стратегия построения интегрированных структур по всей цепочке, от боксита до переработки металла в полуфабрикаты и изделия, имеет свои явные преимущества, что и подтверждается практикой ведущих мировых алюминиевых компаний, таких как "Алкан" и "Алкоа".
Но это уже сформировавшиеся и сбалансированные интегрированные структуры.
Они имеют свои конкурентные преимущества, такие как традиционные рынки сбыта продукции, долгосрочные кооперационные связи с крупными потребителями, развитую производственную структуру переработки металла (большое количество предприятий и их широкую географию), высокое качество и достаточно широкую номенклатуру продукции с высокой добавочной стоимостью.
Другое дело компании, которые еще не сбалансировали структуру своего бизнеса, но уже имеют определенные приоритеты в своем развитии.
У каждой такой компании своя стратегия, в зависимости от ее "слабых мест" и благоприятных условий. В таком положении находятся российские компании.
В настоящее время и в среднесрочном плане производство металла и его сплавов дает наибольшую прибыль в интегрированных структурах и рынок для такой продукции обеспечить легче всего.
Поэтому компания строит свою среднесрочную стратегию на развитие производства первичного металла, накопление инвестиционного капитала и решение "слабых мест", например, сырьевой проблемы.
Другим стратегическим направлением "РУСАЛа" является развитие собственных энергетических мощностей на базе дешевых гидроисточников и создание крупных энерго-металлургических комплексов. Специалисты "РУСАЛа" уже работают над проектами таких комплексов на базе Богучанской и Рогунской (Таджикистан) ГЭС.
Состояние внутреннего и внешнего рынков, о котором сказано выше, побудили "РУСАЛ" продать компании "Алкоа" два российских завода по переработке алюминия. Нам представляется, что такая сделка весьма позитивно скажется на развитии производства переработки алюминия в России.
Однако "РУСАЛ" не отказался от развития производства продукции с высокой добавочной стоимостью. Компания продолжает развитие баночного и фольгового производств, в том числе за пределами России.
Значительными темпами наращивается производство алюминиевых сплавов, в числе которых специальные сплавы для аэрокосмической и автомобильной промышленности.
Компания активно развивает связи с прямыми потребителями своей продукции, стремясь в ближайшем будущем полностью уйти от толлинговых и биржевых торговых сделок, что, безусловно, укрепит ее позиции рынке и снизит торговые издержки.
Активное внедрение российских предприятий алюминиевой промышленности в мировые хозяйственные связи, развитие международной производственной кооперации сдерживаются из-за слабой подготовки российских предприятий к условиям глобальной экономики, в первую очередь к жесткой конкуренции за рынки сбыта продукции.
Необходим комплекс мер по развитию предприятий алюминиевой промышленности для насыщения российского рынка качественной, доступной по цене отечественной алюминиевой продукцией посредством перевода отечественной алюминиевой промышленности в стадию устойчивого развития.
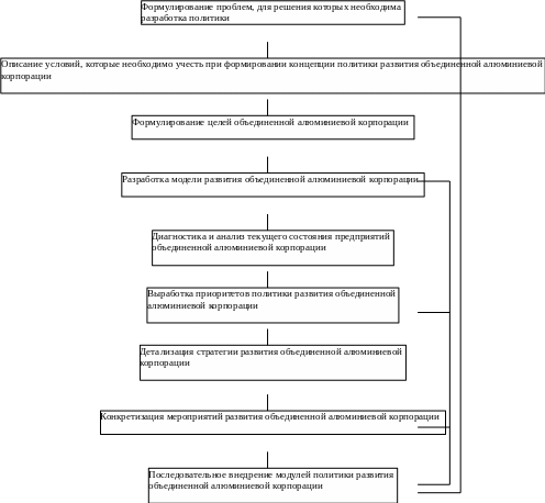
Алгоритм последовательности действий при разработке политики развития объединенной алюминиевой корпорации мы приводим на рис.2.1
Рис.2.1 - Алгоритм последовательности действий при разработке п
олитики развития объединенной алюминиевой корпорации
Главный эффект интеграции - сильная, единая, высокотехнологичная и конкурентоспособная алюминиевая промышленность, одновременно умеющая отлично играть по рыночным правилам, которая контролируется государством и является "локомотивом" ее экономики.
Как показал анализ работы предприятий, алюминиевые предприятия России сталкиваются с рядом трудностей:
Мощности России по производству бокситов и глинозема (сырья для производства первичного алюминия) только на 40% обеспечивают потребности алюминиевого производства страны. Остальной объем глинозема импортируется.
Производство первичного алюминия и его российская сырьевая база размещаются в разных регионах, что существенно увеличивает транспортные расходы. Основные мощности энергоемкого алюминиевого производства расположены в регионах Сибири, где есть доступные источники энергии крупных ГЭС, а бокситные и глиноземные предприятия - преимущественно на Урале.
Оборудование и технологии, на которых работают алюминиевые предприятия России, на данный момент устарели, крайне высока степень износа производственных мощностей.
В 2006 году объемы экспорта алюминиевого проката и полуфабрикатов вырос на 19,8% (рис.2.2).
Рис.2.2
Объемы экспорта алюминиевого проката и полуфабрикатов по группам, тонн
| 2005г. тонн | 2006г. тонн | |
| Экспорт алюминия, всего | 3 651 603.91 | 4 362 374.42 |
| Прокат и готовые изделия | 309 337.88 | 258 294.90 |
| В том числе прокат | 258 755.81 | 229 962.63 |
| Листы, плиты, ленты | 141 021.42 | 99 570.39 |
| Прутки и профили | 69 410.73 | 81 835.19 |
| Фольга | 26 876.23 | 24 161.47 |
| Трубы и трубки | 8 179.32 | 5 674.85 |
| Проволока | 22.56 | 1 470.98 |
| Прочий прокат | 13 245.54 | 17 249.76 |
| В том числе готовые изделия из алюминия | 50 582.07 | 28 332.26 |
| Металлоконструкции | 25 451.73 | 12 251.01 |
К 2010 г. введение в строй новых предприятий и модернизация существующих позволят увеличить производство первичного алюминия до 6 млн. т. в год. Внутреннее потребление планируется увеличить до 2 млн. т. в год. Если существующая модель сохранится (50% полуфабрикатов и конечной продукции остаются на внутреннем рынке), то внутреннее потребление полуфабрикатов российского происхождение вырастет до 1 млн. т. в пересчете на первичный алюминий.
Очевидно, что вступление в ВТО - процесс комплексный, сопряженный как с потерями, так и с приобретениями. Значительно выигрывают российские алюминиевые компании, поскольку вместе с вступлением в ВТО в отношении России отменят ряд довольно жёстких ограничений во многих странах (в первую очередь в США) на ввоз продукции нашей алюминиевой промышленности. Многим предприятиям придётся очень трудно, так как правилами ВТО запрещена прямая государственная поддержка. Зарубежные корпорации, придя на наш рынок могут получить реальные рычаги влияния на экономику России. Алюминиевая промышленность России востребована мировым сообществом, поэтому необходимо сделать наши алюминиевые предприятия полноправными членами этого глобального рынка. Объединенная алюминиевая корпорация сможет работать со многими производственными компаниями в мире и российские предприятия там будут представлены достойно. В результате исследования можно сформулировать подходы и организационно-экономические направления формирования стратегии совершенствования управления предприятиями алюминиевой промышленности.
Основная задача предприятий алюминиевой промышленности состоит в том, чтобы превратить Россию в лидирующую производственную державу мира и, таким образом, создать материальный базис для достижения наивысшего качества жизни и наилучших условий для свободного развития личности каждого гражданина России.
Р
ис.2.3 - Основные направления деятельности объединенной алюминиевой корпорации.
Эффективным механизмом формирования полноценной транснациональной производственной и торговой алюминиевой корпорации в России является создание по примеру "Газпрома" вертикально-ориентированного холдинга - объединенной алюминиевой корпорации. Такой холдинг должен объединить активы конкурентоспособных предприятий алюминиевой промышленности России и вывести соответствующие предприятия алюминиевой промышленности на мировой уровень.
При этом в объединенной алюминиевой корпорации необходимо радикально изменить также идеологию управления бизнесом: сформировать единую транснациональную корпорацию с унифицированной структурой управления, технологических и производственных решений и инвестиционной политикой. Следующим этапом ее развития будет формирование и продвижение единого комплекса производственных и торговых продуктов на мировой рынок алюминиевой продукции, повышение ее стоимости за счет консолидации производственных активов и увеличения стоимости репутации корпорации как ведущей производственной и торговой алюминиевой корпорации в восточном полушарии.
Все это позволяет в рамках объединенной алюминиевой корпорации значительно снизить себестоимость продукции, получить более широкий доступ к рынкам сырья и сбыта, консолидировать затраты и прибыль, использовать более эффективный механизм выплаты налогов.
Возможны два основных сценария развития отрасли.
Сценарий 1 - основополагающим моментом является то, что в прогнозном периоде должно начаться целенаправленная смена устаревших технологических укладов и избирательное развитие алюминиевых производств, основанных на прогрессивных поколениях техники. Предполагается, что, хотя и с опозданием, будут реализовываться мероприятия, связанные с сохранением и развитием той части технологической базы, которая способна обеспечить конкурентоспособность добычи, транспортировки и переработки алюминиевого сырья в интересах решения приоритетных задач отрасли.
Конкретно это будет определяться инвестиционными вложениями, обеспечивающими повышение конкурентоспособности деятельности для кардинального изменения технического уровня предприятий объединенной алюминиевой корпорации. Появится возможность создания приоритетного технологического задела для целереализующих систем будущего за счет инвестиционной поддержки объединенной алюминиевой корпорации, а также за счет активизации процессов коммерциализации технологий.
Сценарий 2 - основывается на продолжении сложившихся тенденций в 90-х годах с небольшим оживлением к концу прогнозного периода. В течение этого периода не предполагается масштабных инвестиционных вливаний в отрасль. Сохранится непонимание в федеральных и региональных властных структурах необходимости кардинального преодоления глубокой технологической отсталости алюминиевой промышленности от мирового уровня.
Таким образом, результаты сценарного прогнозирования позволяют сделать вывод о том, что именно формирование объединенной алюминиевой корпорации позволит решить основные проблемы, стоящие перед алюминиевой промышленностью России в ближайшем и отдаленном будущем.
Глава III. Проблемы и перспективы развития алюминиевой промышленности России
§1. Проблемы алюминиевой промышленности России
Проблемы внутреннего рынка. Прежде всего - это подъем экономики страны и материального благосостояния ее граждан. Второй фактор - развитие отраслей основных потребителей алюминия как количественно, так и качественно. Внедрение новых технологий, в том числе энергосберегающих, которые обеспечат более емкое потребление алюминия на единицу продукции. Это увеличение потребления алюминия на транспорте на единицу транспортного средства, увеличение потребления отечественных алюминиевых упаковочных материалов в пищевой промышленности, медицинской, табачной. Например, в одном российском автомобиле в среднем около 40 кг алюминия, в то время как в США, Японии и ЕС - 90-70 кг. Это создание новых производств в электротехническом машиностроении, развитие электроэнергетики и ее коммуникаций, расширение применения в строительстве алюминиевых конструкций.
Еще одним из направлений развития внутреннего рынка является формирование разветвленной (географической) структуры переработки алюминия для нужд регионального, в том числе мелкого и среднего бизнеса, потребляющего алюминиевые сплавы и полуфабрикаты для производства продукции строительного назначения, бытовых товаров длительного срока пользования, спортинвентаря, посуды и других.














