102988 (590696), страница 9
Текст из файла (страница 9)
Анализ полученного опыта позволяет руководителю осмыслить свои действия в конфликте, оптимизировать алгоритм деятельности по регулированию конфликтов среди своих подчиненных.
Этапы деятельности руководителя по урегулированию конфликтных ситуаций между своими подчиненными можно изобразить в виде схемы.
ЭТАПЫ ДЕЯТЕЛЬНОСТИ РУКОВОДИТЕЛЯ ПО УРЕГУЛИРОВАНИЮ КОНФЛИКТА
 
 
 
II. ПРАКТИЧЕСКАЯ ЧАСТЬ
2.1. Описание предприятия
Торговая фирма ЧП "Илюшкина" была создана 27 марта 2000 года. ЧП осуществляет закупку, хранение и реализацию покупателям товаров, которые соответствуют потребностям отдельных групп потребителей в местах, отведенных для торговли, путем разъездов.
Фирма выступает в качестве посредника между производителями и потребителями. Она занимается розничной нестационарной торговлей сезонной одеждой.
Торговая фирма работает для достижения следующий целей:
1. удовлетворение потребностей покупателей;
2. увеличение объема продаж;
3. расширение рынка сбыта;
4. усиление конкурентоспособности;
5. получение прибыли и др.,
а также выполняет ряд функций:
1. доведение конкретного товара от производителя до потребителя;
2. изучение покупательского спроса на товары;
3. формирование ассортимента товаров;
4. реклама;
5. прием заказов на товары, отсутствующие в продаже;
6. оказание помощи покупателям в выборе товаров.
Организационная схема торговой фирмы выглядит следующим образом:
Схема 1.
Организационная схема торговой фирмы
 
 
 
Из схемы видно, что руководитель (предприниматель) ведет деятельность всей фирмы и ему подчиняется старший продавец, который, в свою очередь, контролирует работу двух продавцов и грузчика.
Торговая фирма постоянно взаимодействует с внешней средой. На нее оказывают влияние такие факторы, как:
-  
состояние рыночных отношений;
 -  
соотношение спроса и предложения на реализуемые товары. Первостепенное значение имеет выявление возникающих потребностей в новых товарах, а также учет уровня покупательской способности населения;
 -  
условия торговли на рынке;
 -  
уровень требований потребителей к товару и условия предпочтения при выборе товара. Это выражается в требованиях к ассортименту, качеству, внешнему виду, способу упаковки;
 -  
наличие и деятельность конкурентов;
 -  
отношения фирмы с поставщиками товаров;
 -  
условия для взаимоотношений с государственными налоговыми органами;
 -  
состояние источников обеспечения трудовыми ресурсами необходимых специальностей;
 -  
отношения с обществами защиты прав потребителей;
 -  
стабильность государственной экономической и социальной политики;
 -  
финансовая, кредитная, налоговая политика, стимулирующая развитие;
 -  
рост покупательской способности населения;
 -  
функционирование фирм по финансовой поддержке предприятий;
 -  
упорядочение и упрощение процедур государственного регулирования хозяйственной деятельности, касающихся регистрации, лицензирования, сертификации продукции.
 
Негативные последствия на деятельность фирмы оказывают изменения законодательной и нормативной базы, отсутствие государственной поддержки малых форм предпринимательства в отрасли, рост цен и тарифов на услуги транспорта, связи.
Все эти факторы оказывают большое влияние на работу торговой фирмы и в итоге предопределяют тип, ассортиментную структуру, формы обслуживания, доходность торговой деятельности.
ЧП "Илюшкина" имеет три торговых места на территории Центрального рынка города Тулы.
Ассортиментный перечень товаров выглядит следующим образом:
зима: пуховики, шапки, свитера, водолазки, кожаные перчатки и варежки;
весна: свитера, джемпера, безрукавки, толстовки, спортивные костюмы;
лето: футболки, майки, шорты, панамы, плавки, сланцы;
осень: ветровки, шапки, спортивные костюмы, джемпера, свитера, водолазки.
Скидки предоставляются постоянным покупателям, а также существуют сезонные скидки.
Привлечение покупателей осуществляется с помощью установления более низких цен, чем у конкурентов, вывешивания различных вывесок, улучшения качества обслуживания покупателей, предоставления консультации продавца в выборе какого-то товара.
В роли поставщиков товара выступают оптовые рынки города Москвы, а также фабрики-производители.
В торговой фирме используется сдельная система оплаты труда работников. Она представляет собой оплату в зависимости от объема работы. Общий заработок работника определяется путем умножения сдельной расценки на количество проданных товаров. При такой системе значительно повышается личная заинтересованность отдельного работника продать как можно больше товара. Заработная плата выплачивается два раза в месяц.
При поступлении на любую должность каждый работник фирмы подписывает договор, который содержит условия труда, обязанности сторон и несение ответственности за их нарушение.
2.2. Характеристика персонала
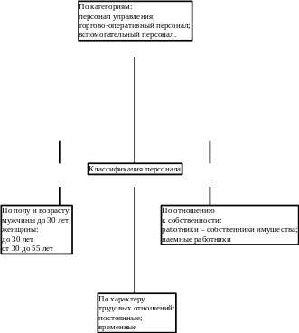
В целях эффективного управления процессом формирования и использования персонала на фирме применяется классификация работников по следующим признакам:
-  
по категориям;
 -  
по должностям и профессиям;
 -  
по полу и возрасту;
 -  
по стажу работы;
 -  
по характеру трудовых отношений;
 -  
по отношению к собственности, и т.д.
 
В состав персонала торговой фирмы ЧП "Илюшкина" выделяют три категории работников:
-  
персонал управления;
 -  
торгово-оперативный персонал;
 -  
вспомогательный персонал.
 
К персоналу управления относится руководитель (то есть сам предприниматель) фирмы, к торгово-оперативному персоналу относятся старший продавец и два продавца, а к вспомогательному персоналу – грузчик.
Должность руководителя занимает сам предприниматель Илюшкина Лидия Анатольевна. Она закончила техником по специальности экономист. Перед тем, как открыть свое дело Лидия Анатольевна работала продавцом три года. Возраст руководителя – 52 года. По отношению к собственности торговой фирмы руководитель является собственником имущества.
Руководитель осуществляет следующие операции:
-  
поставка товара от производителя или посредника надлежащего качества;
 -  
выплата и начисление заработной платы работникам;
 -  
увольнение и прием на работу;
 -  
отчет в налоговой инспекции;
 -  
контроль за работой старшего продавца;
 -  
создание благоприятных условий для труда.
 
Должность старшего продавца занимает Брылева Людмила Степановна. Она закончила техникум по специальности бухгалтер. Возраст продавца – 30 лет. Брылева имеет стаж работы в торговле четыре года. По характеру трудовых отношений Брылева является постоянным работником торговой фирмы. По отношению к собственности она является наемным работником.
В обязанности старшего продавца входит:
-  
учет поступления и реализации товаров и денежных средств;
 -  
реализация товаров согласно режиму работы фирмы;
 -  
контроль за работой продавцов и грузчика;
 -  
принятие мер по предотвращению ущерба;
 -  
оплата рабочих мест и камеры хранения;
 -  
отчет перед руководителем;
 -  
соблюдение чистоты на рабочем месте.
 
Старший продавец несет материальную ответственность за ущерб, причиненный предпринимателю. размер ущерба определяется руководителем фирмы (не свыше месячного заработка работника).
Продавец несет ответственность перед потребителем за качество товаров.
Должность первого продавца занимает Барабанова Татьяна Николаевна. Она закончила торговое училище по специальности продавец-кассир. Возраст продавца – 26 лет. Она работает в торговле 2,5 года. Татьяна Николаевна в торговой фирме работает недавно, на за небольшой промежуток времени она привлекла большое количество постоянных покупателей и увеличила прибыль торговой фирмы своим умением работать с людьми и продавать товары. По характеру трудовых отношений Барабанова является постоянным работником фирмы. По отношению к собственности является наемным работником.
В обязанности продавца входит:
-  
реализация товаров согласно режиму работы фирмы;
 -  
принятие мер по предотвращению ущерба;
 -  
соблюдение чистоты на рабочем месте;
 -  
ежедневный отчет о работе перед старшим продавцом.
 
Продавец несет ответственность перед покупателем за качество товаров.
Продавец несет материальную ответственность за причиненный ущерб. Размер ущерба определяется предпринимателем (не свыше месячного заработка).
Должность другого продавца занимает Калугина Ольга Васильевна. Она закончила торговое училище по специальности продавец-кассир. Возраст продавца – 23 года. Стаж работы в торговле составляет 3 года. По характеру трудовых отношений Калугина является постоянным работником. По отношению к собственности является наемным работником.
В обязанности продавца входит:
-  
реализация товаров согласно режиму работы фирмы;
 -  
принятие мер по предотвращению ущерба;
 -  
соблюдение чистоты на рабочем месте;
 -  
ежедневный отчет о работе перед старшим продавцом.
 
Продавец несет ответственность перед покупателем за качество товаров.
Продавец несет ответственность перед покупателем за качество товаров.
Продавец несет материальную ответственность за ущерб, причиненный предпринимателю. Размер ущерба определяется предпринимателем (не свыше месячного заработка).
На должности грузчика работает Баранов Евгений Викторович. Он закончил 11 классов средней школы. Возраст грузчика – 25 лет. По характеру трудовых отношений Баранов является временным работником. По отношению к собственности является наемным работником.
В обязанности грузчика входит:
-  
доставка товара из камеры хранения на торговые места в определенный промежуток времени;
 -  
сбор и разбор палаток на торговых местах;
 -  
доставка товара с торгового места в камеру хранения в конце рабочего дня.
 
Грузчик несет материальную ответственность за ущерб, причиненный предпринимателю. Размер ущерба определяется предпринимателем (не свыше месячного заработка).
Признаки классификации можно представить в виде схемы.
Схема 2.
Схема признаков классификации персонала
 
 
 
 
2.3. Отбор персонала.
Отбор персонала на предприятии ЧП "Илюшкина" осуществляется руководителем, то есть самим предпринимателем на конкурсной основе. От того, как будет проведен отбор претендентов, и какие люди отобраны для работы, зависит вся последующая деятельность предприятия.
Перед тем как нанять соответствующего работника руководитель определяет, какие задачи будет выполнять во время работы сотрудник и каковы индивидуальные и общественные характеристики этой работы.
Неправильный выбор может принести непоправимые последствия для работника и организации. При определении соответствия вида работы работнику, нельзя поддаваться первому впечатлению, оно, как правило, бывает обманчивым.
При наборе персонала на какую-то должность на данном предприятии используют внешний источник найма, так как появляется возможность выбора из большого числа претендентов; новые люди – новые идеи и разработки; уменьшается ситуация интриг.
Данное предприятие для подбора кадров осуществляет самостоятельный поиск через средства массовой информации путем подачи рекламного объявления в газеты города. Объявление подается в следующем виде: "ЧП "Илюшкина" требуется продавец мужской одежды с опытом работы, без вредных привычек, наличие санитарной книжки обязательно. Телефон 39-27-78". Для быстрого поиска кандидатов объявление вывешивается на рабочих местах.
Для принятия решения о приеме на работу руководитель проводит отборочное собеседование с кандидатом. Целью отборочного собеседования является получение полной информации о претенденте при условии серьезного продолжительного разговора. Обычно на собеседование кандидаты приходят на будущее место работы.
Во время собеседования руководитель получает ответы на вопросы:
1. Справится ли кандидат с данной работой?
2. Будет ли он ее выполнять?
3. Подойдет ли кандидат для работы?
Руководитель оценивает уровень образования претендента, его внешний вид, манеру поведения и общения и определяющие личностные качества.
Для получения более полной информации большая часть времени предоставляется кандидату. Ему дается возможность прокомментировать те вопросы, которые слабо отражены, задать интересующие вопросы, уточнить детали предполагаемой работы.
При отборе персонала к претендентам предъявляются следующие требования:
-  
образование не ниже средне специального;
 -  
наличие домашнего телефона;
 -  
опыт работы в торговле не менее 1 года;
 -  
наличие санитарной книжки;
 -  
добросовестность;
 -  
без вредных привычек;
 -  
умение общаться с людьми;
 -  
указание прежнего места работы;
 -  
место проживания в Туле.
 
При прохождении отборочного собеседования и предоставлении необходимых документов претенденту дается испытательный срок 1 месяц, при успешном прохождении которого подписывается трудовой договор и предоставляется работа.
2.4. Разрешение конфликтных ситуаций.
В торговой фирме ЧП "Илюшкина" ежедневно в процессе деятельности возникает большое количество разногласий, которые перерастают в конфликты. торговля считается конфликтной сферой. Покупатели, в основном, считают продавцов (торгашей) обманщиками, которые обязательно обсчитают или продадут товар не очень хорошего качества, отрицательно относятся к советам.
Конфликты проявляются как столкновения между:
-  
сотрудниками фирмы в результате получения недостоверной информации;
 -  
покупателями и продавцами
 -  
продавцами;
 -  
руководителем и подчиненным;
 -  
фирмой и администрацией рынка;
 -  
фирмой и поставщиками;
 -  
фирмой и конкурентами;
 -  
фирмой и налоговой инспекцией.
 
По длительности протекания возникают кратковременные, а иногда и затяжные конфликты, связанные с глубокими нравственно-психологическими травмами.















