102179 (590559), страница 3
Текст из файла (страница 3)
Операционные цели характеризуются конкретизацией и детализацией
задач, более чётки распределением функциональных обязанностей, контролем за исполнительской дисциплиной, возможностью изменения параметров.
Эта классификация позволяет выделить необходимые цели-ориентиры в той последовательности, которая наилучшим образом способствует достижению главной цели организации.
После разработки развёрнутой во времени последовательности целей ориентиров необходимо определить стратегическую концепцию организации.
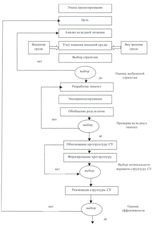
Рис.1.9. Этапы организационного проектирования
Правильный выбор стратегии позволяет перейти к следующему этапу организационного проектирования - к созданию организационной структуры. На рис.1.9 показана последовательность действий перехода от цели организации к организационной структуре управления с последующей оценкой эффективности построения этой структуры 9.
Выполнение всех этапов организационного проектирования должно сопровождаться экономическим анализом, учитывающим как ресурсные возможности организации, так и потребности внешней среды. Поскольку проектирование организации определяет её будущее и последовательность её развития, все этапы проектирования предусматривают проведение вычислительных экспериментов с использованием процедур моделирования.
В частности, цель, определяемая на первом этапе проектирования, - это исходная модель будущего состояния организации. Другие элементы модели организации могут быть представлены в виде развёрнутого алгоритма, отражающего последовательность действий на этапах организационного проектирования (рис.1.10).
Рис. 1.10. Алгоритм проектирования организационной структуры управления
Исследование и проектирование функций управления является наиболее трудоемкой задачей, так как любое их изменение приводит к изменению структуры управления. Выделение функций управления вызвано ещё и многообразием управленческой деятельности, то есть процессами принятия решения. Поскольку каждая отдельная функция характеризует специфическую управленческую деятельность, то совокупность таких функций позволяет формировать конкретную систему управления.
1.5. Система управления предприятием
Один из основоположников науки управления Анри Файоль рассматривал предприятие как совокупность материального и социального организмов. Но сам Файоль, развивая науку управления, способствовал тому, чтобы его социальный организм разделился на две составляющие: административную (организация и управление) и человеческую (персонал). Поэтому сейчас мы можем говорить уже не о двух, а о трех «организмах» предприятия, которыми являются материальная база, персонал и менеджмент, как деятельность по организации работ и управлению предприятием, включая также взаимоотношения между людьми на производстве.
Принцип создания системы управления предприятием заключается в том, чтобы, провести разделение труда по вертикали, которое осуществляется путем делегирования линейных полномочий сверху вниз по уровням управления, сформированным при построении структуры предприятия. В результате в структуре определяются руководители всех уровней (субъекты управления) и подчиненные им сферы контроля (объекты управления), создается иерархия уровней управления и образуется цепь команд. Кроме делегирования линейных полномочий сверху вниз, нужно определить штабные полномочия, обязанности руководителей по координации (стыковке) работ подразделений по горизонтали и обеспечить интеграцию деятельности всех подразделений для достижения общих целей организации. В организациях обычно выделяют три уровня управления:
-
руководители низового звена — технический уровень (мастера — младшие начальники), которые руководят непосредственными исполнителями работ;
-
руководители среднего звена — руководители подразделений;
-
руководители среднего звена, взаимодействуют на своем уровне с поставщиками и потребителями и поставляют большую часть информации высшему руководству;
-
руководители высшего звена, которые разрабатывают стратегию, формулируют цели и политику, взаимодействуют с внешней средой, принимают важнейшие решения, отвечают за мотивацию персонала, общую организацию работ и управление предприятием.
В результате, для обеспечения полноты и непрерывности процесса управления на предприятии, по нашему мнению, необходимо предусмотреть выполнение следующих управленческих функций: взаимодействие с внешней средой, определение стратегии и политики, организацию работ, подбор, подготовку и мотивацию персонала, планирование и подготовку производства, управление производством, контроль производства и качества продукции, информационное обеспечение, разработку мероприятий, принятие решений, внедрение мероприятий.
Содержание и методы работ при выполнении перечисленных выше функций в процессе управления предприятием определяются для каждой функции в отдельности. При этом необходимо применять методы и подходы к управлению, накопленные практикой менеджмента и отвечающие содержанию и характеру реализуемых функций.
На основе процессного подхода можно построить модель управления предприятием и показать на ней процесс управления как непрерывную серию взаимосвязанных управленческих функций (рис.1.11).
В соответствии с представленной моделью процесс управления начинается со взаимодействия с внешней средой. Исходя из требований заказчиков и рынков сбыта, предприятие определяет объемы поставок, сроки, цену и качество своей продукции и требования к поставщикам материалов и комплектующих элементов. Анализ предприятия принимает стратегические решения, то есть определяет долгосрочные цели, разрабатывает стратегию и политику. Затем проводятся мероприятия по организации работ, подбору, подготовке и мотивации персонала. Исходя из стратегии и политики, с учетом требований рынка и заказчиков, осуществляется планирование производства. Далее проводится подготовка производства, осуществляется непосредственное управление производством и проводится контроль производства и качества продукции. Полученная по результатам контроля информация анализируется и сравнивается с информацией о научно-техническом прогрессе (НТЦ), а также с информацией с рынков сбыта, от заказчиков и конкурентов. По результатам сравнительного анализа разрабатываются мероприятия и принимаются необходимые решения руководством предприятия.
После этого осуществляется внедрение мероприятий для реализации принятых решений. Как правило, оперативные решения, принимаемые руководством, направляются на устранение и предупреждение отклонений от технологии и требуемых характеристик продукции при управлении производством, а также на улучшение продукции и производственного процесса. Но кроме этого принимаемые меры могут быть направлены на корректировку ранее принятых оперативных планов, а также на сферу ответственности высшего руководства, например, на изменение организации работ, на повышение квалификации и мотивации персонала, а также на выбор более квалифицированных поставщиков материалов и комплектующих изделий.
Рис. 1.11. Модель управления предприятием
После завершения процесса производства продукция поставляется заказчику или на рынки сбыта, и поставщик получает от них реакцию на поставленную продукцию (обратная связь). Таким образом, цикл управления заканчивается выполнением той же функции, с которой он и начинался — взаимодействием с внешней средой.
Для завершения создания системы управления необходимо разработать нормативные документы, указывающие, как надо выполнять указанные выше функции их исполнителями. Только после этого, можно будет сказать, что система управления предприятием сформирована.
1.6. Внутренняя корпоративная среда организации технологии
Определение роли и места технологий в области менеджмента и управления всем комплексом различных направлений деятельности организации должно быть ориентировано на прагматические результаты, обеспечивающие продвижение наиболее прогрессивных и современных технологий управления в практическую деятельность. Эффективность работы компании на рынке определяется наличием у неё системы управления, основанной на стратегии развития, являющейся ранжированной по приоритетам системой взаимодействия внедрённых технологий. Алгоритм выбора, исследования и внесения технологии в корпоративную среду фирмы представлен на рис. 1.12.
Рис.1.12. Алгоритм выбора, исследования и внедрения технологий управления
Систему управления предприятием можно рассматривать как интегрированную систему управления технологиями, выстроенную по заданному алгоритму и приоритетам. Для принятия решения о необходимости разработки или покупки управленческой технологии компании исследуют её.
Выбор и исследование технологии, предполагаемой к внедрению, начинают с предметно-ориентированного описания элементов технологии и параметров её сети поддержки во взаимодействии с элементами и параметрами внутренней корпоративной среды фирмы. Определение свойств и атрибутов ядра и сети поддержки технологий описывают в терминах единого словаря принятых на фирме понятий.
Внутреннюю корпоративную среду в описываемом подходе можно рассматривать состоящей из пяти основных частей (рис.1.13):
Рис. 1.13. Основные составляющие внутренней корпоративной среды компании
-
организационная среда представлена организационной структурой фирмы, системой распределения полномочий и ответственности; порядком и правилами участия и взаимодействия персонала в процессах и в процедурах принятия решений, системой управления фирмой;
-
техническая среда включает в себя номенклатуру оборудования совокупную структуру основных фондов фирмы, также производственные процессы, конструкторские и технологические спецификации изделий фирмы;
-
информационная среда определяет процессы документооборота фирмы, все элементы информационных технологий, включая глобальные и локальные сети фирмы, систему накопления и использования информации и знаний;
-
культурная корпоративная среда идентифицирует текущее состояние и формирует требования к персоналу фирмы, его квалификационный уровень, требования к обучению, подготовке и переподготовке персонала, мотивацию труда и карьерные возможности;
-
нормативная среда состоит из стандартов предприятия, внедрённых на фирме, методик, инструкций, включая, например, адаптированные к условиям фирмы требования системы менеджмента качества серии ISO-9000.
Состояние внутренней корпоративной среды зависит от влияния таких внешних факторов, как законодательная база государства, политическая и экономическая составляющие государственной политики, социальные и культурные особенности региона, специфика функционирования фирмы, качество и содержание государственных и отраслевых стандартов.
Никакая система или подсистема управления не будет функционировать, если в расчёт не будет взята поведенческая функция персонала. Именно персонал определяет функционирование всех вышеперечисленных сред. Поэтому отдельным самостоятельным фактором формирования системы стратегического управления развитием фирмы является разработка и внедрение системы управления персоналом. Определяющей в системе управления трудовыми ресурсами фирмы является необходимость найти и определить возможности реализации рационального поведения сотрудника фирмы — оптимального для него и одновременно полезного для фирмы. Условия, которые позволяют персоналу оптимально удовлетворять свои интересы при рациональном поведении по отношению к фирме, являются критериальными. Эти условия должны быть прозрачны для персонала и отражать мотивацию его рационального поведения, включая материальные и моральные стимулы, условия карьерного продвижения по службе.
Каждая новая управленческая концепция призвана отражать определённую технологию или комплекс управленческих технологий, направленных на получение конкретных конкурентных преимуществ.
Введение понятий технологического ядра и сети поддержки технологий позволяет сделать ряд методологических выводов, представляющих интерес для практического менеджмента. Вопрос о формировании сети поддержки технологий, складывающейся на фирме, как набора технологий из различных областей знаний позволяет топ-менеджерам обеспечить условия достижения поставленных целей управления всем комплексом процессов на фирме наиболее эффективным путём, формировать этапы и переходы планируемой эволюции к будущим, более совершенным системам управления. Поэтому разработку и внедрение любых систем управления компании рассматривают и концептуально проектируют как интегрированную модель взаимодействия различных технологических ядер с учётом формирования достаточно сложной гиперсети поддержки технологий, отвечающей критериям заданной эффективности. Именно менеджмент должен проектировать сеть поддержки технологий с тем, чтобы в конечном итоге создать эффективную систему управления организацией.















