102023 (590506), страница 12
Текст из файла (страница 12)
МОТИВЫ ПОВЕДЕНИЯ
Чувство долга хозяина, авторитет власти, дисциплина, организованность
Материальные,
в том числе физиологические
Духовные (социальные, психологические)
Г р у п п ы м е т о д о в у п р а в л е н и я
Организационно-распорядительные
Экономические
Социально-психологические
Х а р а к т е р в о з д е й с т в и я
Прямое
Косвенное
Связь методов управления с потребностями и интересами людей
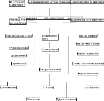
Приложение 2
Рис.1. Организационно-распорядительные методы управления
Приложение 3
| Административные (принуждение) | Экономические (побуждение) | Социально-психологические (побуждение) | |
| Основа применения Подходы к реализации Требования к субъекту Характер информации | Угроза наказания Жесткие Исполнительность, организованность Количественная, детерминированная | Возможность увеличить доход Адаптивные к ситуации Профессионализм Количественная, стохастическая | Достижение психологического контроля Адаптивные к личности Профессионализм, умение работать в команде, инициативность Комплексная |
Приложение №4















