81542 (589542), страница 3
Текст из файла (страница 3)
Выставка, публичная демонстрация достижений тех или иных отраслей, основная цель, которой обмен идеями, теориями, знаниями при одновременном проведении коммерческой работы. Для мелких фирм, выставки – это средство завоевания всеобщей известности. Беседы проходят в спокойном профессиональном ключе без отвлечения на подчиненных и на телефонные звонки. Под рукой дисплеи, видеотехника и прочие вспомогательные материалы, которые могут понадобиться в ходе пояснений и описаний.
Фирменные упаковочные материалы – немаловажный фактор, определяющий оценку рекламных сувениров клиентам и деловым партнерам. К фирменным упаковочным материалам относятся фирменная упаковочная бумага и коробки для подарков и сувениров, также различные фирменные папки, карманы для деловых бумаг, фирменная клейкая лента для упаковки посылок и бандеролей.
Прямая почтовая реклама представляет собой рассылку рекламных сообщений от предприятия торговли к определенной группе лиц – потребителей или возможных деловых партнеров.
Основными отличительными чертами, прямой рекламы являются избирательность в отношении аудитории, т.е. потенциальных покупателей и возможность выбрать для рекламы товара определенный территориальный район. Кроме того, прямая реклама считается одной из личных форм рекламы и ей можно придать характер конфиденциальности.
Таким образом, особенностью рекламы в оптовой торговле является то, что реклама, обращенная к населению и розничным коллективным покупателям, имеет целью вызвать или усилить спрос населения на отдельные товары и тем самым побудить розничные организации и предприятия к оптовой закупке этих товаров на оптовых базах.0 Реклама, предназначенная для населения, информирует непосредственных покупателей о появлении новых товаров, их достоинствах, способствует формированию спроса на отдельные товары и, следовательно, увеличению закупок товаров различными торговыми организациями и предприятиями. В качестве рекламных средств, обращенных к населению и коллективным покупателям, компании - рекламодатели используют публикации рекламных объявлений в печати (местной, областной, республиканской), организуют передачу объявлений через радио – и телевидение и местные радиоузлы магазинов.
Подводя черту, следует отметить, что приведенная классификация дает довольно полную, но не исчерпывающую картину существующего в настоящее время арсенала средств рекламного воздействия и отражает разнообразие видов рекламных материалов и мероприятий, использующихся в практике рекламной работы розничного торгового предприятия.
1.3. Организация рекламной деятельности на торговом предприятии
Основой организации рекламной деятельности в оптово-розничном торговом предприятии является рекламная программа, которая определяет направленность рекламного воздействия, формирует рекламную идею и планирует вариацию рекламных выступлений. При этом реклама должна обеспечить целенаправленную работу по сбыту товаров и формированию спроса покупателей. Ее особенность заключается в непрерывности воздействия на потребителя и постоянном обновлении содержания.
Современный рекламный процесс состоит из работ исследовательского характера, организационной работы по осуществлению рекламных программ.
Наиболее важным и значительным в структуре оптово-розничного торгового предприятия можно считать отдел рекламы и художественного оформления. Он занимается созданием рекламных идей и их реализацией.
В рекламном творчестве первичным является обеспечение заданного воздействия на конкретную аудиторию в области увеличения знаний о производителе, его товарах, услугах, повышения доверия к нему, побуждение потребителей к покупкам или другим необходимым для рекламодателя действиям, внедрение в сознание имиджа, уникального торгового предложения. В создаваемых рекламных мероприятиях должен доминировать коммерческий аспект – получение прибыли всеми участниками рекламного процесса.
Объединение творческих работников в одно подразделение рекламный отдел позволяет маневрировать торговому предприятию в достижении поставленных целей, дает возможность комплексного обслуживания клиентов с использованием всех необходимых видов рекламы. Это позволяет коммерческой организации вести дела, связанные с предоставлением услуг покупателям, анализировать покупательский спрос, применимо именно к этой организации, формировать необходимый ассортимент, оперативно реагировать на недостатки проводимой работы, контролировать рекламный процесс на всех стадиях товародвижения.
Рекламный отдел в торговом предприятии подчинен административным подразделениям, поэтому эффективность работы отдела стимулируется различными мероприятиями: премиальными выплатами, авансами и др. Как правило, такое сотрудничество бывает весьма плодотворным. Отделом рекламы разрабатывается фирменный имидж, т.е. фирменное лицо организации, бюджет на проведение рекламной компании.
К достижению такой формы организации творческого труда в структуре рекламного отдела относятся:
-Возможность осуществления рекламного процесса с использованием всего комплекса средств и методов рекламы и их органической связи в коммерческом предприятии;
-
Повышение ответственности сотрудников за выполнение всех операций, начиная от получения заказа на рекламу и завершения его исполнением и определением эффекта от ее применения;
-
Возможность применения прогрессивной системы расчета организации с сотрудниками отдела по конечному результату, что служит условием заинтересованности сотрудников в создании высокопрофессиональной и эффективной рекламы, применяемой к конкретному торговому предприятию.
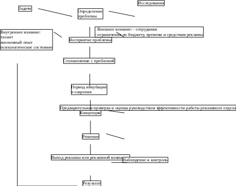
В функции отдела рекламы и художественного оформления входит творческая разработка рекламных материалов, подготовка текста и художественное оформление рекламной публикации, разработка макета оригинала рекламы, выбор необходимых средств передачи рекламы и нужного медиаканала и их согласование с администрацией коммерческой организации, представленная на рисунке 1.
Рис. 1 – Стратегические направления работы отдела рекламы розничного торгового предприятия.
Однако экономически не целесообразно иметь в штате рекламного отдела большое количество специалистов. Поэтому, с одной стороны, можно привлекать специалистов, имеющих навыки практической работы в определенной области, для выполнения работ по контракту. Также можно создавать творческие коллективы для решения конкретных задач и расформировывать их после того, как работа будет выполнена. При этом следует ставить конкретную задачу создание рекламы, сроки исполнения, определить необходимые денежные затраты.
С другой стороны, указанные выше работы могут передаваться для выполнения специализированным предприятиям, располагающим соответствующими материалами, оборудованием, штатом специалистов. Например, киностудиям, фото - студиям, типографиям и т.д.
В рыночной экономике бытует мнение, что «если реклама не обеспечивает сбыт, ее нельзя назвать творческой».
Рекламный отдел на оптово- розничном торговом предприятии своими силами и средствами должен осуществлять исследования, касающиеся фирменного представления, рекламных программ упаковок. Для более эффективной и гармоничной работы рекламного отдела его деятельность должна строиться таким образом, чтобы он мог сотрудничать со всеми службами и подразделениями коммерческой организации.
Иногда торговому предприятию целесообразнее планировать организационный процесс в рекламе с учетом специализированных предприятий. Потому, что нередко организация не может располагать необходимыми средствами для ее изготовления, материалами и оборудованием для ее производства и размещения. А значит наибольшее значение в рекламном бизнесе, с учетом требований складывающегося рынка будут иметь рекламно – организационные агентства с так называемым «полным комплексом услуг».0 Эти агентства должны выполнять все виды работ не только в области рекламы, но и в области формирования общественного мнения, в сфере мероприятий по стимулированию сбыта и т.д. Рекламодатель, обращаясь к услугам рекламного агентства ставит перед собой, как правило, две основные задачи. Во-первых, это создание на рынке благоприятной атмосферы для своей фирмы, ее товаров и услуг. И, во-вторых, увеличение объема продажи товаров и оказание услуг. Рекламно – информационные агентства должны ориентироваться на решение именно этих основных задач.
Приведем схему четного разграничения функций рекламодателя (торговой организации) и рекламного агентства в рекламном процессе.
Основные функции отдела рекламы на предприятии:
- Определение объекта рекламы;
- Определение особенностей рекламирования выбранного объекта (видов рекламы, создаваемых рекламных материалов, необходимого уровня рекламного представления);
- Планирование затрат на рекламу;
- Подготовка и передача исходных данных и материалов рекламному агентству: формулирование целей и задач рекламы с учетом целевых групп потребителей, подготовка исходных текстов с акцентированием на главных достоинствах рекламного объекта и имеющихся особенностей, предоставление по возможности образца товара;
- Подготовка договора со второй стороной – рекламным агентством – на создание рекламных материалов и размещение рекламы в средствах массовой информации, на проведение различных мероприятий;
- Помощь исполнителю в создании рекламных мероприятий;
- Утверждение эскизов, текстов, сценариев, созданных рекламных материалов и оригиналов рекламной продукции;
- Оплата выполненных работ.
Рекламное агентство в этом же рекламном процессе берет на себя выполнение следующих основных функций:
-
Осуществляет связь со средствами массовой информации, размещая в них заказы, контролирует их выполнение;
-
На основе полученных от рекламодателя заказов создает рекламную продукцию, разрабатывает планы комплексных рекламных компаний, других рекламных мероприятий, используя потенциал, как творческих, так и технических специалистов;
-
Ведет расчеты с рекламодателями и средствами массовой информации;
-
Сотрудничает с типографиями, студиями, рекламными комбинатами, внештатными специалистами.
Рекламное агентство может иметь, как собственную творческопроизводственную базу, так и использовать высококвалифицированных внештатных работников. Второе более целесообразно в условиях малочисленной структуры рекламных подразделений. С целью повышения профессионального и художественного уровня выпускаемой рекламной продукции, обеспечения ее конкурентоспособности рекомендуется создание редакционно–художественного совета, а также расценочной комиссии, устанавливающей размер авторских вознаграждений.
При сотрудничестве различного торгового предприятия с рекламными агентствами следует учитывать перечень основных рекламных услуг, которые оно должно предоставлять заказчикам:
-
Подготовка рекламных материалов и размещение их в средствах массовой информации;
-
Подготовка и реализация комплексных рекламных компаний, рекламных программ;
-
Разработка, изготовление, монтаж и техническое обслуживание средств наружной рекламы;
-
Тиражирование и прокат рекламных кино -, видео -, слайд - магнитофильмов;
-
Проведение рекламных мероприятий на выставках и ярмарках;
-
Организация и проведение семинаров, конференций, выставок;
-
Редакционная подготовка и полиграфическое исполнение печатной работы;
-
Разработка и постановка рекламных сувениров, установки к ним;
-
Осуществление работ по созданию и поддержанию имиджа рекламодателя;
-
Разработка товарных знаков и фирменного стиля;
-
Предоставление в перспективе комплекса исследований по заказу рекламодателя (например, по изучению рекламной аудитории, эффективности воздействия на нее отдельных средств рекламы и др.);
-
Представление рекомендаций с учетом изменяющейся конъюнктуры рынка.
Взаимодействие торгового предприятия с рекламными агентствами может строиться по трем направлениям. Предприятие может использовать агентство лишь в качестве исполнителя своих идей. В этом случае если реклама не достигнет поставленных рекламодателем целей, агентство имеет право снять с себя ответственность за неудачную рекламу, учитывая, что выступало техническим исполнителем идей торгового предприятия.
При втором направлении взаимодействия рекламодатель полностью всю рекламную работу перепоручает агентству, не интересуясь проводимыми им рекламными мероприятиями, а интересуясь только их конечными результатами. В данном случае предприятие – заказчик рискует средствами, выделенными им на рекламу своего товара, так как реклама может не достичь поставленной цели. Это объясняется тем, что рекламное агентство не всегда может составить и осуществить грамотную программу без участия заказчика и учета его знаний в области рекламного объекта.
Наиболее предпочтительнее для рекламного агентства, и рекламодателя является осуществление совместной деятельности по разработке и проведению рекламной программы, направленной на рекламирование конкретного объекта.
Основные блоки рекламной программы, разрабатываемой агентством на основе задания рекламодателя, можно представить в виде следующего рисунка.















