197778 (588643), страница 5
Текст из файла (страница 5)
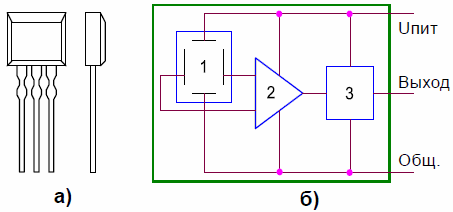
Для усиления выходных сигналов датчика Холла совместно с ним необходимо использовать один или более транзисторов. В настоящее время на одном кристалле устанавливают как элемент Холла, так и некоторые электронные схемы, образуя холловскую интегральную схему (ХИС). Внешний вид типичной ХИС, а также ее функциональная схема, показаны на рис.2.10.
Рисунок 2.10 - Сечение двухфазного вентильного двигателя с внешним ротором:
а) - с неравномерным воздушным зазором; б) - с дополнительными неподвижными полюсами;
1 - ферритовый постоянный магнит ( а) - 4 полюсный, б) - намагниченный в последовательности N-S-0-N-S-0; 2 холловская интегральная схема;
3 - магнитопровод (ярмо) якоря; 4 - магнитопровод статора; 5 - обмотка статора
Рисунок 2.11 - Холловская интегральная схема (ХИС) (а)
и ее функциональный состав (б):
-
- элемент Холла; 2 - дифференциальный усилитель;3- выходной каскад
Существуют два типа ХИС: линейные и релейные. На рис. 2.12 изображены характеристики чувствительности ХИС обоих типов. Выбор типа ХИС зависит от конструкции и области применения двигателя.
Выходной сигнал датчика Холла 1, предварительно усиленный операционным усилителем 2, поступает на вход выходного каскада 3. Выходной сигнал ХИС управляет состоянием силового транзистора, регулирующего токи в обмотках двигателя.
Рисунок 2.12 - Характеристики ХИС линейного (а) и релейного (б) типа SU8025-M.
Рассмотрим в качестве примера работу принципиальной схемы двигателя вентилятора Super-Ultra модель SU8025-M (Тайвань) (рис. 2.13). Этот двигатель имеет следующие основные технические характеристики:
• напряжение питания 12V DC;
• потребляемый ток 120mA.
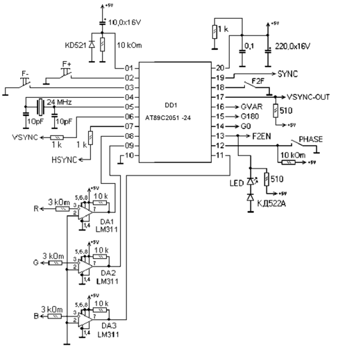
ХИС HG типа UF1301 управляет состоянием транзисторов Q1, Q2. Транзисторы работают в ключевом режиме и состояние их всегда противоположно. Поэтому ток протекает через обе фазы обмотки статора поочередно, т.к. эти фазы подключены к коллекторам Q1, Q2. Обмотка статора состоит из четырех катушек, при этом обмотки первой и второй фаз наматываются совместно таким образом, как это показано на рис. 2.14. Магнитные полярности этих обмоток у каждого из полюсов двигателя противоположны друг другу. Такой тип обмотки называют бифилярной обмоткой. Это позволяет запитывать обе обмотки напряжением одной полярности.
Рисунок 2.13 - Принципиальная электрическая схема двухфазового вентильного двигателя SU8025-M (SUPERULTRA, TAIWAN)
В зависимости от положения ротора на выходе 3 ХИС вырабатывается сигнал L- или Н-уровня. Если на выходе ХИС вырабатывается сигнал L-уровня, то транзистор Q1 будет закрыт, а транзистор Q2 открыт. При этом ток, создающий магнитный поток возбуждения, протекает через обмотки фазы В.
Рисунок 2.14 - Бифилярная обмотка
Когда ротор поворачивается и вектор магнитной индукции, порождаемый магнитным полем ротора, меняет свое направление, то на выходе 3 ХИС вырабатывается сигнал Н-уровня, транзистор Q1 будет открыт, а транзистор Q2 закрыт. При этом ток, создающий магнитный поток возбуждения, протекает через обмотки фазы А, и ротор продолжает вращение в том же направлении.
Из сказанного следует, что при работе двигателя вентилятора через фазы обмоток статора протекают импульсные токи. Поэтому на индуктивностях обмоток возникают выбросы противо-ЭДС при запирании коммутирующих транзисторов. Для сглаживания этих выбросов к коллекторам транзисторов подключены конденсаторы C1, C2. Кроме того, для того чтобы эти выбросы не проникали в шину выходного напряжения +12В, питание на обмотки подается через развязывающий диод D1.
Ниже приведены краткие характеристики кулера RADEON-LUX FA-DC-8, 80x80x25mm, 2Ball (два шароподшипника з пониженим уровнем шуму), 3pin, 2000 об/мин, 11 дБ.
Данный вентилятор устраивает нас относительно низкой ценой и низким уровнем шума.
2.4 Установка вентилятора
Так выглядела видеокарта на базе чипа NVidia GT218 до установки (Рис. 1.4) и после установки (Рис. 2.15 - 2.16) вентилятора RADEON-LUX FA-DC-8
Рисунок 2.15 - Видеокарта на базе чипа NVidia GT218 после установки вентилятора RADEON-LUX FA-DC-8 ( вид спереди)
Особых навыков для установки вентилятора не требуется. К плате приклеиваются эпоксидной смолой втулки, на которые будет крепиться вентилятор. После установки дополнительного вентилятора был произведено тестирование компьютера на температуру на видеокарте, уровень шума всего компьютера, потребляемую мощность (Таблица 2.1).
Рисунок 2.16 - Видеокарта на базе чипа NVidia GT218 после установки вентилятора RADEON-LUX FA-DC-8 ( вид сверху)
Таблица 2.1 – Тестирование компьютера до установки и после установки дополнительного вентилятора на видеокарту
| Показатель, единица измерения | До установки | После установки |
| 1.Температура, ˚С | 45-60 | 25-30 |
| 2.Уровень шума, дБ | 21 | 27 |
| 3.Потребляемая мощность, Вт (225В в сети) | 170 | 172 |
Как видим характеристики работы видеокарты улучшились, т.е. мы добились поставленной цели.
Схема принципиальная электрическая до усовершенствования видеокарты выглядела таким образом (сокращенная) (Рисунок 2.17).
Рисунок 2.17 – Схема видеокарты до установки вентилятора RADEON-LUX FA-DC-8
После установки вентилятора RADEON-LUX FA-DC-8 на плату видеокарты схема приобретет вид, изображенный на рисунке 2.18.
Рисунок 2.18 – Схема видеокарты после усовершенствования (добавлена схема управления вентилятором RADEON-LUX FA-DC-8)
После выбора типа вентилятора и типа платы видеокарты, произведем технико-экономическое обоснование проекта.
3 ТЕХНИКО-ЭКОНОМИЧЕСКОЕ ОБОСНОВАНИЕ ОБЪЕКТА РАЗРАБОТКИ
Первичными исходными данными для определения стоимости проекта являются показатели, которые используются на предприятии ГПО «МОНОЛИТ» г. Харьков.
Эти показатели сведены в таблицу 3.1.
Таблица 3.1 - Данные предприятия ГПО «МОНОЛИТ» г. Харьков состоянием на 01.01.2010 г.
| Статьи расходов | Усл.обоз. | Единицы измер. | Величина |
| 1 | 2 | 3 | 4 |
| Разработка (проектирование) КД | |||
| Тарифная ставка конструктора - технолога | Зсист | грн. | 1200 |
| Тарифная ставка обслуживающего персонала | Зперс | грн. | 1200 |
| Зарплата других категорий рабочих, задействованных в процессе разработки КД | Зин.роб. | грн. | 1500 |
| Тариф на электроэнергию | Се/е | грн. | 0,56 |
| Мощность компьютера, модема, принтера и др. | WМ | квт /час. | 0,3 |
| Стоимость ЭВМ, принтера, модема для базового и нового изделия (IBMPentium/32/200/ SVG) | Втз | грн. | 3200,00 |
| Амортизационные отчисления | Ааморт | % | 10 |
| Стоимость 1-го часа использования ЭВМ | Вг | грн. | 6,5 |
| Норма дополнительной зарплаты | Нд | % | 10 |
| Отчисление на социальные мероприятия | Нсоц | % | 37,2 |
| Общепроизводственные (накладные) расходы | Ннакл | % | 25 |
| Транспортно-заготовительные расходы | Нтрв | % | 4 |
| Время обслуживания систем ЭВМ | То | час/год | 180 |
| Норма амортизационных отчислений на ЭВМ | На | % | 10 |
| Отчисление на удерживание и ремонт ЭВМ | Нр | % | 10 |
3.1 Расчет расходов на стадии проектирования (разработки) КД усовершенствованной видеокарты
а) Трудоемкость разработки КД нового изделия
Для определения трудоемкости выполнения проектных работ прежде всего складывается перечень всех этапов и видов работ, которые должны быть выполнены (логически, упорядочено и последовательно). Нужно определить квалификационный уровень (должности) исполнителей.
Расходы на разработку КД представляет собой оплату труда разработчиков схемы электрической принципиальной, конструкторов и технологов.
Расчет расходов на КД выводится методом калькуляции расходов, в основу которого положенная трудоемкость и заработная плата разработчиков.
а) Трудоемкость разработки КД изделия (Т) рассчитывается по формуле:
, (3.1)
где Татз – расходы труда на анализ технического задания (ТЗ), чел./час;















