48396 (588549), страница 9
Текст из файла (страница 9)
2. Коэффициент реальной стоимости имущества (КРС), показывающий какую часть в стоимости имущества составляют средства производства:
КРС2007 = (50,6 + 13,6) / 287,8 = 0,22
КРС2008 = (46,6 + 15,6) / 272,7 = 0,23
КРС2009 = (42,2 + 14,2) / 250 = 0,23
Таким образом, в период с 2007 года по 2009 год доля средств производства в стоимости имущества практически не изменилась и составила 23% на конец 2009 года. Значения коэффициента реальной стоимости имущества не должно быть ниже, чем 0,5. Величина КРС на года говорит о высокой дебиторской задолженности на протяжении исследуемого периода, что должно насторожить как само предприятие, так и его партнеров. Финансовая устойчивость предприятия тесно связана с перспективой его платежеспособности. Ее оценка дает возможность определить финансовые возможности предприятия на соответствующую перспективу. Перейдем к оценке финансовой устойчивости ГП "Алушталифт". Проанализируем систему коэффициентов, характеризующих изменение финансовой устойчивости исследуемого предприятия за период с 2007 года по 2009 год, и представим в виде таблицы 2.5:
Таблица 2.5 Показатели финансовой устойчивости ГП "Алушталифт"
| Коэффициенты | 2007 г. | 2008 г. | 2009.г |
| Коэффициент автономии | 0,41 | 0,38 | 0,21 |
| Коэффициент финансовой зависимости | 2,43 | 2,63 | 4,84 |
| Коэффициент финансового риска | 1,43 | 1,63 | 3,84 |
| Коэффициент маневренности собственного капитала | 1,34 | 1,22 | 0,22 |
На рисунке 2.7 приведена динамика финансовой устойчивости предприятия.
Рис. 2.7 Коэффициенты финансовой устойчивости ГП "Алушталифт"
Коэффициент автономии (финансовой независимости, покрытие) снизился к концу 2009 года в 2 раза и составил 0,21 (нормативное значение 0,5), т.е доля собственного капитала в общей величине источников средств составляет 21%. Такая ситуация обусловлена привлечением значительных кредитных средств, доля которых в общей величине имущества предприятия составила 42,6%.
Коэффициент финансовой зависимости, показывающей долю привлеченных средств в сумме средств финансирования, на протяжении исследуемого периода возрастал (с 2,43 в 2007 году до 4,84 в 2009 году, т.е увеличился в 2 раза), что говорит об утрате финансовой независимости предприятием.
Общую оценку финансовой устойчивости дает коэффициент финансового риска (коэффициент соотношения заемного капитала и собственного), показывающий сколько заемных средств приходится на 1 грн. Собственных средств предприятия, вложенных в активы. На исследуемом предприятии данный показатель возрастал и составил 3,84 в 2009 году (увеличился в 2,7 раза по сравнению с уровнем 2007 года), т.е заемные средства в 3,84 раза превышают собственный капитал. Что свидетельствует о неустойчивом финансовом положении. Коэффициент маневренности собственного капитала, показывающий, какая часть собственного оборотного капитала находится в обороте, а какая капитализируется, в 2009 году снизился в 6 раз по сравнению с 2007 годом (снизился на 1,12) и составил 0,22. Таким образом, собственные средства в основном капитализированы, а оборотные средства формируются за счет привлеченных средств (кредитов). Все вышесказанное позволяет говорить о том, что к концу 2009 года хозяйствующий субъект находился в кризисном неустойчивом финансовом состоянии, т.е данное состояние характеризуется ситуацией, при которой предприятие имеет займы, непогашенные в срок, и просроченную дебиторскую и кредиторскую задолженность.
Выводы по Разделу 2
В ходе проведения анализа выяснилось, что предприятие во многом зависит от внешних инвестиций. В структуре предприятия уменьшилась доля собственного капитала и увеличилась доля кредиторов. Это говорит о том, что предприятие в основном работает за счет заемных средств, потому что не хватает собственных, и деньги вкладываются не на развитие предприятия, а на постоянное погашение долгов перед кредиторами. На фоне слабой ликвидности денежных средств предприятия можно сделать вывод о нерациональном использовании внешних инвестиций. Предприятие нуждается в более рациональном подходе к использованию денежных средств. Необходимо внедрить систему автоматизации.
На наш взгляд необходимо осуществить реорганизацию диспетчерского подразделения лифтового хозяйства, находящегося в настоящее время в крайне "раздробленном" состоянии по районам городов и близлежащих населенных пунктов. Снижение стоимости информационно – технических средств позволяет централизовать данную структуру при минимальных затратах и значительно уменьшить затраты на оплату труда "дублирующего" друг друга диспетчерского персонала. Этого можно достичь путем внедрения относительно недорогих компьютерных систем и технологий, позволяющих автоматизировать оперативное поступление информации с датчиков, расположенных в подъемных лифтовых шахтах, что позволит контролировать ситуацию в обслуживаемом лифтовом хозяйстве гораздо меньшему количеству обслуживающего и вспомогательного персонала.
3. Разработка и проектирование БД ИС на предприятии ГП "АЛУШТАЛИФТ"
3.1 Проектирование БД ИС "Вызов"
Проектирование баз данных – процесс решения класса задач, связанных с созданием баз данных.
При выполнении данного процесса решаются следующие основные задачи:
-
обеспечение хранения в БД всей необходимой информации;
-
обеспечение возможности получения данных по всем необходимым запросам;
-
сокращение избыточности и дублирования данных;
-
обеспечение целостности данных (правильности их содержания): исключение противоречий в содержании данных, исключение их потери и т.д.
В процессе написания был использован язык SQL, так как базовым требованием к реляционным СУБД является наличие мощного и в тоже время простого языка, позволяющего выполнять все необходимые пользователям операции. В последние годы таким повсеместно принятым языком стал язык реляционных БД SQL - Structured Query Language.
На основе описания предметной области во втором разделе и ER метода проектирования баз данных, описанной в первом разделе, разработаем модель базы данных проектируемой ИС.
Необходимо разработать БД позволяющую автоматизировать получение заявок на ремонт лифта. Для этого рассмотрим основные этапы по которым приходит заявка: ломается лифт, приходит заявка диспетчеру, диспетчер ищет нужного лифтера звонит ему и говорит заявку.
Для каждой заявки будет заводиться отдельная строка в таблице базы данных, в которой указываются:
-
Номер вызова;
-
Дата вызова;
-
№ лифта;
-
Вид работы;
-
Лифтер.
При занесении данных о новой заявке, необходимо заполнить форму "Вызов", в открывающемся окне будет расположено несколько полей для заполнения:
-
"Выбор лифтера", где будет отображаться список лифтеров и их допуск к работе с возможностью добавления нового лифтера;
-
"Вид ремонта", где будет показано его описание, какова цена и нужный допуск работника;
-
"Выбор лифта", где будет список из лифтов с указанием точного адреса и номера подъезда;
-
"Календарь", где надо будет выбрать дату получения заявки;
Данные в таблице можно редактировать по мере необходимости. Их можно будет сортировать по дате, сотруднику, городу и т.д. Программа "Вызов" будет служить для облегчения работы диспетчера предприятия. Наиболее рутинными и в то же время наиболее ответственными процессами являются: поиск нужного лифтера, заполнение бланка заявки.
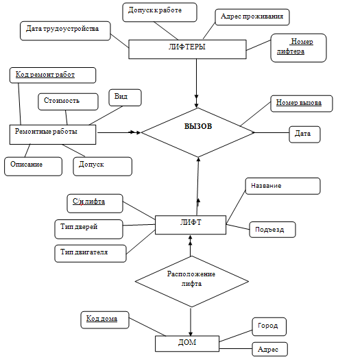
Согласно ER – методу проектирования на первом этапе определяем сущности и их атрибуты. При проектировании БД ИС ГП "Алушталифт" выделены следующие сущности:
-
Дом;
-
Вызов;
-
Лифт;
-
Ремонтные работы;
-
Лифтер.
Вся информация для хранения в базе данных разбита на сущности и атрибуты по специфическим признакам. Каждая сущность представляет собой набор атрибутов. Для каждой из сущностей определим атрибуты сущностей:
-
Сущность "дом" включает в себя следующие атрибуты: код дома, город и адрес. Ключевое поле "Рег. № дома";
-
Сущность "вызов" включает в себя следующие атрибуты: код вызова, код работы, код лифтера, код лифта и дату вызова. Ключевое поле "номер вызова";
-
Сущность "лифт" включает в себя следующие атрибуты: код лифта, имя, тип лифта, тип дверей, подъезд и код дома. Ключевое поле "С/№ лифта";
-
Сущность "ремонтные работы" включает в себя следующие атрибуты: код работы, тип работы, цена, описание и допуск работника. Ключевое поле "Код рем. Работы";
-
Сущность "лифтер" включает в себя следующие атрибуты: код лифтера, ФИО, адрес лифтера, допуск и дату приема на работу. Ключевое поле "Рег. № лифтера"
На втором этапе проектирования определим степени связей между сущностями и класс принадлежностей. Предположим что в вызове может находится множество ремонтных работ, в то время как ремонтная работа может относится только к одному вызову. Ремонтные работы обязаны, относится к вызову, а вызов должен включать в себя ремонтные работы. Таким образом, степень связи между отношениями "ремонтные работы" и "вызов" - один ко многим (1:N), а класс принадлежности N – связной сущности – обязательный. Следовательно, по правилу 4 генерации предварительных отношений достаточным является наличие двух отношений, по одному на каждую сущность, при условии, что ключ сущности служит в качестве первичного ключа для соответствующего отношения. Дополнительно ключ 1-связной сущности должен быть добавлен в качестве атрибута в отношение, отводимое N-связной сущности.
Аналогичным образом в вызове может находится множество лифтов, в то время как лифт относится только к одному вызову. Лифт обязан относится к вызову, а вызов должен включать в себя лифт. Таким образом, степень связи между отношениями "лифт" и "вызов" - один ко многим (1:N), класс принадлежности – обязательный. Следовательно, по правилу 4 генерации предварительных отношений достаточным является наличие двух отношений, по одному на каждую сущность, при условии, что ключ сущности служит в качестве первичного ключа для соответствующего отношения. Дополнительно ключ 1-связной сущности должен быть добавлен в качестве атрибута в отношение, отводимое N-связной сущности.
В вызове может находится множество лифтеров, но лифтер может относится только к одному вызову. Лифтер обязан относится к вызову , а вызов должен включать в себя лифтера. Таким образом, степень связи между отношениями "лифтер" и "вызов" - один ко многим (1:N), класс принадлежности – обязательный. Следовательно, по правилу 4 генерации предварительных отношений достаточным является наличие двух отношений, по одному на каждую сущность, при условии, что ключ сущности служит в качестве первичного ключа для соответствующего отношения. Дополнительно ключ 1-связной сущности должен быть добавлен в качестве атрибута в отношение, отводимое N-связной сущности.
В лифте может содержатся множество домов, но дом может содержать только один лифт. Дом обязан относится к лифту, а лифт должен включать в себя дом. Таким образом, степень связи между отношениями "дом" и "лифт" - один ко многим (1:N), класс принадлежности – обязательный. Следовательно, по правилу 4 генерации предварительных отношений достаточным является наличие двух отношений, по одному на каждую сущность, при условии, что ключ сущности служит в качестве первичного ключа для соответствующего отношения. Дополнительно ключ 1-связной сущности должен быть добавлен в качестве атрибута в отношение, отводимое N-связной сущности.
В результате мы получили инфологическую модель БД ИС "Вызов" в виде ER – диаграммы (см. Рис. 3.1)
Р
ис 3.1. ER – диаграмма БД ИС "Вызов"
















