48237 (588527), страница 4
Текст из файла (страница 4)
Очередь на установках, партии в этих очередях "ждут" подачи на операцию внутри микроцикла.
Ожидание в очереди 1-го типа может быть длительным (часы, сутки, недели). Ожидание в очереди 2-го типа должно быть кратковременным (минуты, десятки минут).
Управление очередями 2-го типа простое, оно осуществляется по методу FIFO (первым пришел - первым вышел), т.е. в первую очередь обрабатываются те партии, которые первыми попали в очередь.
Основное управление осуществляется между микроциклами. Это управление осуществляет группа контроля при помощи программы управления производством. Эта группа анализирует загруженность цеха, и определяет момент, когда способен принять партию из НЗП на обработку. Именно здесь важно использовать продуманную дисциплину очереди.
Ниже приведены схемы дисциплины очереди.
2.4.4.2 Предварительная схема дисциплины очереди
При формировании дисциплины очереди необходимы знания об определенных параметрах партии и производственного процесса. Выделим эти параметры.
Основные параметры (атрибуты партий, атрибуты установок, характеристики производственного процесса), которые требуется учесть при управлении потоками партий:
Время задержки прохождения партией данной операции (отрицательные времена тоже важны), Δ tзад;
Априорная важность партии, Imp (обычная партия Imp = 1, важная партия Imp = 2,3,…) априорную важность партии устанавливает группа контроля по заданию руководства;
Процент прохождения маршрута, Pr;
Прогноз следствий невыполнения;
Коэффициент нагрузки, r = Iзаявок / Iобслуживания (I - интенсивность). r зависит от НЗП. Средняя длина очереди зависит от r: l = [1 - r] -1 Разумно выбирать r ≤ 0,5 - 0,6, в этом случае длина очереди l = ≤ 2 - 2,5.
Предварительная схема управления потоками партий такова.
Если партия прошла n-й микроцикл, то в программу управления производством поступает рапорт о выполнении микроцикла и заявка на выполнение n +1-ого микроцикла.
Считаем, что схема имеет вид правил:
Если …., то …., иначе.
Некоторые из правил требуют выполнения определенных расчетов. Схема принятия решения основана на учете указанных выше параметров.
Опишем конкретный вариант упрощенной схемы принятия решения.
Если есть свободная установка для выполнения первой операции n +1-ого микроцикла, и эта установка одна, то заявка подается на эту установку.
Иначе
Если свободных устройств несколько, то заявка подается на установку с наибольшим приоритетом для данной партии.
Иначе
Если все устройства, соответствующие первой операции n +1-ого микроцикла заняты, то партия подается в очередь на все эти установки.
При возникновении свободного устройства обрабатывается партия с наибольшим текущим приоритетом.
В простейшем случае текущий приоритет есть Δ tзад * Imp.
Еще раз подчеркнем, что необходим отдельный анализ по разработке дисциплины очереди. Отметим, что известен ряд методов формирования систем управления, подобных разрабатываемой системе. Одна из серьезных проработок: методы ситуационного управления, описанные выше. Второй пример - схемы классифицирующих систем (Classifier Systems), представляющие собой самообучающиеся системы принятия решения. Эти системы основаны на использовании правил типа "Если …., то …. ". Совокупность таких правил оптимизируется как путем обучения (переоценка приоритетов правил), так и путем эволюции (эволюционный поиск новых правил). Еще одну возможность предоставляют системы поддержки принятия решений, основанные на активно применяемом в последнее время нейросетевом подходе.
2.5 Техническое задание на дипломный проект
Исходя из изложенного выше материала, сформулируем техническое задание на дипломное проектирование.
Необходимо разработать программу регистрации процеса производства партий полупроводниковых пластин для использования в автоматизированной системе управления.
Программа должна обеспечивать контроль и регистрацию производственного процесса производства партий пластин. Вести учет за прохождением партий полупроводниковых пластин по технологическому маршруту. Разработку провести, используя объектно-ориентированный подход.
К программе регистрации предъявляются следующие требования:
Регистрировать передачу партии полупроводниковых пластин на участок.
Фиксировать время начала и окончания выполнения технологической операции.
Осуществлять управление очередностью изготовления партий на установках с длительными операциями.
Формировать плановый срок для каждой операции обработки и следить за его соблюдением.
Оценивать потери, с их разложением на каждом участке для каждой смены.
Программа должен функционировать в среде MS Windows 95,98,NT. Предполагается использовать программу на участках с длительными технологическими операциями (нанесение эпитаксиальных структур, диффузия, металлизация).
2.6 Выбор платформы и инструмента разработки программы
В качестве операционной системы для реализации программного обеспечения была выбрана среда Windows’98 (Windows NT). Можно выделить следующие причины, обосновывающие этот выбор:
Распространенность этих операционных систем;
удобство графического интерфейса дает возможность при минимизации затрат на его реализацию максимизировать удобство работы оператора с программой. Интерфейс стандартизован, соответственно оператор не потратит много времени на освоение программы и в дальнейшем количество возможных ошибок в его действиях будет минимизировано;
возможность работы с большими массивами данных, реализация чего в среде Windows 3.1 или в среде MS-DOS представляет нетривиальную и трудновыполнимую задачу;
32-разрядность систем Windows’95 и Windows NT увеличивает скорость выполнения вычислительных задач.
В качестве среды программирования была выбрана среда Visual C++ фирмы MicroSoft, сочетающая в себе следующие преимущества:
простота и надежность создания и отладки программы;
использование всех преимуществ операционных систем Windows’98 и Windows NT, включая 32-разрядность, многозадачность, удобный интерфейс и прочее;
использование обработки исключений (exceptions), что позволяет повысить надежность работы программного продукта;
наличие и доступность большого количества компонент, реализующих многие стандартные функции;
наличие мощных, удобных утилит для отладки и тестирования программного обеспечения;
наличие большой системы справочной информации, руководств разработчика, облегчающей создание программного обеспечения.
3. Разработка алгоритмов и программ
3.1 Этапы объектно-ориентированного подхода
К созданию системы был выбран объектно-ориентированный подход. Этот подход предусматривает спиральную модель создания информационных систем, которая состоит из следующих этапов:
Анализ требований.
Проектирование.
Реализация (программирование).
Тестирование.
Спиральная модель подразумевает, что эти этапы циклически повторяются, на каждом цикле в программу вносятся исправления и новые возможности. Этот способ создания программного обеспечения позволяет достаточно быстро получить первую рабочую версию программы, а на следующих циклах реализовывать дополнительно возникающие требования и оптимизировать существующие части программы, не нарушая ее целостности и работоспособности.
Объектно-ориентированный анализ
Ниже приводятся результаты первого этапа - анализа требований к проектируемой системе. При анализе использовались стратегии и образцы, разработанные Питером Коудом, а также методология OMT (Object Modeling Technique). Результатами анализа являются назначение системы, характерные свойства, объектная модель.
Назначение системы:
Обеспечить контроль и регистрацию производственного процесса производства партий пластин. Вести учет за прохождением партий полупроводниковых пластин, как материальных ценностей.
3.2 Характерные свойства системы
Система должна:
Регистрировать передачу партии полупроводниковых пластин на участок.
Составлять график изготовления для каждой партии и следить за его выполнением.
Фиксировать результаты контроля и измерений для последующего анализа.
Фиксировать время начала и окончания выполнения технологической операции.
Определять очередность и времена запуска партий на обработку.
Осуществлять управление очередностью изготовления партий на установках с длительными операциями.
Формировать плановый срок для каждой операции обработки и следить за его соблюдением.
Оценивать потери, с их разложением на каждом участке для каждой смены.
3.3 Выбранные объекты
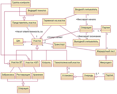
В процессе анализа были выявлены следующие объекты:
Группа контроля - лицо или группа лиц, осуществляющее планирование запуска партий из НЗП в производство и материально ответственное за партии, хранящиеся в НЗП.
Транспорт - служба, занимающаяся транспортировкой партий между участками.
Представитель участка - лицо или группа лиц, материально ответственное за партии находящиеся на участке.
Ведущий технолог - лицо, принимающее решения в случае забраковки партий на контроле.
Установка - устройство, осуществляющее операции над партиями.
Участок - административная единица, выполняющая некий набор операций над партиями.
Участок НЗП - участок, на котором партии хранятся между микроциклами, в НЗП поступают новые партии и готовые партии.
Шкаф - место на участке НЗП, в котором партии хранятся между микроциклами.
Контроль - 1) участок, на котором осуществляется операция контроля,
2) операция контроля, на которой выявляется брак.
Партия - объект, подвергающийся операциям на участках в соответствии с маршрутным листом.
Маршрутный лист - документ, содержащий список операций, которые партия должна пройти в процессе изготовления.
Операция - действие, изменяющее готовность партии, этап изготовления партии согласно маршрутному листу.
Хранение - операция, которой подвергаются партии между микроциклами.
Очередь - место на технологическом участке, где находятся партии в ожидании очередной операции.
Реставрация - изменение в технологическом маршруте, возникающее в связи с браком, осуществляется ведущим технологом.
Микроцикл - часть технологического маршрута; между микроциклами партия может храниться длительное время.
Забраковка - признание партии непригодной для дальнейшей обработки, ее удаление из плана производства и, возможно, запуск новой идентичной партии.
Входной считыватель штрихкода - устройство, фиксирующее поступление партии на участок.
Выходной считыватель штрихкода - устройство, фиксирующее передачу партии с участка на транспорт.
Технологический участок - административная единица, выполняющая некий набор операций над партиями на установках, составляющих данный участок.
Терминал - средство общения между системой управления и персоналом.
Цех - помещение, в котором осуществляется производство.
Участок ВТ - место нахождения Ведущего технолога.
Рис.7. Объектная модель, характеризующая объекты системы управления и связи между ними
Объектная модель показывает планируемую структуру программы, с точки зрения объектно-ориентированного подхода. В этой модели показаны объекты, важные для проектируемой системы и связи между ними. Рис.8 поясняет нотацию (систему обозначений) Unified, в которой приведена модель.
Р
ис.8. Обозначения, принятые в объектной модели
В процессе проектирования и разработки программы управления к модели будут добавляться новые объекты и связи, для объектов будут определяться атрибуты и методы, взаимодействие между объектами будет описано через сценарии. Конечным результатом усложнения модели будет программа управления производством. Все объекты, приведенные в данной модели, будут являться частями будущей программы.
3.4 Алгоритм выполнения технологической операции
В данной программе схема работы представлена двумя основными алгоритмами. Рис.9 описывает алгоритм выполнения технологической операции.















