47989 (588513), страница 7
Текст из файла (страница 7)
Монтажный лист для оборотной стороны печатного листа нужно вычерчивать по такой же методике, какая была рассмотрена выше при его вычерчивании для лицевой стороны. При этом обязательно необходимо учесть способ переворота листа. Таким образом, для каждого бумажного листа, запечатываемого с двух сторон, нужно изготовить два монтажных листа.
Для выполнения монтажа полос на монтажном столе точно устанавливается и закрепляется Макетный лист (план монтажа). При необходимости под него подкладывается миллиметровая пленка.
Поверх кладут и закрепляют монтажную основу. Полностью сверстанные фотоформы отдельных полос укладывают и приклеивают к основе в соответствии с планом монтажа. Спуск цветоделенных фотоформ и соответствующий монтаж выполняются либо по технологии основного монтажа, либо посредством изготовления светокопий.
Системы приводки
Приводка и операции установки требуют большой тщательности их выполнения, что позволяет уменьшить ошибки несовмещения. Поэтому эти операции связаны с большими затратами времени и сил. Добиться уменьшения затрат времени и большей точности приводки позволяет применение механической системы. Как правило, это справедливо в том случае, когда система приводки используется на всех этапах процесса, т.е. при:
-
создании макетного листа (плана монтажа);
-
монтаже полос;
-
изготовлении печатных форм;
-
установке печатных форм в печатной машине.
Принцип систем приводки основан на четкой фиксации положения носителя информации на стадии, когда еще возможно его относительное перемещение. Фиксация осуществляется в процессе закрепления полос фотоформ липкой лентой при монтаже, она производится также перед пневматическим прижимом в копировальных рамах и в ходе закрепления печатных форм при их установке в печатной машине посредством зажимов; при выполнении сгиба печатной формы для рулонных печатных машин и т.д.
Для позиционирования применяются, например, приводочные штифты с жесткими допусками на размеры внешних диаметров. На штифты накладываются носители с записанной информацией, имеющие также пробитые отверстия в местах, точно соответствующих расположению штифтов. Приводочные штифты размещаются на горизонтальных направляющих, которые при помощи липкой ленты фиксируются на монтажном столе в точно определенном месте. С помощью приводочного штифта и соответствующего ему приводочного отверстия носитель информации (например, монтажный лист) точно фиксируется на плоскости в направлениях x и y. Оставшаяся некоторая степень свободы и, следовательно, возможный поворот монтажного листа на плоскости вокруг приводочного штифта полностью исчезают при включении в работу второй из множества расположенных по периферии носителя пары «штифт – приводочное отверстие».
Рисунок 2.11 – Приводочные отверстия на формной пластине (система приводки CONTROL 2000, Bacher)
Направляющая, вдоль которой располагаются приводочные отверстия, должна проходить через центр приводочного отверстия, имеющего форму круга. Тем самым обеспечивается точное (в отношении 1:1) позиционирование. Этот принцип применяется для:
– фиксации положения монтажной основы на монтажном столе с закрепленной миллиметровой сеткой и монтажным листом и с устройством перемещения линейки;
– фиксации положения монтажа полос одного над другим при изготовлении комплекта цветоделенных монтажей;
– фиксации положения монтажа полос на формной пластине в вакуумированных копировальных рамах перед пневматическим прижимом;
– фиксации положения пластины на формном цилиндре перед установкой прижимной планки;
– фиксации положения пластины в устройстве создания сгиба печатных форм, предназначенных для рулонных офсетных печатных машин.
Несмотря на то, что как отверстие круглой формы, так и отверстие удлиненной формы, располагаемые на приводочных штифтах, обеспечивают одинаковоточную фиксацию на плоскости монтажа фотоформ (печатной формы), все же для больших форматов используются отверстия удлиненной формы. Это обеспечивает позиционирование по всей ширине листа без возникновения избыточных напряжений по краям отверстий. И хотя это означает, что система стала более подвижной и неопределенной, этот способ получил широкое распространение.
Для крепления формных пластин на формном цилиндре печатной машины пластины вводятся в открытые прижимные планки. Пробивание отверстий потребовало бы больших затрат. Поэтому пластина имеет пробитые U-образные отверстия по закрепляемому краю. Отверстия могут быть полукруглыми или полупродольными. Если пластина свободно лежит на всех приводочных штифтах прижимной планки или формного цилиндра, то это означает, что она находится в правильном положении. Положение приводочных штифтов позволяет осуществлять дополнительный визуальный контроль правильности установки печатной формы.
-
Процесс цветопробы и пробной печати
Фотомеханические процессы обработки изображений и изготовление
В фотомеханических процессах (обычно с записью на фотографическую пленку) для переноса изображений используются оптические устройства (фоторепродукционные аппараты, оптика, фильтры и т.п.) и дополнительные составляющие (светофильтры, оптические растры, фототехнические пленки со специальными свойствами и т.д.). Цифровая обработка здесь не используется, она применяется в так называемой «электронной репродукционной технологии».
Изобразительные оригиналы могут быть чернобелыми или цветными, штриховыми (графика) и тоновыми Оригиналом является входной сигнал, содержащий данные изобразительной информации. Наиболее часто встречающийся случай полутонового изобразительного оригинала – фотография. Чернобелая фотография содержит большое количество градаций от черных деталей изображения, так называемых «теней», до белых участков, называемых «светами». Цветная фотография в зависимости от фотоматериала и метода его химикофотографической обработки может воспроизводить практически все встречающиеся в природе видимые цвета, причем каждый цвет может быть представлен в виде непрерывной шкалы от темных до светлых участков и от ненасыщенных (неярких, сероватых) до насыщенных (чистых) цветов.
Для того чтобы при печати передавать полутона по возможности близко к оригиналу, полутоновые оригиналы в зависимости от способа печати должны быть преобразованы либо в растровые изображения, либо, как в случае глубокой печати, в структуру элементов, передающих различную толщину красочного слоя. Цветные изображения перед растрированием нужно разложить на три основных цвета (в соответствии с особенностями восприятия человеческого глаза), которые затем, часто дополненные черным цветом, формируют цветное изображение в процессе печатного синтеза.
Наряду с правильной цветовой передачей для оттисков важна передача деталей структуры или контуров изображения, являющихся неотъемлемой составной частью информационного содержания оригинала. Четкие контуры оригинала должны и на оттиске получаться четкими. Кроме того, они должны оставаться видимыми в светлых, средних и темных участках изображения. Равномерные серые или цветные участки при воспроизведении не должны иметь колебаний плотности или быть искажены инородными структурами. То же самое верно и для плавных, равномерных цветовых переходов.
Рисунок 2.12 – Полутоновое изображение, черно-белое (растровая репродукция)
Рисунок 2.13 – Полутоновое изображение, многоцветное (растровая репродукция)
Репродукция отвечает высоким требованиям качества лишь в том случае, когда изображение на оттиске наиболее полно соответствует содержанию оригинала. Так как интервал оптических плотностей диапозитива, часто выступающего в роли оригинала, как правило, больше, чем интервал оптических плотностей печатного оттиска, необходимо в процессе обработки осуществить ряд операций. Имеют место: масштабирование (увеличение или уменьшение), коррекция изображения (удаление нежелательных деталей, сглаживание контуров, добавление или устранение элементов изображения и т.д.), цветокоррекция и уже упомянутое выше растрирование. Весь этот спектр работ должен быть выполнен в репродукционном процессе. Для этого применяют два принципиально различных способа:
– аналоговую обработку изображений;
– цифровую обработку изображений.
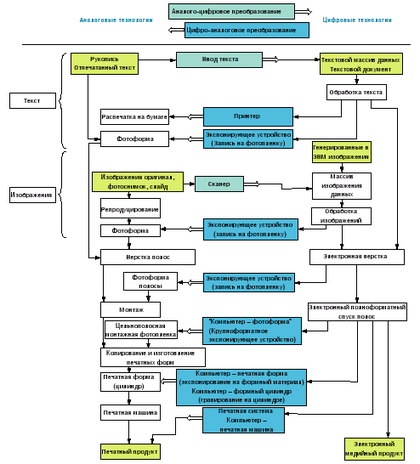
Рисунок 2.14 – Допечатные технологические процессы (аналоговые и цифровые технологии)
Аналоговая обработка изображений использует, главным образом, фотомеханические, химические и физические средства, а цифровая – электронные.
3. Оценка экономической целесообразности использования программ подготовки отдельных компонентов книжного издания к печати
Для каждой программы предназначенной для печати книжных изданий существуют свои системные требования, но для таких программ особо мощные современные компьютеры не требуются. Для вывода изображений на бумагу нам понадобится принтер, а также для ввода текста и изображений сканер.
Чтобы узнать какие нам подойдут системные требования, составляем конфигурацию ПК для работы программ книжного издания к печати.
Таблица 3.1 – Выбор конфигурации ПК для программ книжного издания к печати
| Наименование | Adobe PageMaker 7.0 | Microsoft Office Publisher 2003 |
| Оперативная память | 48 Мб | 128 Мб |
| Место на диске | 200 Мб | 120 Мб |
| Видеокарта | 128 Мб | 64 Мб |
| Процессор | Pentium 166 MHz | Pentium 366 MHz |
Для эффективного функционирования прикладного программного обеспечения, а именно – программы книжного издания, необходимо подобрать конфигурацию ПК.
Таблица 3.2 – Конфигурация ПК для печати книжного издания
| Наименование | Описание | Цена (грн) |
| Монитор | 17» Acer X3 Line X173s 5ms silver | 1004 |
| Процессор | процессор Sempron 2800+ S754частота 1,6GHz, кэш 256Kb | 99,48 |
| Охлаждение | Zalman CNPS7000B-AlCu LED | 150 |
| ОЗУ | DDR 512MB | 94,92 |
| Материнская плата | 400MHz PC3200 Patriot MB S478 ASRock P4i65G 865G Socket 478, Чипсет Intel 865GV, поддержка HT, 2 x DDR 400, | 210 |
| Жесткий диск | HDD 2.5» 80GB WD 5400rpm 8Mb IDE | 290 |
| Дисковод | DVD±RW ASUS DRW-2014S1/A6/WHT/B IDE white | 162 |
| Видеокарта | PCX Radeon X1300 128MB Asus EAX1300HM512/TD 128Mb | 169 |
| Колонки | SPK Genius SP-S120 silver | 42 |
| Корпус | БЛОК ПИТАНИЯ 350W P4, ATХ, Safety, PFC, L | 95 |
| Клавиатура | клавиатура Logitech Deluxe 250 Keyboard OEM PS/2 | 44 |
| Мышка | Logitech S90 ValueOptical PS/2 черная | 43 |
| Принтер | CANON LBP-2900 | 653 |
| Сканер | Сканер Benq Scan to web 5560 | 319.00 |
| Общая стоимость компьютера | 3224 | |
Программы, предназначенные для книжного издания печати можно установить на ОС Windows XP и Vista. Для выполнения задач предприятия лучше всего установить PageMaker 7.0 и Microsoft Office Publisher 2003. Эта программа позволяет без труда использовать файлы, созданные в популярных деловых и дизайнерских приложениях, обеспечения высокого качества и надежности печати, существенно экономит время изготовления документов, позволяя повторно использовать их содержание благодаря улучшенному импорту файлов из Microsoft Word и усовершенствованной поддержкой конвертации документов форматов Microsoft Publisher. По стоимости PageMaker 7.0 дороже, чем PageMaker 6.5 но соответственно и возможностей у программы меньше чем в PageMaker 7.0.
Также эта программа обладает расширенным набором фильтров импорта-экспорта. Важным преимуществом Page Maker при создании объемных публикаций являются мощные средства по созданию оглавлений и предметных указателей.















