47213 (588469), страница 4
Текст из файла (страница 4)
Рисунок 2.8 - Этап разработки чертежа ПЛС.
Нанесение размеров на чертеж не вызывает трудностей, благодаря наличию специальной возможности на панели инструментов Линейное измерение. Активизировав необходимую команду, указываем нажатием мыши начало и конец измерения.
Если наносимый размер имеет допуск, то при нанесении его используют специальную опцию
на панели инструментов, для получения в наносимом размере ± записывают%%Р. Фрагмент чертежа ПЛС представлен в приложении В.
2.3.2 Разработка электрической схемы высокомоментного линейного привода с цифровым программным управлением
Разработка электрической схемы в системе P-CAD требует от разработчика определенных навыков работы с данным пакетом, поскольку он предназначена для проектирования многослойных печатных плат (ПП) и имеет возможность сквозного проектирования. Если же такой задачи не ставится, то удобно применять программу SPlan, имеющую русифицированный интерфейс, довольно обширную библиотеку электрических элементов и рамок и штампов по ГОСТ и дающую возможность добавлять свои элементы.
Толщину линий задаем Опции/Параметры линий. Поскольку данная схема имеет шину, толщина ее должна заметно выделяться на фоне других соединительных линий. Установку сетки производим в меню Опции/Размеры сетки, или на панели инструментов вверху экрана. Удобно при построении больших схем использовать привязку к сетке Опции/Привязка к сетке.
Необходимые элементы просто переносим мышью из выпадающего меню. Причем библиотеки элементов на русском языке, что весьма удобно для начинающего разработчика или при отсутствии достаточного времени для освоения пакета. Если необходимо внести изменения в библиотечный элемент, то при нажатии правой клавишей мыши по элементу в появившемся меню нужно выбрать Свойства. Появится новое меню с атрибутами элемента, где можно задать новое имя, номинал, нумерацию и т.д. При нажатии на кнопку Редактор появляется возможность непосредственного редактирования геометрической формы элемента. Чтобы создать свой элемент необходимо выбрать Библиотека/Создать новый элемент, который будет сохранен в библиотеке MYDefine. Непосредственно при реализации данного проекта были созданы элементы Замыкающий контакт и Контакт с замедлением. Чтобы выделить пунктирной линией блоки задает соответствующий тип линии Опции/Параметры линий/Стиль.
Если возникает необходимость размещения схемы на двух и более листах необходимо выбрать Чертеж/Новый лист и в меню Чертеж/Параметры листа задать его размеры. Поскольку программа имеет библиотеку стандартных штампов их можно открыть Форма/Открыть форму.
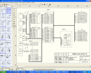
Таким образом, например, электрическая схема системы контроля в SPlan будет иметь вид представленный на Рис 2.10
Рисунок 2.10 - Схема электрическая принципиальная системы контроля.
2.4 Разработка блока управления для высокомоментного линейного привода с цифровым программным управлением
В блоке управления высокомоментным линейным приводом с цифровым программным управлением одна из функций управления будет осуществляется при помощи ПЛИС Xilinx.
Программирование ПЛИС осуществляется в бесплатном САПР XILINX ISE 5.1 поскольку для реализации требуемой функции управления достаточно микросхемы CPLD серии 9500. При создании нового проекта File/New Progect система предлагает определить тип и серию микросхемы. В данном конкретном случае достаточно серии XC95108. Как уже ранее упоминалось проект можно описывать несколькими способами:
с помощью диаграмм-состояний;
с помощью стандартных библиотечных блоков (примитивов);
на языке VHDL.
Проект будет иметь иерархическую структуру, поскольку схема будет постепенно усложняться, простые блоки будут входить в состав более сложных.
Окно имеет вид Рис 2.11
Рисунок 2.11 - Общий вид проекта в САПР XILINX ISE 6.0
Для того чтобы задать, каким методом будет выполняться задача необходимо в выпадающем меню, при нажатии левой клавишей мыши по названию проекта выбрать New Sourse и определить способ. Расширение VHD будут иметь файлы, написанные на языке VHDL, SCH - файлы схемного редактора, DIA - файл с диаграммами-состояний.
На Рис.2.11 468339016 - имя проекта, xc95108-20pq160 - тип кристалла, причем 9500 - серия, 108-ми выводной корпус, температурный предел -20, pq160 - тип корпуса.
Mure_2. vhd - два работающих независимо друг от друга автомата Мура, на восемь состояний каждый.
Работа автоматов по сигналам CLK/DIR (частота/ направление).
Граф-схема для данного автомата представлена на Рис 2.12.
Переход между состояниями осуществляется по заднему фронту сигнала CLK1, по часовой стрелке: при UP1=’1’; где UP= DIR1 and L1R and EN1; против часовой стрелки: при DOWN1=’1’; где DOWN1= not DIR1 and L1L and EN1.
PHA10 - фаза А, первого автомата, низкий уровень;
PHA11 - фаза А, первого автомата, высокий уровень;
PHB10 - фаза В, первого автомата, низкий уровень;
PHВ11 - фаза АВ, первого автомата, высокий уровень;
L1L-граница слева;
L1R-граница справа;
Аналогично для второго автомата.
В данном проекте этот метод не использовался. Был сгенерирован VHDL код, который использовался при описании автоматов в файлах с расширением *. Vhd
Если в данном проекте часть требуемых функций была реализована путем описания на языке VHDL. Соответствующее окно открывается следующим образом: при нажатии правой клавишей мыши по названию проекта появляется меню, в котором выбираем VHDL Module, затем система предлагает ввести имя и входные и выходные. При написании проекта использовались примеры описания на языке VHDL стандартных элементов (триггера, компаратора, мультиплексора и т.д.) из вложенной библиотеки, активизируя окно Library View. Одна из функций, реализуемая этим способом.
Однако реализация всего проекта при описании на языке VHDL, весьма затруднительна. Поскольку требует не только хорошего владения схемотехникой, но и высокого уровня владения языком VHDL. Поэтому довольно много функций реализуется в схемном редакторе, т.к он более простой и наглядный. Вызов его осуществляется, нажатием правой клавишей мыши по названию проекта и в появившемся меню, выбираем Schematic.
Рисунок 2.13. - Окно для реализации проекта на языке VHDL
Меню Symbols имеет обширную библиотеку элементов из которой выбираем необходимые просто перетаскивая мышью. Соединяем элементы между собой, выбрав на панели инструментов соответствующую функцию или Add/ Add Wire, где это необходимо подписываем сигналы Add/ Add New Name, в появившемся меню записываем имя сигнала и нажатием мыши надписываем над соответствующей линией. В готовой схеме назначаем входные и выходные порты (сигналы) Add/ Add I/O Marker. Одна из схем в этом редакторе приведены на Рис 2.14.
Рисунок 2.14. - Реализация проекта в схемном редакторе.
Реализация проекта осуществляется снизу вверх, т.е. "от простого к сложному". После каждой ступени необходимо синтезировать проект, нажатием Synthesize, для своевременной диагностики ошибок. Окно полного проекта было приведено на Рис.2.11. Пакет имеет возможность моделирования поведения по средствам ModelSim, (подробно описываться не будет) что бы посмотреть реализуется ли требуемая функция. Вызываем Test Bench Waveform, задаем уровень входных сигналов, частоту и время отработки. Пример окна с временными диаграммами приведен на Рис.2.15
Рисунок 2.15. - Окно временных диаграмм.
2.5 Разработка управляющей программы для высокомоментного линейного привода с цифровым программным управлением
Поскольку разработка управляющей программы требует знаний языков программирования и определенных навыков написания управляющих программ вообще, разработку программы управления для ПЛС выполняли специалисты соответствующей квалификации. Фрагмент программы на языке СИ представлен на Рис.2.16
Рисунок 2.16 - Фрагмент управляющей программы для ПЛС.
Результат работы программы и окно управления для задания параметров работы ПЛС представлены на Рис.2.17 (а, б)
Рисунок 2.17 - Окно для задания параметров управления ПЛС.
Заключение
При разработке и внедрении в производство машиностроительного профиля нового изделия задействованы специалисты различного профиля и разного уровня квалификации. Но практически ни одна из стадий разработки в наше время не может обойтись без современных компьютерных технологий.
Современные программные средства позволяют снизить временные затраты, повысить качество и надежность изготавливаемой продукции, упростить процедуру тиражирования документации и запуск в серийное производство.
Используя Internet ресурсы специалисты имеют возможность без труда и минимальными временными затратами оценить существующие прикладные программные пакеты, их преимущества и недостатки, изучить соответствующую литературу.
Благодаря разнообразию предлагаемых программных продуктов разработчик имеет возможность выбора, в зависимости от уровня квалификации и объема времени, имеющегося на освоение нового программного продукта.
Первая глава посвящена обзору современных компьютерных технологий, применяемых для решения некоторых задач возникающих на этапах разработки и производства нового изделия машиностроительного профиля, среди них: разработка структурной схемы процесса проектирования, математический расчет, разработка комплекта конструкторской документации, разработка системы управления, разработка прикладного программного обеспечения. Даны основные характеристики некоторых из множества используемых программных средств и области их возможного применения. В Приложении А приведен анализ рассмотренных компьютерных технологий, применяемых на этапах разработки объекта машиностроительного профиля.
Во второй главе рассмотрено применение современных компьютерных технологий на отдельных этапах разработки нового устройства на примере разработки высокомоментного линейного привода с цифровым программным управлением.
Видно, что уже на стадии разработки современные компьютерные технологии дают возможность промоделировать поведение объекта, упростить и ускорить математические вычисления, оперативно вносить изменения на всех стадиях разработки, устраняя тем самым значительное число недочетов. За счет уменьшения времени на каждом этапе, общий период времени от возникновения идеи до выхода готовой продукции значительно сокращается.
Список использованных источников
-
http://esco-ecosys. narod.ru/2005_7/art151/page1. htm (25.11.2005)
-
http://www.altera.ru/cgi-bin/go? 19#n1 (25.01.2006 г)
-
Хацук В. Проектирование цифровых схем на ПЛИС с использованием САПР XILINX ISE // Электроника. - 2003г. - №7-8
-
Карпович С.Е., Дайняк И.В. Прикладная информатика.: Учеб. пособие. - Мн.: Выш. шк., 2001. - 326 с.
-
http://www.soft32.ru/literature. shtml? topic=cad&book=P-CAD&page=Glava%201/Index0. htm (25.11.2005)
-
Дьяконов В., Круглов В. Математические пакеты расширения MATLAB: Специальный справочник. - СПб.: Питер, 2001. - 480с.
-
Александр Россоловский. AutoCAD. Настольная книга пользователя. - М.: Нолидж, 2000.928 с.
-
http://www.soft32.ru (25.01.2006г)
-
http://aist. sibproject.ru/obzor/ascon/solidworks. htm (25.01.2006г)
-
http://www.interface.ru/fset. asp? Url=/microsoft/msof2003_2. htm&anchor=11 (25.01.2006г)
-
http://visio. artberg.ru/bib. htm (20.02.2006 г)















