176245 (583085), страница 2
Текст из файла (страница 2)
Обсяг державних закупівель товарів та послуг складає 20% від внутрішніх витрат країни.
Розрахувати:
1) обсяг державних витрат (Gе):
2) обсяг валових інвестицій (Ів):
3) обсяг національних заощаджень (Sn);
4) зробити висновок, чи може країна бути кредитором на світовому ринку.
Розв'язання задачі
Ge=G+TRF
Ge=(Rbn*0.2) + TRF
Ge=((ВВП-(EX-IM)) *0.2) +TRF
Ge= ((780-(78-74)) *0.2) +110=265,2 млрд. од.
Ib=ВВП-C-G-NX
Ib= ВВП-(Rbn*0.4) - (Rbn*0.2) - (EX-IM)
Ib= ВВП-((ВВП -NX) *0.4) - ((ВВП -NX) *0.2) - (EX-IM) або:
Ib=(ВВП-(EX-IM)) *0.8, при NX=EX-IM.
Ib=(780-(78-74)) *0.8=620.8 млрд. од.
Sn= Ib+ NX=620.8+(78-74) =624.8 млрд. од.
Висновки за результатами розв'язання задачі №1:
1) обсяг державних витрат становить 265,2 млрд. од.
2) обсяг валових інвестицій становить 620.8 млрд. од.
3) обсяг національних заощаджень становить 624.8 млрд. од.
4) з теоретичної точки зору можна зробити висновок, що країна може використовувати частину своїх національних заощаджень 4 млрд. од. на кредитування закордонних (іноземних) партнерів, тобто може виступати на мировому ринку кредитором.
валовий внутрішній продукт - показник сукупного обсягу діяльності суб’єктів господарювання, який визначає загальну вартість кінцевої продукції.
державний сектор - це комплекс господарських об’єктів, що перебувають у власності держави.
державне замовлення - це формування договору на поставку товару, необхідного для цілей держави від різних суб’єктів господарювання.
суспільні блага - це загальнодоступні та безкоштовні блага, якими може користуватися людина незалежно від її платіжоспроможності.
державні закупівлі - це закупівлі, які здійснює держава для своїх специфічних цілей.
чистий експорт - це різниця між експортом та витратами на його вартістю.
трансферти - безкоштовно отримані кошти та позики від державних та іноземних установ.
міжбюджетні трансферти - це кошти, які передаються від одного бюджету до іншого на безоплатній та безповоротній основі.
дотація - це міжбюджетний трансферт, для вирівнювання доходів та видатків місцевих бюджетів.
субвенція - це міжбюджетний трансферт, який видається на конкретні цілі.
Задача №2
Вихідні лані для розв'язання задачі:
Зміна обсягу державних витрат країни у поточному році по відношенню до попереднього року складає ∆Gе 5 млрд. умовних одиниць.
Зміна обсягу кінцевих споживчих витрат домашніх господарств у поточному році по відношенню до попереднього року складає ∆С 7,5 млрд. умовних одиниць.
Зміна обсягу валового національного доходу країни у поточному році по відношенню до попереднього року складає ∆Y 10 млрд. умовних одиниць.
Зміна обсягу податкових надходжень у поточному році по відношенню до попереднього року складає ∆Т 3,5 млрд., умовних одиниць.
Зміна обсягу імпорту товарів та послуг, що надходять до країни у поточному році по відношенню до попереднього року складає ∆ІМ 2,5 млрд. умовних одиниць.
Обсяг валового внутрішнього продукту у попередньому році складає ВВПt-1 210 млрд., умовних одиниць.
Розрахувати
Рішення
Абсолютний приріст валового внутрішнього продукту
Звідси можна вивести загальну формулу:
∆ВВПt = 6.67 (млн. од)
Темп зростання валового внутрішнього продукту:
ВВП t = ∆ВВПt+ ВВПt-1
ВВП t/ ВВПt-1*100%=((210+6,67) /210) *100%=103%
Темп приросту обсягу ВВП:
∆ВВП t/ ВВПt-1*100%=(6,67/210) *100%=3%
Гранична схильність до заощаджень:
mpc+mps=1, mpc=∆С/∆Y, mps = 1 - ∆С/∆Y = 1 - (7,5/10) = 0,25
Визначення термінології
Суверенітет держави - це цілісність та недоторканість терріторіі країни, а також повноту влади на її території.
Економічна система - це взаємозв’язки між суб’єктами господарювання в країні в процесі створення валового продукту.
Інфраструктура економічної системи - це сукупність всіх діючих суб’єктів економічної системи.
Об’єктом економічної безпеки України - є національні економічні інтереси України
Загрози економічні безпеки України - це сукупність факторів, які можуть перешкодити проведенню української економічної політики.
Критерії економічної безпеки - це реальні статистичні показники, за допомогою яких здійснюють аналіз діяльності економіки України.
Показники економічної безпеки - це найбільш важливі параметри розвитку економіки України (ВВП, наприклад).
Граничні значення показників - це кількісні величини, порушення яких викликають негативні явища для економіки України.
Виробнича безпека - це такий рівень інформаційної захищеності виробництва, при якому має місце його постійне збільшення при відповідному рівні рентабельності.
Безпека воєнно-промислового комплексу - це спроможність держави гарантувати задоволення військових потреб на рівні обороноздатності країни.
Енергетична безпека - це такий стан економіки при якому держава спроможна задовольнити власні енергетичні потреби, а також вдало реалізовувати в процесі торгівлі надлишки цієї сировини.
Інформаційна безпека - це захист інформаційного простору держави від неправдивої інформації, яку розповсюджують окремі суб’єкти з метою дестабілізації політико-економічної ситуації в країні.
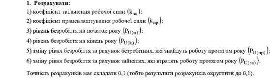
Задача № 3.
Кількість робочої сили на початок року L 56 млн. чол.
Кількість безробітних на початок року U 5 млн. чол. .
Відомо, що протягом року, за умови незмінності кількості робочої сили працевлаштувалися Uпр 2,5 млн. чол., а втратили роботу Езв 4 млн. чол.
Рішення
Коефіцієнт звільнення робочої сили kзв = Езв/ Е(n) = 4/51 = 8%
Коефіцієнт працевлаштування робочої сили:
kпв = 2,5/5*100% = 50%
Рівень безробіття на початок року:
Рu=5/56=9%
Рівень безробіття на кінець року:
Рuк=6,5/56=12%
РU(пр) =(5-2,5) /56=5%
РU(зв) =(5+4) /56=16%
Висновки:
1. Коефіцієнт звільнення робочої сили на кінець року становить 8%.
2. Коефіцієнт працевлаштування робочої сили на кінець року становить 50 °/о.
3. Протягом року рівень безробіття збільшився з 9,0% до 12,0%
(тобто збільшився на 3%).
4. Зміна рівня безробіття протягом року відбувалась за рахунок двох факторів:
за рахунок працевлаштованих безробітних протягом року (Епр = 2 млн. чол..);
за рахунок звільнених працівників протягом року (Езв = 1,5 млн. чол.).
5. Аналіз факторного впливу на зміну рівня безробіття показав, що:
за рахунок безробітних, які працевлаштувалися протягом року, рівень безробіття зменшився з 9,0% до 5,0% (тобто зменшився на 4,0%);
за рахунок зайнятих, які втратили роботу протягом року, рівень безробіття збільшився з 9% до 16,0% (тобто збільшився на 7,0%).
6. У результаті впливу двох вищевказаних факторів маємо збільшення загального рівня безробіття на 3,0%. що й підтверджує початковий висновок.
Визначення термінології.
Головна мета соціальної політики держави - це створення та впровадження надійних соціальних інституцій.
Об’єктами соціальної політики - є органи держави, які діють з метою забезпечення соціального устрою країни.
Державне регулювання ринку праці - це діяльність держави, спрямована на усунення диспропорції між попитом та пропозицією на ринку праці.
Суб’єктами державної політики зайнятості є Державний департамент нагляду за додержання норм праці, Міністерство праці, Державний центр зайнятості, та його регіональні відділення.
Об’єктом державної політики зайнятості - є правовідносини між робітниками та роботодавцями на території України.
Задача № 4.
ДД - доходи Державного бюджет}' України, тис. грн.;
ДВ - видатки Державного бюджету України, тис. грн.:
ПК - обсяги повернення кредитів до Державного бюджету України, тис. грн.;
НК - обсяги надання кредитів з Державного бюджету України, тис. гри.;
Д - граничний розмір дефіциту Державного бюджету України, тис. грн.
| Показники бюджету | Позначення | Числові значення показників, тис. гри. | Абсолютний приріст (+∆), тис. грн. | Темп приросту ±(∆%), % | |
| 2008 рік | 2009 рік | ||||
| станом на 14.11. 2008 р. | станом на 20.12. 2009 р. | ||||
| 1. Доходи Державного бюджету України | ДД | 127 516 631 | 106 124 985.5 | +21 391 645,5 | +20,2 |
| 2. Видатки Державного бюджету України | ДВ | 140 199 363,7 | 117 394 610,1 | +22 804 753,6 | +19,4 |
| 3. Обсяги повернення кредитів до Державного бюджету України | ПК | 2 207 670.1 | 2 503 263,1 | -295 593 | -11.8 |
| 4. Обсяги надання кредитів з Державного бюджету України | НК | 2 770 604.3 | 2 362 496.8 | +408 107,5 | +17,3 |
| 5. Граничний розмір дефіциту Державного бюджету України | Д | 13 245 666.9 | 11 128 85S.3 | +2 116 808.6 | +19,0 |
Формула розрахунку граничного розміру бюджету:















