148290 (580374), страница 4
Текст из файла (страница 4)
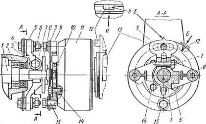
Рис. 15. Привод насоса высокого давления двигателей ЯМЗ:
/ — вал, 2 — блок цилиндров двигателя, 3 — пластины ведущей полумуфты, 4 — болт крепления фланца ведущей полумуфты к пластинам, Б — фланец ведущей полумуфты, б — гайка, 7 — стяжной болт фланца полумуфты, S, 9 — ведущая н ведомая полумуфты, 10 — болт крепления пластин к ведомой полумуфте, 11 — муфта опережения впрыскивания, 12 — указатель, 13 — топливный насос высокого давления, 14 — болты крепления ведомой полумуфты к муфте опережения впрыскивания, 1S — болты крепления пластин к ведомой полумуфте
Выполняя указанную регулировку, учитывают, что смещение полумуфты относительно фланца привода на одно деление по шкале муфты соответствует 4° угла опережения впрыскивания или четырем делениям на маховике и крышке шестерен распределения. Точность установки угла опережения впрыскивания должна составлять +1° по отношению к требуемому установочному углу. При окончательном регулировании угол опережения впрыскивания устанавливают на 5—6° меньше для компенсации запаздывания действительного угла по сравнению с зафиксированным в моментоскопе.
С целью упрощения регулирования угла опережения впрыскивания топлива на всех двигателях ЯМЗ заводом изменен привод насоса высокого давления. Новая конструкция привода (рис. 15) позволяет проверять и регулировать угол опережения впрыскивания без использования моментоскопа, только по меткам (метки у двигателей ЯМЭ-236,-238 нанесены на маховике и крышке шестерен распределительного вала). Для проверки или регулирования угла опережения впрыскивания топлива вручную вращают коленчатый вал двигателя до совмещения указанных меток, соответствующих установочному углу 21°. В момент их совмещения должны совместиться также метка а на торце муфты опережения впрыскивания топлива и риска б на указателе 12. Если этого не произошло, отпускают две гайки 6 и, не нарушая положения коленчатого вала, поворачивают кулачковый вал насоса до совмещения метки а и риски б. Затем затягивают гайки 6 болтов крепления ведущей полумуфты к пластинам. На этом регулирование заканчивается, а правильность установки угла опережения впрыскивания топлива проверяется еще раз путем проворачивания коленчатого вала и вторичного контроля совпадения всех меток.
Двигатель на малую частоту вращения коленчатого вала в режиме холостого хода регулируют после пуска и прогрева в следующем порядке: вывертывают винт 6 (см. рис. 93) буферной пружины на 5—6 мм; болтом 8 уменьшают частоту вращения коленчатого вала до появления перебоев в работе двигателя; ввертывают винт 6 до некоторого повышения частоты вращения. Устойчивость работы двигателя с минимальной частотой вращения коленчатого вала в режиме холостого хода проверяют плавным увеличением подачи топлива рычагом 9, а затем резким отведением его в положение минимальной подачи до упора в болт 5. При этом двигатель не должен иметь «провала» в работе или останавливаться.
Заключение
В процессе эксплуатации автомобилей его функциональные свойства постепенно ухудшаются вследствие изнашивания, коррозии, повреждении деталей, усталости материалов, из которого они изготовлены. В автомобиле появляются различные неисправности, которые снижают эффективность его использования. Для предупреждения появления дефектов и своевременного их устранения автомобиль подвергают техническому обслуживанию и ремонту. Поэтому целью данного курсового проекта была разработка мер по улучшению качества ремонта системы питания и в частности ТНВД автомобиля КамАЗ.
Литература
-
Буралев Ю. В. и др. Устройство, обслуживание и ремонт топливной аппаратуры автомобилей: Учеб. для сред. ПТУ/Буралев Ю. В., Марти- ров О. А., Кленников Е. В. 3-е изд., перераб. и доп.—М.: Высш. шк., 1987.—288 е.: ил.
-
Технологические карты по техническому обслуживанию и ремонту автомобилей КАМАЗ
Руководство по техническому обслуживанию и ремонту
Издательство: "Машиностроение" 1992г
















