101415 (576080), страница 2
Текст из файла (страница 2)
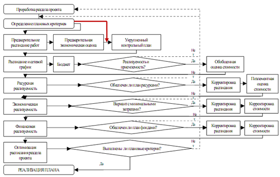
Системный подход можно рассматривать как последовательность логически взаимосвязанных этапов, с помощью которых можно, используя многочисленные методы планирования и управления проектами, создавать планы для достижения оптимального результата.
Все альтернативные варианты плана должны быть подвергнуты проверке с точки зрения обеспечения необходимыми ресурсами. Без этого реализация ни одного плана не может быть гарантирована. Любое планирование приобретает смысл только тогда, когда оно реализуется. Те варианты плана, которые удовлетворяют проверке на ресурсную обеспеченность, будем относить к физически (ресурсно) реализуемым (рис.1).
Стоимость реализации проекта должна быть минимальной, поскольку суммарные затраты включают, кроме прямых (переменных) затрат, и общепроизводственные затраты, которые существенно зависят от продолжительности реализации проекта, поскольку любая задержка в сроках реализации проекта обычно приводит к увеличению стоимости.
Кроме того, любое форсированное выполнение работ и проекта в целом требует дополнительных затрат.
Анализ экономической реализуемости проекта с целью минимизации его стоимости может повысить норму прибыли либо увеличить его привлекательность. Для реализации проекта требуются денежные ресурсы или фонды, без которых ни один проект не может быть реализован.
Рис1. Схема реализуемости проекта
Если требуемые фонды превышают заданные ограничения, то следует их сократить в процессе планирования либо найти иные пути их обеспечения. Варианты плана, которые прошли через эти три проверки, могут быть приняты для дальнейшей оптимизации и оценки с целью выбора лучшего варианта. Хотя для разработки и выбора приемлемого плана необходимо осуществить вышеописанную процедуру, в некоторых строительных проектах вовсе не обязательно выполнять все этапы одинаково точно.
Отдельные решения могут быть приняты интуитивно или по опыту. Тем не менее, нельзя быть уверенным в высоком качестве плана, пока не пройдены все этапы и не выполнены все проверки. Конечно, использование методологии системного проектирования при разработке плана реализации строительного проекта зависит от сложности, масштабности проекта и здравого смысла.
Заключение
Именно планирование является одной из наиболее важных составляющих успешного бизнеса, так как с его помощью можно прогнозировать будущие риски и быть готовым преодолеть их.
В первую очередь, с помощью планирования можно распознавать и снижать внутренний риск компании, поддающийся контролю со стороны менеджмента. Он может быть сопряжен с персоналом, местоположением, применяемой технологией, то есть с тем, что называют внутренней средой организации. Кроме того, правильно организованный процесс планирования позволяет предвидеть и внешние, не контролируемые фирмой риски, связанные с общеэкономической ситуацией в стране, правовым обеспечением предпринимательства, национальными особенностями, политической обстановкой и т.д.
Отсюда следует вывод, что одной из серьезнейших проблем является проблема интегрированной по времени стоимости и производительности оценки проекта. Системный подход в планировании проекта по времени, стоимости и ресурсам является единственным инструментом определения возможности реализуемости проекта, формального прогнозирования будущие проблем, возможностей, а также поиска более эффективных путей достижения целей проекта.
Список литературы
-
Джестон Д., Нелис Й. Управление бизнес-процессами. Издательство: Символ. Серия: Бизнес XXI века. Пер. с англ. 2008.
-
Ивасенко А.Г. Управление проектами: Учебное пособие для студентов ВУЗов Издательство: Феникс. 2009.
-
Локир К., Гордон Дж.Управление проектами: ступени высшего мастерства. Издательство: Гревцов Паблишер. 2008.
-
Матвеева Людмила, Никитаева Анастасия, Фиськов Денис, Щипанов Евгений Управление проектами: учебник. Издательство: Феникс. Серия: Высшее образование. 2009.
-
Проектный менеджмент Издательство: SmartBook Омега-Л. 2009.
-
Просветов Г.И. Управление проектами: задачи и решения. Учебно-практическое пособие. Издательство: Альфа-Пресс. 2008.















