100054 (575819), страница 2
Текст из файла (страница 2)
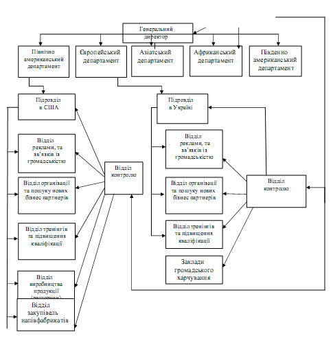
контролю
Рис.1. Організаційна структура компанії “МакДональдз”
Отже, як видно із даного рисунку, компанія “МакДональдз” має чітку ієрархічну структуру підрозділів. На вершині ієрархії – збори аукціонерів, тому, що компанія є акціонерною. Для безпосереднього управління компанією існує генеральний директор, який несе відповідальність перед зборами акціонерів також він безпосередньо здійснює управління усіма департаментами компанії. Відповідно кожний департамент створений на основі географічної ознаки та має своє представництво у кожній із країн регіону, який він представляє. Так компанія “МакДональдз” реалізує свою продукцію або через франчайзинг або безпосередньо своїми закладами, відповідно структурні підрозділи деяких країн є різні. Як приклад представлено Україну та США. Також існує відділ контролю, який підпорядковується Зборам акціонерів, ат має свої окремі структурні підрозділи для контролю міжнародних департаментів та представництв у кожній із країн.
Розділ 3. Присутність на вітчизняному ринку компанії “МакДональдз”
Україна стала 102-ю країною, де почала розвиватися мережа “МакДональдз”, 24 травня 1997 року поруч із станцією метро «Лук’янівська» у Києві відкрився перший заклад “МакДональдз” в країні. За понад 10 років існування “МакДональдз” в Україні заклади компанії відвідали близько 430 000 000 гостей. Компанія «МакДональдз Юкрейн Лтд.» є одним із найбільших іноземних інвесторів в Україні: у розвиток мережі “МакДональдз” та інфраструктури нашої держави компанією вже було вкладено понад 100 мільйонів доларів. Впродовж 1997–2006 років компанія сплатила 333 мільйони гривень у формі податків у державний та місцевий бюджети країни. Сьогодні в 20 містах України діє 68 закладів “МакДональдз” (23 із них – у Києві, 8 – у Дніпропетровську, по 7 – в Одесі та Харкові, 4 – у Львові, 3 – у Донецьку, по
2 у Вінниці та Кривому Розі, й по одному у Житомирі, Запоріжжі, Кременчуці, Луганську, Миколаєві, Полтаві, Сімферополі, Севастополі, Чернігові та Ялті). Сьогодні в компанії працюють близько 5000 громадян України. Усі співробітники проходять кваліфікований курс професійного навчання за рахунок компанії, працюють у команді однодумців, отримують достойну зарплату і мають усі можливості для розвитку своєї кар’єри.
У 2009 році навчання з відривом від виробництва у навчальному центрі компанії у Києві пройдуть близько 700 співробітників, а у навчальних закладах за кордоном – 18 членів команди “МакДональдз”. Цього року компанія спрямовує на навчання своїх співробітників понад 1 300 000 грн.
Також компанія підтримує і заохочує студентів, які поєднують навчання із роботою в “МакДональдз”. Цього року, наприклад, в рамках програми “Твоя стипендія” 60 працівників-студентів, які відмінно вчаться та добре працюють, отримали від компанії стипендію у розмірі 2000 гривень.
Пріоритетним напрямком діяльності компанії «МакДональдз Юкрейн Лтд.» є продовження плідної співпраці з існуючими і залучення нових українських партнерів та постачальників. Сьогодні українські підприємства виготовляють значну частину напівфабрикатів, які використовуються для приготування страв у закладах “МакДональдз”. Серед постачальників “МакДональдз” – такі українські компанії як «Білоцерківський молочний комбінат», «Слов’янський дім», «Чумак», «Еска Фуд Солюшнc», «Іст Болт Україна» та багато інших. Починаючи з перших кроків розвитку бізнесу “МакДональдз” у 50-х роках ХХ століття та діяльності засновника компанії Рея Крока, принцип допомоги місцевій спільноті залишається основним в організації бізнесу “МакДональдз”. За час існування в Україні компанія спрямувала понад 5 000 000 доларів США на підтримку благодійних акцій та спонсорство важливих соціально значущих проектів. Компанія “МакДональдз” допомагає дитячим лікарням, школам-інтернатам, товариствам захисту дітей-інвалідів. Одним із найважливіших та наймасштабніших благодійних проектів “МакДональдз” є щорічний “Всесвітній день допомоги дітям у “МакДональдз”, який проводиться компанією з 2002 року. За роки проведення даної акції компанія “МакДональдз Юкрейн Лтд.” спрямувала благодійну допомогу у розмірі 4 107 000 гривень на придбання медичного обладнання для 40 дитячих лікарень у 28 містах України. Два роки поспіль – у 2004 та 2005 – компанію “МакДональдз Юкрейн Лтд.” було визнано переможцем Київського міського конкурсу на звання “Кращий роботодавець року”. У лютому 2006 року Державна податкова адміністрація України визначила сумлінних платників податків. Ними стали підприємства, які мають найбільше податкове навантаження у відповідній галузі і при цьому не порушують податкове законодавство. Компанія “МакДональдз Юкрейн Лтд.” увійшла до їх числа.
У 2006 році Київський міський голова нагородив ПІІ “МакДональдз Юкрейн Лтд.” відзнакою за значний внесок у наповнення місцевого бюджету Києва. У 2007 році компанія “HEWITT Associates” вперше в Україні провела дослідження “Найкращі роботодавці”. Компанія “МакДональдз” увійшла до числа найкращих у категорії “Міжнародні компанії”. Також у 2007 році “МакДональдз” став переможцем конкурсу “Вибір року” в номінації “Заклад швидкого обслуговування”.
Розділ 4. Фінансовий стан компанії “МакДональдз”
Під час здійснення дослідження діяльності компанії “МакДональдз”, мною було проаналізовано фінансовий стан даної компанії на основі таких показників, як: валовий дохід, балансовий прибуток, активи, власний капітал та кредиторську заборгованість – які були зведені у таблицю 1, а також їх графічне ілюстрацію на рисунках 2, 3, 4, 5, 6, 7.
Таблиця 1. Основні показники виробничо-господарської діяльності у 2006-2009 рр.
| № з/п | Показники | Фактичні дані за періоди, млрд. дол. | |||
| 2006 | 2007 | 2008 | 2009 | ||
| 1. | Валовий дохід | 25,48 | 32,08 | 28,96 | 31,23 |
| 2. | Балансовий прибуток | 2,8 | 2,7 | 2,1 | 2,42 |
| 3. | Активи | 41,12 | 45,1 | 42,23 | 43,3 |
| 4. | Власний капітал | 20,2 | 24,42 | 21,5 | 24,22 |
| 5. | Кредиторська заборгованість | 4,1 | 3,5 | 4,4 | 3,46 |
Для більш детальнішого аналізу фінансового стану “МакДональдз”, нижче наведена графічна ілюстрація вищенаведених показників.
Рис.2. Динаміка валового доходу
Рис.3. Динаміка валового доходу
Рис.4. Динаміка активів
Рис.5. Динаміка власного капіталу
Рис.6. Динаміка кредиторської заборгованості
Отже, протягом 2006–2007рр. усі показники компанії “МакДональдз” залишались стабільними, що свідчить про те, що функціонування компанії було ефективним за рахунок постійного розширення на ринку, широкого асортименту товарів (меню продуктів харчування), збалансованого розподілу доходів та регулярним оновленням матеріально-технічної бази. У 2008р. розпочалася світова економічна криза для компанії “МакДональдз” це вилилося у зменшенні доходів та збільшенні кредиторської заборгованості за рахунок нестабільності валютних курсів.
Але завдяки вдалій ціновій політиці і збалансуванні доходів та видатків, вже у 2009р. обсяги реалізованої продукції зросли, що відповідно збільшило валовий дохід. А також вдалося зменшити кредиторську заборгованість.
Висновок
Глобалізація економічної діяльності є однією з головних тенденцій у розвитку сучасного світу, яка істотно впливає не лише на економічне життя, але й має політичні (внутрішні та міжнародні), соціальні і навіть культурно-цивілізаційні наслідки. Україну також не оминули сучасні процеси глобалізації світового економічного розвитку, які дали змогу поступово інтегрувати нашу країну до міжнародної економіки.
Одним із проявів глобалізації у сучасному світі є компанія “МакДональдз”, що була заснована у кінці 40-х років братами МакДольд у США. Зараз під торговою маркою “МакДональдз” працює 32 060 ресторанів в 118 країнах світу (в тому числі близько 14 тисяч з них розташовані в США). З них значна частина (25 578) управляється по франчайзингу, тому асортимент ресторанів, розмір і склад порцій може сильно відрізнятися в різних країнах. У 1985 р. МакДональдз було включено до списку „Dow Jones Industrial” (показник щоденного стану національної економіки США, що розраховується на основі показників 30 найбільших і найвпливовіших компаній країни). Таким чином непримітний колись Гамбургер по праву зайняв своє місце серед літаків, потягів та автомобілів як один зі стовпів американської економіки.
Україна стала 102-ю країною, де почала розвиватися мережа “МакДональдз”, 24 травня 1997 року поруч із станцією метро “Лук’янівська” у Києві відкрився перший заклад “МакДональдз” в країні. Компанія «МакДональдз Юкрейн Лтд.» є одним із найбільших іноземних інвесторів в Україні: у розвиток мережі “МакДональдз” та інфраструктури нашої держави компанією вже було вкладено понад 100 мільйонів доларів.
Отже, можна стверджувати, що компанія “Макдональдс” є компанією, яка стабільно розвивається та розширюється, основною особливість, якої є її гнучкість до змін у навколишньому середовищі.
Список використаної літератури
1. http://www.mcdonalds.ua/;
2. Кузьмін О.Є., Ноджак Л.С., Мельник О.Г., Менеджмент: навч. посібник, видавництво НУ’ЛП”, 2009р., 152 ст.;
3. http://www.kartka.com.ua/dovidnik/food/fastfood/McDonalds;
4.http://ru.wikipedia.org/wiki/McDonald%E2%80%99s#.C2.A0.D0.A3.D0.BA.D1.80.D0.B0.D0.B8.D0.BD.D0.B0;
5.http://webcache.googleusercontent.com/search?q=cache:TWFh1qu3OUUJ:poglyad.com/students/item/14950/+%D0%BC%D0%B0%D0%BA%D0%B4%D0%BE%D0%BD%D0%B0%D0%BB%D1%8C%D0%B4%D1%81+%D0%B2+%D1%83%D0%BA%D1%80%D0%B0%D1%97%D0%BD%D1%96&cd=17&hl=uk&ct=clnk&gl=ua;
6.http://uk.wikipedia.org/wiki/%D0%A0%D0%B8%D0%BD%D0%BA%D0%BE%D0%B2%D0%B0_%D0%BA%D0%B0%D0%BF%D1%96%D1%82%D0%B0%D0%BB%D1%96%D0%B7%D0%B0%D1%86%D1%96%D1%8F.













