62598 (573307), страница 2
Текст из файла (страница 2)
На сетях городской и внутризоновой связи применяются угольные разрядники типа УР-500, номинальное напряжение зажигания которых равно 500 В. Угольный разрядник состоит из двух угольных колодок с изолирующей прокладкой. Качество угольных разрядников значительно уступает газонаполненным за счет нестабильности характеристик. Поэтому эти разрядники применяются на цепях местной связи.
Для защиты от высоковольтных линий применяются двух- и трехэлектродные бариевые разрядников типа РБ-280 и ЗРБ-350 на напряжение 280 и 350 В. Эти разрядники выдерживают большой разрядный ток в течение длительного времени. Для защиты от перенапряжений в схемах усилителей от перенапряжений в схемах усилителей применяются малогабаритные разрядники Р-4. Они состоят из двух стальных электродов, покрытых вольфрамом, заключенных в стеклянный баллон, наполненный аргоном. Для повышения надежности защиты и сохранения газонаполненных разрядников от разрушения перед последним устанавливают искровые разрядники, которые монтируют на держателях газонаполненных разрядников. Пробивное напряжение разрядников зависит от величины искрового промежутка. Для защиты станционной аппаратуры и разрядников от опасных токов, возникающих при случайных соприкосновения провода связи с проводом линии сильного тока, применяются предохранители на номинальный ток 1 и 0,15 А типа СН- спиральные с ножевыми наконечниками- или типа СК- с коническим наконечниками. Предохранители на 1 А включаются со стороны линии и защищают аппаратуру и разрядники от разрушений при токах, протекающих через них длительное время, а также касаниях с высоковольтными проводами, напряжение на которых превышает напряжение зажигания разрядника. Для обеспечения бесперебойной работы цепей связи эти предохранители не должны перегорать при срабатывании разрядников во время грозовых разрядников. Предохранители на 0,15 А устанавливаются со стороны станции на проводах линий связи для защиты аппаратуры от опасных токов напряжением ниже зажигания разрядников: например, при сообщении провода линии связи с проводами силовой распределительной сети, при замыкании провода на землю. На городских телефонных станциях в качестве предохранителей применяются термические катушки ТК-0,15 (предохранитель на номинальный ток 0,15 А). Термическая катушка состоит из корпуса, внутри которого помещен латунный стержень с обмоткой. Один конец обмотки соединен с корпусом, а другой – при помощи легкоплавкого сплава со стержнем. Если через обмотку в течение 10÷15 с проходит ток больше номинального, то легкоплавкий металл плавиться при помощи пружины латунный штифт выдергивается, в результате чего цепь тока через обмотку прерывается.
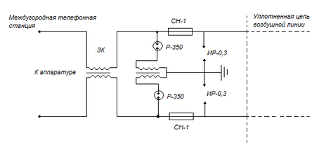
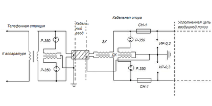
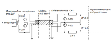
Приборы защиты включаются в линии связи по определенным схемам. Аппаратура междугородных телефонных станций и усилительных пунктов на воздушных линиях защищаются по схемам:
1.
Рис. № 1. Схемы защиты междугородних телефонных станций при:
1. воздушном вводе неуплотненной цепи; 2. кабельном вводе неуплотненной цепи; 3. Воздушном вводе уплотненной цепи; 4 кабельном вводе уплотненной цепи
Защита аппаратуры телефонных станций и усилительных пунктов при дистанционном питании осуществляется по тем же схемам, только в этом случае разрядники Р-350 заменяются разрядниками РВ-500. При наличии опасных влияний со стороны линий электропередачи вместо разрядников Р-350 устанавливаются мощные разрядники РБ-280, ЗРБ-350 и предохранители типа ПН. На схемах показанных на рис. №1, используются дополнительные приборы защиты: ДК- дренажная катушка и ЗК- запирающая катушка. Вследствие различия в характеристиках разрядников при их срабатывании неизбежно появляются уравнительные токи. Два разрядника, одновременно действующие в цепи, замыкают цепь почти накоротко. Это искажает сигналы тонального телеграфа, создает трески и шумы в телефонных каналах. Указанные помехи резко снижают при включении в линию дренажной катушки ДК, состоящей из двух одинаковых обмоток, помещенных на кольцевом сердечнике. При срабатывании одного разрядника в одной половине дренажной катушки возникает ток, магнитное поле которого, воздействуя на вторую половину обмотки катушки, создает в ней ЭДС одинакового знака с наведенным напряжением на проводе. Увеличение напряжения способствует ускорению срабатывания второго разрядника. В результате уравнительный ток, проходящий через аппаратуру станции, резко уменьшается. При одновременном действии в цепи обоих разрядников и наличии дренажной катушки рабочие токи не имеют такого заметного затухания, как при её отсутствии. Запирающие катушки ЗК устанавливаются для снижения помех в высоких каналах от внешних электромагнитных полей и уменьшения влияний через третьи цепи. Эти катушки имеют одинаковые обмотки, заключенных в металлический экран. При соответствующем включении обмоток ЗК создается значительное затухание для токов помех, протекающих по обоим проводам в одном направлении, особенно при высоких частотах. Для рабочих токов, протекающих по обоим проводам в разных направлениях, катушка имеет незначительное затухание. При прямых ударах молнии в воздушную линию связи в проводах появляются очень большие напряжения - до 1100÷1200 кВ. Схемы защиты с одним разрядником не могут обеспечить надежную защиту аппаратуры связи от таких больших напряжений. В целях снижения величины опасных напряжений применяются дополнительная, так называемая каскадная (ступенчатая) защита. При такой защите через определенные расстояния на подходе воздушной линии к защищаемому сооружению подключаются искровые разрядники.
Рис. № 2. Схема каскадной защиты воздушной линии
На схеме (Рис.№ 2) искровые разрядники обозначены: ИР-7, ИР-10 и т.д., цифра указывает величину воздушного промежутка между электродами. При появлении перед искровыми разрядниками электромагнитной волны с большой амплитудой срабатывает первый искровой разрядник ИР-20 и затем в зависимости от амплитуды волны - последующие разрядники, что значительно уменьшает амплитуду падающей волны. Схемы и приборы защиты , включаемые в цепи подземных междугородних кабелей связи, предназначаются для защиты аппаратуры от опасных напряжений и токов, возникающих в результате влияния грозового электричества и линий сильного тока, а также для уменьшения помех в каналах связи, возникающих как непосредственно в цепях связи, так и через цепи дистанционного питания. Если электрическая прочность изоляции аппаратура выше электрической прочности изоляции жил кабеля, то в этом случае обычно аппаратура не защищается от опасных влияний, так как при перенапряжениях сначала пробьется изоляция жил кабеля, после чего напряжение снизится и таким образом аппаратура окажется защищенной. Количество звеньев защитных фильтров берется различным в зависимости от величины наводимой ЭДС. В некоторых схемах дополнительно к защитным фильтрам применяются резонансные контуры, рассчитанные на подавление токов определенных частот.
Включаемые в цепь дистанционного питания фильтры Д-8 с частотой среза 8 кГц позволяют организовать по искусственным цепям канал тональной частоты и, кроме того, они препятствуют возникновению нежелательных связей между высокочастотными цепями через цепи дистанционного питания, включенные параллельно через землю. Для снижения мешающих напряжений и токов в цепях связи применяются соответствующие меры, как на линиях электропередачи, так и на линиях связи. Для уменьшения остаточных составляющих напряжения и тока в трехфазных линиях электропередачи применяют транспозицию проводов, то есть меняют их местами. Транспозиция выполняется так, чтобы каждый провод линии электропередачи на определенной длине последовательно занимал все три возможных места на линии. Таким образом, транспозиция по своему действию аналогично скрещиванию цепей воздушных линий связи. Магнитное влияние контактной сети электрифицированной железной дороги переменного тока уменьшается с помощью отсасывающих трансформаторов. Первичная обмотка трансформатора включается последовательно в контактный провод , вторичная обмотка – либо в отдельный, обратный, провод, подмешанный на опорах контактной сети, либо последовательно в рельсы. Ток контактной сети, протекая по первичной обмотке, индуктирует во вторичной почти противоположно направленный ток. Благодаря этому ток, возникающий в обратном проводе, индуктирует в подверженных влиянию цепей связи токи противоположного знака, и тем самым результирующие влияние снижается. При включении вторичной обмотки в рельсах значительно увеличивается ток, что приводит к увеличению защитного действия рельсов. Для сглаживания пульсаций напряжения на дорогах постоянного тока используются реакторы с резонансными контурами. Одной из мер защиты от опасного и мешающего влияний линий высокого напряжения является экранирование цепей связи. При рассмотрении влияний от высоковольтных линий принято под коэффициентом экранирования или, как его часто называют ЭДС, индуктируемой в проводе связи при наличии экрана, к продольной ЭДС, индуктируемой при его отсутствии. Коэффициент защитного действия всегда меньше единице, причем, чем он меньше, тем выше экранирующее действие. Практически роль экранов при влиянии от высоковольтных линий могут выполнять тросы и провода, подвешенные на линии электропередачи или линии связи, металлические оболочки кабелей, рельсы железных дорог, металлические трубопроводы и т.п.
Процесс экранирования в области низких частот можно представить в виде векторной диаграммы, рис № 3.
Допустим, что I1- это вектор влияющего тока, под действием которого в экранирующем проводе и проводе линии связи индуктируется ЭДС Еэ и Е1, которые отстают от тока по фазе на 900. Электродвижущая сила Еэ, наводимая в экране, создает в нем ток Iэ, который отстает от Еэ на некоторый угол φ. Ток Iэ, в свою очередь, наводит в линии связи электродвижущую силу Е2. Результирующая ЭДС в проводе связи Е определяется геометрической суммой ЭДС Е1 и Е2. Из диаграммы видно, что чем меньше Е, тем больше угол φ приближается к прямому. Угол φ зависит от соотношения индуктивного и активного сопротивлений экрана:
tg=
.
Из данного уравнения следует, что чем меньше сопротивление экранирующего провода и больше его индуктивность, тем больше защитный эффект, т.е. тем больше снижается ЭДС, наводимая в проводе линии связи. При этом коэффициент экранирования уменьшается. Например, защитное действие медного троса при одинаковых размерах больше стального, алюминиевая оболочка кабеля обладает большим защитным действием по сравнению со свинцовой, стальная броня кабеля, в особенности ленточная, улучшает коэффициент экранирования за счет увеличения индуктивности оболочки по сравнению с голым освинцованным кабелем того же размера.
В общем случае при наличии нескольких экранирующих цепей, удаленных друг от друга , коэффициент экранирования определится:
S=SтSoSp,
где Sт- коэффициент экранирования заземленного троса;
So – коэффициент экранирования оболочки кабеля;
Sp – коэффициент экранирования рельсов железнодорожных путей.
Защитное действие экрана в значительной степени зависит от сопротивления заземления экранирующего провода. Чем больше экранирующие провода заземлены, тем протекающий по ним ток и тем выше их защитное действие. Наибольшее экранирование получается при идеальном заземлении (сопротивление заземления равно нулю). Коэффициент экранирования в этом случае называется идеальным. В реальных условиях обеспечить сопротивление заземления равным нулю невозможно. Поэтому действительный или, как его называют, реальный коэффициент экранирования (защитное действия) всегда несколько больше идеального значения. Численные значения коэффициентов экранирования приводится в справочных пособиях.
При устройстве заземлений алюминиевых оболочек кабеля следует особо тщательно выполнить меры предосторожности, исключающие повреждение изолирующего защитного шланга.















