50025 (572469), страница 2
Текст из файла (страница 2)
Microsoft Access позволяет использовать электронные таблицы из других настольных и серверных баз данных для хранения информации, необходимой приложению.
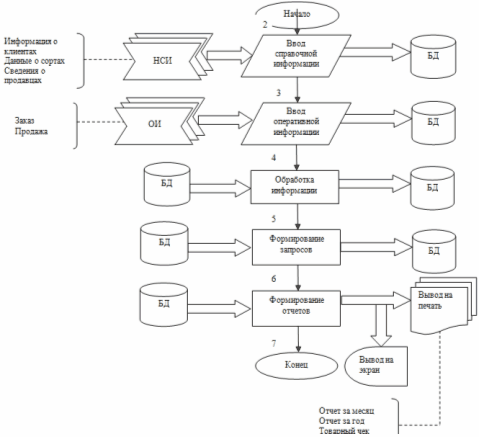
2. Блок – схема решения, описание алгоритма
Информация о клиентах
Данные о сортах
Сведения о продавцах
Формирование отчетов
Заказ
Продажа
Формирование запросов
5
1. Начало;
2. Поступление первичных данных, создание таблиц;
3. Ввод данных через формы: заполнение форм;
4. Формирование запросов: Вводятся необходимые параметры запроса;
5. Формирование отчетов: Создание отчетов подготовленных к печати;
6. Вывод отчета;
7. Вывод отчета на печать;
8. Конец: закрытие отчета.
3 Схема движения и обработки информации
4 Требование к комплексу технических средств и общесистемному программному обеспечению
Требования к общесистемному ПО:
-
Система Microsoft Windows XPSP2 ;
-
512 Mb ОЗУ;
-
Пакет программ Microsoft Office (Microsoft Word, Microsoft Excel, Microsoft Access 2007, Microsoft Power Point и т.д.);
-
Устройство чтения компакт-дисков (CD-ROM);
-
500 Mб свободного места на жестком диске;
-
Видеоадаптеры;
-
Дисковые накопители;
-
Клавиатура, мышь, монитор;
-
Принтер.
5 Требования к надежности
Для успешного функционирования программы и для более эффективного применения системы, необходимо чтобы она удовлетворяла следующим требованиям:
-
Обладать высоким быстродействием;
-
Алгоритм обработки информации должен быть простым и надёжным;
-
Ввод данных должен осуществляться наиболее удобным и простым способом, доступным даже неквалифицированному пользователю;
-
Занесением информации должно быть своевременно;
-
Информация заносится строго в соответствии с её содержанием и назначаем полей в форме;
-
Минимум ошибок при вводе информации;
-
Занимать минимум памяти;
-
Иметь защиту от несанкционированного доступа;
-
Иметь удобный интерфейс для пользователя;
-
Отчеты должны выдаваться по запросу в нужное время.
6 Инструкция пользователю
6.1 Введение
Наименование автоматизированной задачи: «Автоматизация деятельности института селекции растений». Инструкция предназначена для непрофессионального пользователя автоматизированного рабочего места.
Разработал: Ревин Александр Сергеевич.
6.2 Назначение информационной системы
Целью разработки является создание БД, связанной с автоматизацией деятельности института селекции. Автоматизация работы института селекции позволяет ускорить процесс создания отчетной информации и уменьшить время на всех операциях по обработке. Основной целью разработки является автоматизация процесса обработки информации и сокращение времени затрачиваемого на заполнение отчетов, товарных чеков, каталога продукции, а так же для удобности хранения данных.
6.3 Установка системы
Установка информационной системы: - Вставьте диск с ИС в CD-ROM. - Откроется мой компьютер, выбирается диск D, на котором находится папка называемая «Учет деятельности института селекции». - Скопируйте имеющиеся файлы на этом диске. - Поместить файл в созданную Вами папку, для этого необходимо: правой кнопкой мыши щелкнуть на рабочем столе, из раскрывающегося контекстного меню выбрать «Создать» → «Папку» в созданной папке щелкните правой кнопкой мыши, а затем нажмите «Вставить».
6.4 Порядок работы
Для того, чтобы запустить базу данных необходимо:
Навести курсор мыши на файл и сделать двойной щелчок левой кнопкой мыши или выделить файл и нажать кнопку Enter;
Откроется база данных и появится главная кнопочная форма, которая осуществляет управление элементами:
-
Формы
-
Отчёты
-
Выход
Данные кнопки позволяют перейти к другим экранным формам, для изменения и просмотра данных.
6.4.1 Управление кнопочной формой «Формы»
Формы предназначены для быстрого и удобного ввода информации в базу данных. При нажатии на кнопку «Формы» откроется экранная форма которая содержит следующие элементы:
-
Клиенты
-
Продавцы
-
Партия
-
Заказы
-
Продажа
-
Упаковка
-
Сорт
Выбрав пункт меню «Клиенты» отроется форма для просмотра и ввода информации о Клиентах.
Для заполнения формы необходима следующая информация:
-
Фамилия Имя Отчество клиента;
-
Адрес;
-
Телефон;
-
Факс.
Возможен ввод названия компании, если она является заказчиком.
Выбрав пункт меню «Продавцы» отроется форма для просмотра и ввода информации о продавцах.
Для заполнения формы необходима следующая информация:
-
Фамилия Имя Отчество продавца;
-
Паспортные данные.
Выбрав пункт меню «Партия» отроется форма для ввода информации о партии.
Для заполнения формы необходима следующая информация:
-
Название сорта;
-
Вид упаковки;
-
Дата расфасовки;
-
Годен до;
-
Инспекция;
-
Количество семян в упаковке;
-
Вес семян в упаковке;
-
Начальное количество упаковок;
-
Оставшееся количество упаковок.
Выбрав пункт меню «Заказы» отроется форма для ввода информации о заказах.
Для заполнения формы необходима следующая информация:
-
Название сорта;
-
Фамилия Имя Отчество клиента;
-
Фамилия Имя Отчество продавца;
-
Количество заказанных упаковок.
Выбрав пункт меню «Продажа» отроется форма для ввода информации о продаже.
-
Название сорта;
-
Фамилия Имя Отчество клиента;
-
Фамилия Имя Отчество продавца;
-
Количество заказанных упаковок;
-
Дата продажи;
-
Оплата наличными.
Выбрав пункт меню «Упаковка» отроется форма для ввода информации об упаковке.
-
Вид упаковки;
-
Цена за 1 шт.
Выбрав пункт меню «Список сортов» отроется форма для ввода информации о сорте.
Название сорта;
-
Год, в котором выведен;
-
Адаптация;
-
Морозоустойчивость;
-
Фото;
-
Описание;
-
Технология;
-
Примечания;
-
Срок созревания;
-
Цена за 1 гр.
6.4.2 Управление кнопочной формой «Отчёты»
При нажатии на кнопку «Отчёты» откроется экранная форма которая содержит следующие элементы:
-
Отчет за год;
-
Отчет за месяц;
-
Отчет о продажах за год;
-
Товарный чек;
-
Список сортов;
-
Отчет за год по месяцам.
При нажатии на кнопку «Отчет за год» откроется окно в которое следует ввести интересуемый год отчётности.
После чего откроется отчёт продаж за год.
В заголовке будет виден набранный год.
Аналогично составляется «Отчет за год по месяцам».
При нажатии на кнопку «Отчет за месяц» откроется окно в которое следует ввести интересуемый год и № месяца отчётности.
После чего откроется отчёт продаж за месяц.
При нажатии на кнопку «Товарный чек» откроется окно в которое следует ввести Фамилия Имя Отчество клиента и дату продажи.
После чего откроется отчет «Товарный чек №», который можно распечатать .
При нажатии на кнопку «Список сортов» откроется каталог предлагаемых сортов, который можно распечатать для предоставления клиенту.
6.5 Выход из системы
Выход из БД «Автоматизация института селекции» осуществляется при помощи кнопки «Выход» главной кнопочной формы БД.
Заключение
Задачи автоматизации деятельности института селекции выполнены.
Использование мощных средств Access 2000 по созданию приложений, работающих в операционной системе Windows, и, в частности, приложений баз данных, позволило создать программный продукт, максимально ориентированный на конечного пользователя.
Удобный интерфейс поможет даже неопытному пользователю правильно эксплуатировать данную разработку.
Список используемой литературы
-
ГОСТ 19.002-80. Схема алгоритмов и программ. Правила выполнения. – Взамен ГОСТ 19427-74. Введ. 01.07.81.-М.: Издательство стандартов, 1985. – 10с.
-
ГОСТ 2.105-95. ЕСКД. Общие требования к текстовым документам.
-
ГОСТ 19.003-80 Единая система программной документации. Схема алгоритма и программ. Обозначения условные графические.
-
К. Гетц, М. Джилберт Программирование в Microsoft Office. Для пользователя: пер. с англ. – К.: Издательская группа BHV, 2000. – 384с.
-
Карпов Б. Microsoft Access 2000: справочник СПб: Питер, 2001. – 416с.: ил.
-
Харитонова И. Access 2000: учебный курс. – СПб.: Питер, 2000. – 1084с.: ил.
Приложения
Приложение № 1 Главная форма «Автоматизация института селекции»
Приложение № 2 Формы
Приложение № 3 Отчеты
Приложение № 4 «Отчет за год»
Приложение № 5 «Отчет за месяц»
Приложение № 6 «Товарный чек»
Приложение № 7 «Список сортов»
Приложение № 8 «Клиент»
Приложение № 9 «Продавцы»
Приложение № 10 «Партия»
Приложение № 11 «Заказы»
Приложение № 12 «Продажа»
Приложение № 13 «Упаковка»
Приложение № 14 «Список сортов»
Приложение № 14 «Схема данных»














