ВКР Шевченко Н.В. (1233568), страница 5
Текст из файла (страница 5)
Однако, помимо положительных сторон, линейно-функциональная структура имеет и слабые стороны, такие как:
-
отсутствие тесных взаимосвязей и взаимодействия на горизонтальном уровне между производственными подразделениями;
-
чрезмерно развитое взаимодействие по вертикали, т.е. подчинение по иерархии управления.
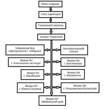
Организационная структура ООО «РН-Востокнефтепродукт» представлена на рисунке 2.1.
Рисунок 2.1 Организационная структура предприятия
Одним из факторов конкурентоспособности является уровень квалификации персонала и менеджмента предприятия. Качество менеджмента основных специалистов фирмы находится на достаточно высоком уровне, обеспечивающем выполнение поставленных целей. В целом организационная структура достаточно гибкая, постоянно совершенствуется с учетом изменений конъюнктуры и требований рынка.
ООО «РН-Востокнефтепродукт» молодое предприятие, по рыночным меркам, начав свою сбытовую деятельность в 2002 году, Общество вышло на уже сложившийся рынок нефтепродуктов с оформленной системой взаимоотношений между его субъектами, определенными сферами влияния, интересами, отработанными логистическими схемами, группами потребителей, замкнутых на определенных поставщиков. Другими словами, в первые годы работы перед Обществом стояла сложная задача выйти на рынок сбыта нефтепродуктов в Дальневосточном регионе, приступить к созданию собственной сети объектов нефтепродуктообеспечения, перераспределить часть рынка в свою пользу, создать положительный имидж и узнаваемость бренда «Роснефть» у потребителей.
Специфика рынка Дальнего Востока имеет свои объективные особенности, связанные, прежде всего, с его социально-экономическим положением. По сравнению с Западными регионами России, в Дальневосточном округе значительно меньше промышленных предприятий, не развито сельское хозяйство и транспортная инфраструктура. Плотность населения и уровень его доходов также на порядок ниже, чем в западных областях. Данные факторы не способствуют активному привлечению инвестиций в регион, как следствие - относительно небольшая емкость рынка нефтепродуктов и величина платежеспособного спроса. Ярко выраженная сезонная тенденция потребления нефтепродуктов, особенно бензиновой группы.
Вышеперечисленные особенности накладывают свой отпечаток на рынок нефтепродуктов Дальневосточного региона. Ограниченная емкость рынка и присутствие на нем нескольких крупных нефтяных компаний (ОАО НК «Альянс», ОАО «Газпромнефть», ОАО НК «Лукойл» и др.) обуславливает высокий уровень конкуренции между последними, в борьбе за потребителей, большая часть которых расположена в пределах Хабаровского, Приморского краев и Сахалинской области. В данной ситуации для продвижения продукции компании используют гибкую ценовую политику с возможностью товарного кредитования, делая упор на стабильность поставок и качество продукции. Уровень цен определяется двумя составляющими: рыночным спросом и комплексом затратных составляющих компаний поставщиков, претерпевая сезонные колебания.
Общая доля рынка Общества по итогам 2014 года составила 23,9 %. Доля Общества на рынке сбыта нефтепродуктов Дальневосточного региона в 2014 г. составляла: по светлым нефтепродуктам – 37,5 %, по темным нефтепродуктам – 6 %. Доли Общества в регионах присутствия в 2014 г. были: Хабаровский край - 29,2 %, Амурская область - 15,8 %, ЕАО – 28 %, Приморский край – 14 %, Сахалинская область – 46 %, Камчатский край – 10 %, Забайкальский край – 4%. Существуют реальные возможности увеличения доли Общества на рынке сбыта, но для этого необходимо выделять на реализацию постоянные стабильные объёмы нефтепродуктов в полном ассортименте, несмотря на благоприятную конъюнктуру внешнего рынка.
2.2 Анализ влияния сбытовой деятельности на прибыль предприятия ООО «РН-Востокнефтепродукт»
Сбыт продукции – это один из аспектов коммерческой деятельности предприятия. Сбыт является средством достижения поставленных целей предприятия и завершающим этапом выявления вкусов и предпочтений покупателей.
Сбыт продукции для предприятия важен по ряду причин: объем сбыта определяет другие показатели предприятия (величину доходов, прибыль, уровень рентабельности). Кроме того, от сбыта зависят производство и материально-техническое обеспечение. Таким образом, в процессе сбыта окончательно определяется результат работы предприятия, направленный на расширение объемов деятельности и получение максимальной прибыли [13].
Приспосабливая сбытовую сеть и сервисное обслуживание до и после покупки товаров к запросам покупателей, предприятие повышает свои шансы в конкурентной борьбе.
Коммерческая деятельность по сбыту продукции на предприятии весьма многогранна, она начинается с координации интересов предприятия с требованиями рынка. Производитель продукции заинтересован в снижении издержек производства, а это возможно достичь при больших объемах производства и небольшой номенклатуре выпускаемой продукции. Однако рынок требует другого: потребители заинтересованы в большом выборе качественной, разнообразной продукции с различными потребительскими свойствами по приемлемой цене. В конечном итоге производственная программа предприятия, номенклатура, качество продукции должны определяться доходами и платежеспособным спросом населения [17].
Расширение номенклатуры продукции усложняет производственный процесс, при выпуске небольших партий изделий растет себестоимость каждого изделия, усложняется организация управления, в ряде случаев требуется частая переналадка оборудования. Поэтому, чтобы скоординировать интересы предприятия и рынка, необходимо планирование ассортимента продукции, как новой, так и уже выпускавшейся на предприятии. Планирование ассортимента является важнейшей составной частью коммерческой деятельности промышленного предприятия. Выполняться эта работа должна отделом сбыта в тесном взаимодействии с отделом маркетинга предприятия.
Наряду с планированием ассортимента составной частью коммерческой деятельности является планирование сбыта продукции. Планирование сбыта включает составление плана сбыта предприятия, формирование портфеля заказов, выбор наиболее эффективных каналов сбыта продукции, распределение объема сбыта товаров по регионам. План сбыта должны разрабатывать предприятия, выпускающие продукцию на «свободный рынок».
Портфель заказов формируют предприятия, производящие и поставляющие продукцию на «известный» рынок, т.е. по долгосрочным контрактам, а также по заказам государства.
Для того чтобы разработать план сбыта, предприятие должно составить прогноз объема сбыта, являющийся базой плана сбыта.
Производителю товара необходимо знать зависимость между предложением своего товара на рынке и его сбытом. Предложение товара определяется его ценой, ценами других аналогичных товаров, применяемой технологией изготовления товара, уровнем налогов и дотаций, природно-климатическими условиями. Спрос потребителей на товар предприятия, а следовательно, и сбыт этого товара зависят в основном от цены данного товара, уровня дохода и благосостояния покупателей, вкусов и предпочтений, а также мнений покупателей о своих перспективах, сезонности потребления товара.
Большое значение имеет оперативно-сбытовая работа, связанная с приемкой готовой продукции от цехов-изготовителей и отгрузкой ее покупателям, ибо именно эта завершающая часть сбыта продукции приносит предприятию реальные результаты [28].
Немаловажную роль в этой деятельности играет транспортный фактор.
Как было отмечено выше, коммерческая деятельность по сбыту продукции начинается с координации интересов предприятия с требованиями рынка. Для этого предприятие должно прежде всего определить структуру спроса, исследовать товарный рынок по следующим направлениям:
-
изучение товара;
-
определение потенциала и емкости рынка;
-
анализ конъюнктуры рынка;
-
изучение потребителей и сегментация рынка;
-
анализ деятельности конкурентов;
-
изучение основных форм и методов сбыта товаров.
Главной целью изучения товара является производство предприятием тех товаров, которые максимально удовлетворяли бы запросы потребителей и приносили высокие прибыли. В основе решения этой задачи лежат: определение соответствия выпускаемой или намечаемой к производству продукции вкусам и требованиям покупателей, выявление недостатков и достоинств продукции, сравнение качеств и свойств товаров данного предприятия с соответствующими характеристиками товаров конкурентов, прогнозирование перспектив изменения требований рынка к характеристикам и качеству выпускаемых предприятием изделий. При изучении свойств и качеств продукции необходимо уделять большое внимание возможностям применения достижений научно-технического прогресса в сфере производства. Очень важным является быстрое обновление номенклатуры продукции, обусловленное развитием науки и техники.
Потенциал рынка определяется его емкостью и перспективами развития. Потенциал рынка для конкретного товара включает существующий рынок и возможный.
Определение емкости рынка - одно из основных направлений исследований рынка. Этот показатель отражает потенциальный объем сбыта товаров в течение определенного времени (например, в течение года). На показатель емкости товарного рынка оказывают влияние следующие факторы: изменение товарных цен; модернизация продукции; выпуск новой продукции; организация послепродажного обслуживания, обеспечение клиента большим набором услуг и в более короткий срок, чем конкуренты; улучшение организации сбыта и качества сбытового аппарата; уровень подготовки персонала по сбыту; правильный выбор каналов товародвижения; грамотная реклама; денежные доходы; стимулирование сбыта.
Определение емкости рынка позволит установить, какую долю рынка может завоевать данное предприятие для каждого из выпускаемых товаров.
Анализ конъюнктуры рынка необходим потому, что его результаты дают возможность предприятию продавать производимые товары по более выгодным ценам, а также увеличивать или сокращать выпуск товаров в соответствии с ожидаемыми рыночными условиями. Конъюнктура товарного рынка – это сложившаяся экономическая ситуация, характеризующая соотношение между спросом и предложением, а также уровень цен и товарных запасов. Анализ конъюнктуры рынка включает экономический анализ производства и сбыта продукции на внутреннем и внешнем рынках, составной частью анализа конъюнктуры рынка является анализ факторов, оказывающих влияние на спрос, предложение и уровень цен.
Исследование рынка включает также всесторонний анализ потребителей, их потребностей и мотиваций. Товарный рынок состоит из большого количества различных типов потребителей, множества товаров. Анализ потребителей является основой для сегментации рынка. Сегментация рынка – это классификация потребителей производимой продукции на группы, одинаково реагирующие на одни и тот же набор побудительных к покупке признаков.
Особое значение при изучении рынка имеет исследование деятельности конкурентов для определения их сильных и слабых сторон, собственной конкурентной позиции, определения конкурентных преимуществ и методов конкурентной борьбы [41].
Взаимоотношения участников рынка и всей цепочки каналов распределения есть не что иное, как процесс сбыта.
Каналы распределения - это путь, по которому товары движутся от производителей к потребителям. Это и совокупность связей между участниками рыночного процесса в конкретной технологии и в конкретных формах. Так, для реализации связей с торговлей производители товаров создают инфраструктуру сбыта со специальными отделами, складами, необходимым оборудованием, транспортными средствами, средствами рекламы и т.д. Сбытовая политика должна иметь адресную направленность. От нее зависит успех сбытовых операций.
Выбор методов или каналов распространения продукции является наиболее сложным управленческим решением, поскольку выбранные методы сбыта продукции влияют на все другие решения в сфере маркетинга. Предприятия в условиях рыночной экономики значительное внимание уделяют проблемам оптимизации процесса продвижения товаров от производителей к потребителю. Результаты их хозяйственной деятельности во многом определяются правильностью выборов методов распределения товаров, формы и методов их сбыта, широтой ассортимента и качеством предоставляемых предприятием услуг, связанных с реализацией продукции.
Метод распределения или канал распределения принимает на себя и помогает передать кому-либо право собственности на конкретный товар или услугу на пути от производителя к потребителю. Методы распределения могут быть трех видов: прямые, косвенные и смешанные. Канал распределения можно трактовать и как путь (маршрут) передвижения товаров от производителя к потребителю. Участники каналов распределения выполняют ряд функций: проведение научно-исследовательской работы, стимулирование сбыта, налаживание контактов с потенциальным потребителем, изготовление товаров в соответствии с требованиями покупателей, транспортировка и складирование товаров, вопросы финансирования, принятие ответственности за функционирование канала распределения.
Перед каждым предприятием стоит задача выбора наиболее эффективного канала сбыта, причем практически речь идет не об отдельном канале, а об одной из возможных комбинаций нескольких каналов сбыта. Выбор канала сбыта определяется назначением продукции и зависит от многих факторов, а также от того значения, которое руководство предприятия придает каждому из факторов в определенный момент времени [43].
Таким образом, на основе приведенных материалов можно сделать вывод, что при разработке сбытовой политики анализируются и разрабатываются конкретные методы работы с потребителями и выявляются наиболее эффективные средства, рекомендуемые при реализации сбытовой политики. Сбытовая политика фирмы является одним из основных направлений деятельности предприятия, которая позволяет наиболее оптимальным способом устанавливать коммерческие взаимоотношения с покупателями, составлять графики поставки продукции и ее отгрузки, проводить расчеты за поставленную продукцию, контролировать сбытовую деятельность предприятия в условиях конкуренции. Грамотно построенная система организации сбыта способна обеспечить конкурентоспособность компании.
При анализе сбытовой деятельности на прибыль предприятия необходимо рассмотреть такие показатели как:
1. Маржинальная прибыль (Пм) – это сумма постоянных расходов и прибыли от реализации, определяется по формуле:
Пм = П + С, (2.1)
где П – чистая прибыль от реализации, руб.;
С – постоянные расходы предприятия, руб.
При высокой маржинальной прибыли постоянные затраты возмещаются быстро, а предприятие получает высокий доход.
Валовая прибыль также в какой-то степени является маржинальной. Маржинальная прибыль, кроме того, рассчитывается на единицу продукции, которая выпускается и реализуется данным предприятием. Это, так называемая, удельная маржинальная прибыль, другими словами, маржинальный доход. Такой расчет необходим для того, чтобы получить информацию о том, насколько растет прибыль за счет каждой новой единице товара. Таким образом, если объем проданной продукции покрывает все затраты данного предприятия, а прибыль при этом не получается, маржинальная прибыль становится равной постоянным затратам.
Когда при реализации товара получается выручка, превышающая переменные затраты, стоит сказать о размере маржинальной прибыли. Если у предприятия налажен выпуск широкого ассортимента продукции, то проводя маржинальный анализ всего ассортимента, можно определить наиболее выгодные и прибыльные виды продукции, и, конечно, определить, какую продукцию предприятию выпускать нет смысла из-за его убыточности. И, в связи с тем, что из-за постоянных изменений на рынках, маржинальная прибыль напрямую зависит от цены товара и тех затрат, которые нужны на его изготовление. И для того, чтобы увеличить маржинальную прибыль, необходимо либо поднять цену на товар, либо продать его больше, а, возможно, нужно сделать и то, и другое.















