Методика вписывания (1231700), страница 3
Текст из файла (страница 3)
> Jt:=48:
п: Половина базы тележки, м (задание)
> at:=3/2:
п: Нагрузка от одного колеса на рельс, кН (задание)
> P:=114:
п: Конусность поверхности катания колеса (задание)
> i:=0.05:
п: Радиус окружности катания колеса, м (задание)
> r:=0.625:
п: Скорость движения, м/с
> V:=10:
п: Половина зазора в рельсовой колее, м (расчет, формула 2)
> d:=0.017:
п: Половина расстояния между контактными точками колес, м (фиксированное значение, 0,8 м)
> S:=0.8:
п: Динамический коэффициент упругого проскальзывания, с/м (фиксированное значение, 2,1)
> a:=2.1:
п: Определение постоянных коэффициентов (см. выражение 11)
> k1:= ;
> k2:= ;
> k3:= ;
> k4:= ;
п: Запись дифференциального уравнения (11)
> du:=k1*diff(x(t),t$2)+k2*diff(x(t),t)+k3*x(t)=k4;
п: Расчет дифференциального уравнения (11) при нулевых начальных условиях
> dsolve({du,x(0)=0,D(x)(0)=0},{x(t)},method=laplace);
п: Упростить расчет
> res:=simplify(%):
п: Назначить результат
> assign(res);
> lamda:=x(t):
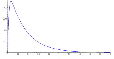
п: Построение закона изменения угла перекоса тележки
> plot([lamda],t=0..2,color=[red]);
п: Построение закона изменения скорости угла перекоса тележки
> plot([diff(lamda,t)],t=0..2,color=[blue]);
п: Расчет главного вектора (схема, рис.7)
> R3:=4*a*P*diff(lamda,t)*at:
п: Расчет главного вектора (схема, рис.8)
> R4:=4*a*P*V*lamda:
п: Расчет силы давления рельса на гребень набегающего колеса (формула 10)
> N:=R3+R4+mt*at*diff(lamda,t$2):
п: Построение закона изменения силы давления рельса на гребень набегающего колеса
> plot([N],t=0..2,color=[green]);
Если принять нулевые начальные условия, то на тележку вначале будет действовать только моменты
и
. Их разность вызывает появление углового ускорения
. Возникающие при этом силы инерции определят согласно формуле (10) силу давления на рельс гребня набегающего колеса в момент начала перекашивания тележки. В дальнейшем с увеличением
и
на тележку будут действовать все силы и моменты, показанные на рисунке 9. На первом этапе перекашивания угловая скорость будет увеличиваться. Второй этап перекашивания – угловая скорость после достижения максимального значения быстро будет убывать до нуля, а угол
будет стремиться к своему максимальному значению. В максимально перекошенном положении тележки моменты сил, влияющие на ее разворот в рельсовой колее, взаимно уравновешиваются. В последующем установившемся движении вращение тележки вокруг центра С будет происходить с постоянной угловой скоростью
.
Давление на рельс гребня набегающего колеса на первом этапе перекашивания тележки уменьшается из-за быстрого убывания
и недостаточно быстрого возрастания сил
и
. На втором этапе давление гребня на рельс увеличивается за счет сил
и
, при этом влияние сил инерции тележки становится несущественным. В максимально перекошенном положении тележки давление гребня на рельс определяется только силой
.
Оформление шага (пункт 2)
1. Установить программу Maple.
2. Составить программу расчета в Maple, как показано в п. 4 опуская строки пояснения. Программу привести в пояснительной записке.
3. Рассчитать в программе и привести в пояснительной записке следующие графики:
-
- закон изменения угла перекоса тележки в рельсовой колее;
-
- закон изменения скорости перекоса тележки в рельсовой колее;
-
- закон изменения силы давления рельса на гребень набегающего колеса;
Расчет произвести для скорости
м/с;
4. На графиках определить:
- максимальное значение угла перекоса тележки и максимальное значение силы давления гребня колеса;
- время разворота тележки до момента достижения углом перекоса максимального значения и соответствующего значения силы давления рельса на гребень набегающего колеса
;
5. По графикам сделать выводы.
5. Анализ влияния на силу давления гребня параметров тележки
Цель раздела состоит в анализе влияния параметров динамической модели на максимальное значение силы давления рельса на гребень набегающего колеса
в кривом участке пути.
А именно, необходимо выполнить анализ влияния на
следующих параметров динамической модели тележки:
1. Радиус кругового участка пути
, м;
4. Нагрузка от колеса на рельс
кН;
5. Конусность поверхности катания колеса
;
6. Радиус окружности катания колеса
, м;
Для расчета используется программа, представленная в п. 4
Необходимо провести серию расчетов и результаты представить в таблицах.
Оформление шага (пункт 3)
1. Используя программу, представленной в п. 4, выполнить серию расчетов и результаты представить в таблицах 5.1 – 5.6.
2. По данным таблиц 5.1 – 5.6 построить графики.
3. По графикам сделать выводы о влиянии различных параметров тележки на силу давления рельса на гребень набегающего колеса.
КОНТРОЛЬНЫЕ ВОПРОСЫ
-
Какова цель выполнения РГР?
-
Какие особенности имеет кривой участок пути?
-
Назначение переходных кривых?
-
Назначение возвышение наружного рельса в кривой. Каково его максимальное значение на железных дорогах РФ?
-
Назначение уширения колеи в кривых участках пути?
-
Какова ширина колеи в кривых радиусом менее 300 м?
-
Какова ширина колеи в кривых радиусом более 350 м?
-
Какие положение может занимать тележка в круговой кривой?
-
Чем характеризуется положение наибольшего перекоса тележки в рельсовой колее?
-
Что такое угол перекоса тележки? На что он влияет?
-
Какие допущения приняты в модели при вписывании в кривую?
-
Что такое касательные силы?
-
Сколько причин появления дополнительных упругих скоростей контактных точек?
-
От чего зависит зазор в рельсовой колее?
-
В чем заключается третья причина появления дополнительных скоростей упругого проскальзывания контактных точек колес?
-
В чем заключается четвертая причина появления дополнительных скоростей упругого проскальзывания контактных точек колес?
-
Что происходит на первом этапе перекашивания тележки?
-
Что происходит на втором этапе перекашивания тележки?
-
Каким силовым фактором определяется сила давления гребня в максимально перекошенном положении тележки?
-
Как влияет величина радиуса круговой кривой на максимальную силу давления гребня на рельс?
-
Как влияет скорость движения на максимальную силу давления гребня на рельс?
-
Как влияет база тележки на максимальную силу давления гребня на рельс?
-
Как влияет нагрузка от колеса на максимальную силу давления гребня на рельс?
-
Как влияет конусность поверхности катания колеса на максимальную силу давления гребня на рельс?
БИБЛИОГРАФИЧЕСКИЙ СПИСОК
-
Бирюков И.В. и др. Механическая часть тягового подвижного состава. М. Транспорт".1992.
-
Трофимович В.В. Определение сил взаимодействия колес электровозов ЭП1 с рельсами при движении в переходных и круговых кривых малого радиуса: Учебное пособие с грифом ДВРУМЦ. - Хабаровск: Изд-во ДВГУПС, 2004. – 90 с.
-
Дробот Ю.Б. Введение в пакет Maple V: Монография. – Хабаровск: Изд –во ДВГУПС, 1999. – 244 с. – ил.
ОГЛАВЛЕНИЕ
ВВЕДЕНИЕ………………………………………………………………….….. | 2 |
ЗАДАЧИ И СОДЕРЖАНИЕ РГР ………...…..……………………………… | 3 |
1. Особенности рельсовой колеи в кривых участках пути ………. | 3 |
2. Положения тележки в круговой кривой …………………………….. | 5 |
3. Модель вписывания тележки в круговую кривую........................ | 6 |
4. Расчет дифференциального уравнения относительного движения тележки ……………......................................................................... | 14 |
5. Анализ влияния на силу давления гребня параметров тележки… | 17 |
КОНТРОЛЬНЫЕ ВОПРОСЫ……………………………………………..…. | 19 |
БИБЛИОГРАФИЧЕСКИЙ СПИСОК…………………………………….….. | 20 |
22















