Диплом снаровкин (1231063), страница 7
Текст из файла (страница 7)
Керамические связующие, используемые для монтажа тензодатчиков, обычно состоят из смеси фосфата алюминия и кремния. Применение связующего, как правило, осуществляется в два этапа. На первом этапе наносится на деталь и высушивается тонкая пленка, являющаяся изолятором. На датчик со съемной несущей подложкой затем наносится второе покрытие. Керамика отверждается без повышения давления при температуре около 315°С. Рабочий диапазон температур керамических связующих простирается от –269 до +650 °С.
2.2.5.4 Герметики
Если испытания объектов проводятся при повышенной влажности и в течение длительного времени, то тензорезисторы, как правило, следует защищать от воздействия влаги. Влага проникает в материалы подложки и клея и они набухают. Ухудшаются их механические характеристики: снижается прочность, уменьшается модуль упругости, из-за размягчения связующих увеличивается ползучесть датчиков. Кроме того, изменяются параметры электрической изоляции тензорезисторов от объекта испытаний. В
зависимости от температуры и времени действия влажной среды для герметизации тензорезисторов используют различные влагозащитные покрытия. В условиях повышенной влажности при нормальной температуре защиту тензорезисторов можно обеспечить нанесением нескольких слоев (от 2 до 15) влагостойких клеев БФ-2, БФ-4, №88, ВК-32 и др. [6]
При очень высокой влажности применяют покрытия на основе битума, канифоли, воска, эпоксидных смол. Покрытие не должно вызывать коррозию объекта. Хорошую изоляцию от влаги обеспечивает выпускаемый промышленностью кремнийорганический компаунд Виксинт К-68.
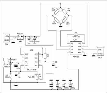
2.3 Усилитель сигнала тензодатчиков
Для снятия и усиления сигнала, получаемого с тензодатчика, была разработана схема, основными компонентами которой являются, параметрический стабилизатор напряжения типа 7805, инвертор типа МС34063, инструментальный усилитель типа AD623. Внешний вид данной схемы представлен на рисунке 2.21, а электрическая схема на рисунке 2.22.
Рисунок 2.21 – Внешний вид схемы усилителя сигналов тензодатчика
Рисунок 2.22 – Электрическая схема усилителя сигналов тензодатчика
3 ИЗМЕРЕНИЕ ДЕФОРМАЦИЙ
Под такими деформациями будем подразумевать деформации, возникающие при растяжении-сжатии и изгибе металлической пластины. Такого вида деформации создаются в упругих телах тензометрических датчиков силы, перемещения, моментов, ускорения, давления и др.
3.1 Основные характеристики тензорезисторов
База «l» – длина чувствительного элемента решетки тензорезистора в мм. Выпускаются датчики с базой от 0,2 до 150 мм.
Номинальное сопротивление «R» – значение активного сопротивления чувствительного элемента (решетки) тензорезистора в Ом. Сопротивление тензорезисторов промышленного производства составляет 10...1000 Ом.
Рабочий ток питания «Ip» – допустимый ток в мА, при котором не происходит заметного нагрева тензорезистора, могущего повлиять на свойства тензочувствительного элемента (решетки), основы и клеевого соединения. Чем больше ток, проходящий через решетку тензорезистора, тем выше уровень электрических сигналов, в которые преобразуется измеряемая деформация. Поэтому с точки зрения увеличения чувствительности измерительной схемы желательно пропускать через тензорезистор как можно больший ток.
Предел измеряемой деформации «
» – наибольшее значение относительной деформации в мкм/м (или в процентах), в отношении которой завод-изготовитель гарантирует надежную работу тензорезисторов и строгую линейность их характеристики преобразования. Правильно наклеенный тензорезистор обладает практически линейной характеристикой и обеспечивает достаточно высокую точность измерений, если деформация не превышает уровня ± 0,3%.
Рисунок 3.1 – Характеристика циклического деформирования тензорезистора (масштаб условный)
Тем не менее имеют место небольшие отклонения от линейности при циклическом деформировании, причем кривая разгрузки располагается ниже кривой нагружения, образуя петлю гистерезиса (рисунок 3.1). [5]
Коэффициент тензочувствительности, или чувствительность тензорезистора, определяется как отношение относительного приращения сопротивления наклеенного тензорезистора к относительной деформации образца, измеренной в направлении оси тензорезистора:
Этот важнейший параметр датчика отражает поведение системы «решетка – основа – клей» и несколько отличается от аналогичного параметра для материала решетки, который был введен ранее и обозначался буквой S.
Нелинейность – под нелинейностью понимается максимальное отклонение реальной передаточной функции от аппроксимирующей прямой линии (рисунок 3.1).
Смещение нуля – отрицательный выходной сигнал датчика после снятия нагрузки.
Гистерезис представляет собой разность значений выходного сигнала тензорезистора при одних и тех же уровнях входного сигнала, полученных при нагружении и разгрузке объекта.
Наибольший гистерезис наблюдается в первом цикле нагружения. В последующих циклах петля гистерезиса сужается, стабилизируется. Если позволяет ситуация, то на практике производят предварительную «тренировку» датчика, нагружая его четырьмя-пятью циклами деформации уровнем 125% от максимально допустимой. Таким образом, удается снизить нелинейность датчика в несколько раз.
Рабочий диапазон температур – диапазон температур, при котором гарантируется работоспособность датчика.
Температурная характеристика теплового расширения «α», или термочувствительность наклеенного тензорезистора – коэффициент, равный относительному изменению сопротивления наклеенного тензорезистора при изменении температуры на 1 °С.
Наработка до усталостного разрушения – число циклов нагружения наклеенного тензорезистора знакопеременной деформацией определенного уровня, при котором наблюдается развитие усталостных разрушений датчик.
3.2 Измерение деформаций растяжения-сжатия
Рассмотрим несколько вариантов измерения деформации растяжения сжатия. В дальнейшем на схемах и в тексте для краткости будем показывать только растяжение. [6]
Рисунок 3.2 – Растяжение образца. Схема «четверть моста». Датчик ориентирован вдоль оси образца
Вариант 1. Используется один тензорезистор R1, наклеенный в продольном направлении растягиваемого образца (рисунок 3.2).
Схема экономичная. Требует одного датчика и минимального количества соединительных проводов.
Недостатки. Тензомост чувствителен к нагреву конструкции и соединительных проводов. В процессе измерений колебания температуры недопустимы.
Вариант 2. «Полумост». Один тензорезистор R1 установлен в продольном направлении образца, другой R4 – в поперечном. Датчики включены в смежные плечи моста (рисунок 3.3).
Анализ таблицы позволяет сделать вывод: измерительная схема нечувствительна к нагреву конструкции и соединительных проводов. Чувствительность моста к механической деформации
выше в (
) раз по сравнению с предыдущим случаем. Здесь
= 0,3 – коэффициент Пуассона.
Рисунок 3.3 – Растяжение образца. Вариант 2. «Полумост». Один датчик наклеен вдоль оси, а другой – поперек образца.
Вариант 3. «Полный мост» (рисунок 3.4). Два датчика наклеены на противоположные поверхности образца в продольном направлении. Соблюдается симметрия расположения датчиков относительно оси поперечного сечения образца.
Рисунок 3.4 – Растяжение образца. Вариант 3. «Полный мост». Два датчика включены в противоположные схемы моста
Схема находит применение, когда в эксперименте трудно обеспечить соосность внешних нагрузок Р, особенно при сжатии. В этом случае деформации растяжения-сжатия сопровождаются нежелательными деформациями изгиба. По сравнению с первым вариантом рассматриваемая схема обладает двумя преимуществами:
- в два раза более высокой чувствительностью к продольным деформациям; [6]
- схема нечувствительна к изгибным деформациям образца.
К таким выводам можно прийти, если учесть, что деформации растяжения-сжатия под тензорезисторами равны по величине и знаку, а деформации изгиба – равны по величине, но по знаку – противоположны. Столбец деформаций Д в таблице анализа заменяем двумя столбцами Др и Ди, отражающими соответственно относительный уровень и знак деформаций растяжения и изгиба под тензорезисторами. Перемножая компоненты столбцов М и Др с подсуммированием произведений получаем 2, что свидетельствует об удвоенной чувствительности тензометрической схемы к деформациям растяжения. Аналогичная процедура со столбцами М и Ди дает ноль. Схема нечувствительна к деформациям изгиба.
Вариант 4. «Полный мост» (рисунок 3.5). Используются четыре датчика. Два из них измеряют продольную деформацию образца, а два других – поперечную. Это наилучший вариант измерения деформаций растяжения-сжатия. Как видно из таблицы, чувствительность схемы достигает величины 2,6 при отсутствии чувствительности к температурным изменениям в конструкции и соединительных проводах.
Рисунок 3.5 – Растяжение образца. Вариант 4. «Полный мост». Вдоль оси образца наклеено по два датчика.
В разработанном стенде применился вариант 3 «Полный мост» из двух датчиков.
3.2.1 Измерение деформаций изгиба
Вариант 1. Схема «Четверть моста» (рисунок 3.6).















