Текст ВКР (1216218), страница 4
Текст из файла (страница 4)
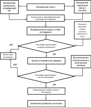
Рисунок 2 – Алгоритм выбора поставщика
Выбор поставщика определяется системой критериев, но как для промышленной, так и для торговой фирмы. Обычно основными критериями выбора является цена, качество товара и надежность поставки. Установление системы критериев для первоначального отбора поставщиков зависит от маркетинговой и логистической стратегий конкретной фирмы. В ряде случаев на первое место могут выходить такие, параметры, как время доставки, надежность поставщика, предоставление поставщиком кредита, поставка товаров на основании взаимозачета, и другие.
Как показано на рисунке 2, системе установленных критериев может отвечать несколько поставщиков. В этом случае необходимо их ранжировать, опираясь на влияние непосредственных контактов с представителями поставщиков. Окончательный выбор поставщика производится лицом, принимающим решение в отделе закупок, и, как правило, не может быть полностью формализован.
Таким образом, выбор поставщика является очень важной составляющей процесса закупок, поскольку именно от грамотного сотрудничества с поставщиками зависит конкурентоспособность компании на рынке. Для того чтобы выбрать поставщика, необходимо грамотно провести мониторинг рынка, собрать как можно больше информации, а далее при помощи определенного методы провести выбор. К основным методам выбора поставщиков относят метод доминирующих характеристик, метод рейтинговых оценок, метод динамических оценок, метод оценки общих затрат, метод категорий предпочтения и метод бухгалтерской оценки. Кроме этого компании необходимо принять решение по поводу того, будет ли она сотрудничать с одним единственным поставщиком или с несколькими.
2. АНАЛИЗ ПРАКТИКИ УПРАВЛЕНИЯ ЗАКУПКАМИ ИНДИВИДУАЛЬНОГО ПРЕДПРИНИМАТЕЛЯ КУБКО АЛЕКСЕЯ ЭРНСТОВИЧА
2.1. Организационно-экономическая характеристика предприятия
Индивидуальный предприниматель Кубко Алексей Эрнстович основал компанию, основным видом деятельности которой является оптовая торговля бытовой химией, косметическими средствами, краской для волос, элитной парфюмерией, предметами личной гигиены, средствами по уходу за домом.
Компания является одной из крупнейшей оптовых фирм на Дальнем Востоке. География сотрудничества охватывает территорию Хабаровского края, Амурской области, Сахалинской области, ЕАО, Приморского края. Компания осуществляет около одной трети всех поставок косметики и бытовой химии на рынок Хабаровского края.
Торговая компания Кубко Алексея Эрнстовича является официальным дистрибьютором большинства основных российских производителей. Ассортимент представленного товара насчитывает более 10 000 позиций. Его компания стремится быть лучшей дистрибьюторской компанией Дальнего Востока, ориентироваться на потребности клиентов, строя с ними взаимовыгодные партнерские отношения и реализуя высокие стандарты сервиса [11].
Компания Кубко Алексея Эрнстовича давно перешагнула понятие «ИП». У организации многомиллионные обороты, около сотни сотрудников, она платит налог на добавленную стоимость. Кроме того фамилия директора со временем превратилась в некое фирменное наименование. «Кубко» - это бренд, который широко узнаваем оптовыми и розничными компаниями на Дальнем Востоке.
Сотрудничество с надежными и проверенными поставщиками, собственная оптовая база и высококвалифицированный персонал позволяют ИП «Кубко» наладить бесперебойный процесс доставки товаров бытовой химии,
профессиональных моющих средств и косметики, а также предложить потребителю оптимальный уровень цен.
Компания стремится, развивая свой бизнес, внести свой ощутимый вклад в развитие экономики Хабаровского края.
Миссия компании - предоставление полного перечня высококачественных и доступных по цене товаров бытовой химии, парфюмерии и косметики, улучшающих жизнь потребителя и удовлетворяющих их спрос.
Цель компании – сделать всё возможное, чтобы каждый покупатель считал единственным верным решением совершать покупки только в данной организации.
С каждым годом «Кубко» растет и динамично развивается, занимая лидирующую позицию по региону в продаже бытовой химии, косметики и средств гигиены. Все это возможно благодаря стабильному достижению поставленных задач:
- увеличивать доходность и прибыльность компании ежегодно;
- заключать новые договора поставки;
- активно разрабатывать стратегии развития с ориентацией на потребности клиента, постоянно пополняя запасы;
- предлагать широкий ассортимент качественного товара от «масс-маркета» (более 10 000 наименований);
- гарантировать качество и безопасность своей продукции;
- расширять свою географию;
- идти в ногу с развивающимися технологиями;
- улучшать и развивать ассортимент и подход к удовлетворению нужд покупателя;
- участвовать в развитии Хабаровского края;
- предоставлять только достоверную бухгалтерскую отчетность, исправно платить налоги;
- помогать партнерам в развитии их бизнеса;
- активно участвовать в социальной жизни города, заниматься благотворительности, не отказывать никому, кто просит о помощи;
- создавать основу для сотрудничества с покупателями;
- расширять автопарк;
- модернизировать бизнес для повышения эффективности;
- развивать навыки сотрудников;
- создавать условия работы, основанные на слаженной, командной работе, профессиональном развитии сотрудников;
- разделять видения, миссии и цели партнеров;
- создавать новые рабочие места;
- воспитывать в каждом сотруднике профессионала своего дела.
Потребителями компании являются индивидуальные предприниматели (ИП), общества с ограниченной ответственностью (ООО), крупные гипермаркеты типа Самбери (Невада Восток), Амбар, Super Good (ОАО «Димарт»), НК Сити. Раньше у компании была своя розница, но впоследствии она отказалась от этой идеи. Сейчас в основном происходит оптовая торговля. Розничная торговля предоставляется физическим лицам, но предприятие ввело такое правило, что минимальная покупка должна быть не менее двух тысяч рублей. Это делается для того, чтобы склад «не отвлекался» на мелкие закупки. У компании большие обороты, и розница частным лицам не является ее приоритетным видом деятельности.
Конкурентами компании являются в основном две фирмы: ООО «Компания АЮСС» и Санвей.
ООО «Компания АЮСС» – крупнейшая оптовая компания косметики, парфюмерии и бытовой химии Дальнего Востока, присутствующая на рынке более 25 лет. «Компания АЮСС» основана в 1991 году. Благодаря труду квалифицированного персонала и непрерывному совершенствованию сервиса, сегодня организация занимает лидирующее положение на рынке бытовой химии и косметики Дальнего Востока [13].
Что касается компании «Санвэй», то она успешно работает на рынке Дальнего Востока с 1995 года и является лидером в секторе оптово-розничных продаж парфюмерии, косметики и бытовой химии. «Санвэй» активно развивает собственную розничную сеть, благодаря чему сегодня работают супермаркеты, предлагающие все многообразие продукции – от порошков, зубных паст и детской косметики до средств ухода за лицом элитного уровня, уникальной косметики и парфюмерии [14].
Проанализируем основные экономические показатели деятельности индивидуального предпринимателя Кубко в динамике за период трех лет в таблице 1.
Таблица 1 – Основные экономические показатели компании
| Статья движения денежных средств | Год | Абсолютное отклонение, руб. | Относительное отклонение, % | ||||||
| 2013 | 2014 | 2015 | 14/13 | 15/14 | 14/13 | 15/14 | |||
| Выручка, тыс. руб. | 124 268 | 127 171 | 128 597 | 2 902 | 1 425 | 102,34 | 101,12 | ||
| Прибыль от продаж, тыс. руб. | 20 263 | 11 560 | 12 718 | -8 703 | 1 158 | 57,05 | 110,02 | ||
| Чистая прибыль, тыс. руб. | 15 889 | 9 619 | 10 764 | -6 270 | 1 145 | 60,54 | 111,91 | ||
| Коэффициент рентабельности продаж, % | 16,3 | 9,1 | 9,89 | ||||||
Таблица 1 показывает, что общая выручка компании претерпевала небольшие изменения, а именно увеличивалась с 124 млн. рублей в 2013 году до 128 млн. рублей в 2015 году. Рост составил более 4 миллионов рублей. Это произошло главным образом, за счет увеличения объема продаж. Однако чистая прибыль уменьшалась на протяжении рассматриваемого периода, поскольку увеличивались расходные составляющие, к тому же повлияла экономико-политическая ситуация в стране и в мире. Много товара везлось через Украину, его задерживали, некоторые поставки (например, из Польши, Белоруссии) не доходили до своего конечного потребителя. В 2014 году чистая прибыль уменьшилась на 6,2 миллиона. Однако в 2015 ее удалось увеличить до 10,7 млн. рублей, относительный прирост составил 11,9%. Кроме того рассчитан коэффициент рентабельности продаж, который позволяет определить, сколько прибыли компания имеет с каждого рубля выручки от реализации товаров, работ или услуг. Так доля прибыли от продаж в выручке предприятия составила 16,3 % (то есть 16 копеек прибыли содержится в 1 рубле выручки) в 2013 году, 9,1% в 2014 году и 9,89% в 2015 году. В общем экономическая ситуация на предприятии стабильная, ему удалось сохранить свои обороты, и не потерять их в условиях кризиса.
Отдельно проанализируем затраты компании в таблице 2.
Таблица 2 – Анализ затрат ИП «Кубко» в тыс. руб.
| Статьи затрат, тыс. руб. | Год | Абсолютное отклонение, тыс. руб. | Относительное отклонение, % | ||||||
| 2013 | 2014 | 2015 | 14/13 | 15/14 | 14/13 | 15/14 | |||
| Закупка товаров | 54 501 | 60 980 | 58 334 | 6 479 | -2 646 | 111,89 | 95,66 | ||
| Заработная плата | 30 816 | 33 120 | 36 720 | 2 304 | 3 600 | 107,48 | 110,87 | ||
| ГСМ | 576 | 672 | 816 | 96 | 144 | 116,67 | 121,43 | ||
| Коммунальные платежи | 279 | 392 | 406 | 113 | 14 | 140,50 | 103,57 | ||
| Канцтовары | 655 | 674 | 698 | 19 | 24 | 102,90 | 103,56 | ||
| Затраты на рекламу | 300 | 350 | 400 | 50 | 50 | 116,67 | 114,29 | ||
| ЖД доставка | 1 386 | 1 758 | 2 400 | 372 | 642 | 126,84 | 136,52 | ||
| Налоги и соц. отчисления | 6 006 | 6 805 | 7 273 | 799 | 468 | 113,30 | 106,88 | ||
| Всего | 94 519 | 104 751 | 107 047 | 10 232 | 2 296 | 110,83 | 102,19 | ||
Таблица 2 говорит о том, что затраты на протяжении всего периода увеличивались с 94 млн. рублей до 107 млн. рублей. Рост составил 13 млн. рублей. Прежде всего увеличение произошло за счет роста заработной платы персонала (с 30 миллионов рублей до 36) и соответственно увеличились налоги с 6 до 7 миллионов за два года. Также увеличение произошло за счет расходов на электроэнергию, топливо для автомобилей, доставки железнодорожным транспортом (в 2013 году контейнер стоило привезти из Москвы в Хабаровск 80000 рублей, в 2015 – 120000 рублей). Изменения в затратах на закупку носят нестабильных характер. В 2014 году они увеличились на 11,89%, а в 2015 году снизились на 4,34 %. Это связанно с отказом компании от закупа неликвидных и не пользующихся спросом товаров: была пересмотрена номенклатурная позиция, проведен ABC-анализ, и менеджерами по закупкам совместно с директором компании было принято решение сократить бюджет, и отказаться от некоторых поставок.















