Пояснительная записка (1208466), страница 2
Текст из файла (страница 2)
Для проектирования схем электропитания на сегодняшний день используется ряд программ:
-
КОМПАС-Электрик;
-
sPlan;
-
AutoCAD Electrical.
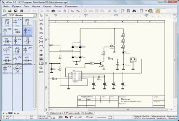
Программа КОМПАС-Электрик является разработкой компанией АСКОН. Данная программа предназначена для проектировки оборудования и дальнейшей разработки документации в электротехнической промышленности. Данная программа значительно упрощает процесс создания документации при проектировке различного оборудования, так как большинство элементов формируется автоматически.
Программа состоит из двух модулей: редактора схем и базы данных. Редактор схем позволяет создать несколько видов схем, начиная от принципиальной электрической схемы и заканчивая схемой расположения элементов. В данном модуле есть также возможность создания спецификаций, различных таблиц для наглядного изображения способов подключения тех или иных элементов схем, перечней используемых в схемах элементов.
В базе данных расположены все комплектующие изделия, которые используются в проекте. По умолчанию в данном модуле программы содержится до 6000 различных типов изделий и несколько сотен графических условных обозначений, которые используются при проектировании различного оборудования (низковольтных установок, автоматизированных систем диспетчерского управления, различных устройств автоматики и релейной защиты). Кроме того, у пользователя есть возможность импортировать свою базу данных условных обозначений, готовых изделий, их характеристик и много другое [9]. Интерфейс программы КОМПАС-Электрик приведен на рисунке 2.
Рисунок 2 – Интерфейс программы КОМПАС-Электрик
Программа sPlan является разработкой компанией ABACOM. Данная программа предназначена для создания электрических чертежей, создания схем, хорошо работает с векторной графикой своего формата, а также имеет все необходимые функции, что нужны инженеру для построения электрической схемы.
Главной функцией программы sPlan, является проектирование и разработка электронных принципиальных схем. Специально для этого, разработчиками сделана весьма большая база различных обозначения электронных элементов. Также имеются все элементы, что могут, пригодится в создании принципиальной электрической и электронной схемы. Если, вдруг необходимого элемента нет, то можно его сделать из простых фигур, а после сохранить в основной библиотеке[10].
Вся графика в программе sPlan опирается на сетку, что в непосредственно привязана к горизонтальной и вертикальной линейке. Это позволяет, перемещать объекты только на определённые расстояния, по умолчанию это 1мм. При необходимости переместить элемент на свободное расстояние, нужно делать это, нажав соответственно клавишу Shift на клавиатуре. Как и большинство нынешних редакторов, программа sPlan имеет хорошую возможность отмены произведённых действий сочетанием клавиш «Ctrl + Z», а также, при необходимости, их повторения клавишами «Ctrl + Y». Плюс ко всему этому, каждому компоненту чертежа, возможно, присвоить своё имя, личный номинал и желаемое описание. Замечательной особенностью данного графического редактора также является, то что один чертёж может содержать в себе несколько различных листов [11]. Интерфейс программы sPlan приведен на рисунке 3.
Рисунок 3 – Интерфейс программы sPlan
Программа AutoCAD Electrical является разработкой компанией Autodesk. Данная программа предназначена для создания проектов в области электротехники. Программа содержит полный набор функций AutoCAD, к которым добавлены специализированные инструменты, автоматизирующие процессы создания схем, чертежей компоновок, генерации отчетов. Проектирование в AutoCAD Electrical позволяет повысить производительность и уменьшить количество ошибок [12].
Если AutoCAD работает с отдельными чертежами, геометрическими объектами и блоками, то AutoCAD Electrical работает:
-
с целым проектом, в том числе проект можно создавать из типовых чертежей и типовых фрагментов схем;
-
с компонентами, например, двигателями, реле, клеммами, соединителями;
-
проводами, кабелями и жгутами.
При работе над проектом используются графические и текстовые базы данных. В поставку AutoCAD Electrical включены более 2000 условных графических обозначений компонентов электрических схем по стандартам ГОСТ, JIC, IEC, GB, JIS, AUS. Имеется возможность создания пользовательских графических образов и включение их в графическую базу данных [13]. Интерфейс программы AutoCAD Electrical приведен на рисунке 4.
Рисунок 4 – Интерфейс программы AutoCAD Electrical
Для проектирования схемы электропитания была выбрана программа AutoCAD Electrical так как она используется в учебном процессе дополнительных факультативов, проводимых математическим лицеем.
2.2 Проектирование схемы электропитания в программе AutoCAD Electrical
Электрическая схема – это текст, описывающий определенными символами содержание и работу электротехнического устройства или комплекса устройств, что позволяет в краткой форме выразить этот текст.
Как для того чтобы прочесть любой текст, необходимо знать алфавит и правила чтения так и для чтения схем следует знать символы – условные обозначения и правила расшифровки их сочетаний. Условные графические обозначения электрических схем образуются из простых геометрических фигур: квадратов, прямоугольников, окружностей, а также из сплошных и штриховых линий и точек [16]. Пример условных графических обозначений электрических схем представлен на рисунке 5.
Рисунок 5 – Условных графические обозначения
Спроектируем электрическую схему подсветки макета здания в программе AutoCAD Electrical.
Первый шаг с помощью элементов рисования отрезок и окружность программы AutoCAD Electrical проектируем схему подключения электроники. На рисунке 6 изображена разработанная схема.
Рисунок 6 – Спроектированная схема электропитания
Второй шаг с помощью инструмента «Текст» добавляем подписи к элементам схемы электропитания. На рисунке 7 изображена разработанная схема электропитания подсветки макета со всеми обозначениями.
Рисунок 7 – Схема электропитания со всеми обозначениями
Далее рассмотрим технические средства для реализации спроектированной схемы электропитания.
2.3 Технические средства для реализации спроектированной схемы электропитания подсветки макета
При сборке, спроектированной схемы электропитания были использованы следующие основные компоненты.
Arduino Uno – это устройство на основе микроконтроллера ATmega328. В его состав входит все необходимое для удобной работы с микроконтроллером: 14 цифровых входов / выходов, 6 аналоговых входов, кварцевый резонатор на 16 МГц, разъем USB, разъем питания, разъем для внутрисхемного программирования и кнопка сброса. Для начала работы с устройством достаточно просто подать питание от AC / DC – адаптера или батарейки, или подключить его к компьютеру с помощью USB – кабеля [17]. Фото платы Arduino Uno приведено на рисунке 8.
Рисунок 8 – Плата Arduino Uno
Светодиодная лента (LED лент) – это источник света, собранный на основе светодиодов. Представляет собой гибкую печатную (монтажную) плату, на которой равноудалённо друг от друга расположены светодиоды. Обычно ширина ленты составляет 2-20 мм, толщина (со светодиодами) 2-3 мм. При изготовлении лента наматывается в рулоны отрезками по 5 метров. Для ограничения тока через светодиоды, в электрическую схему ленты вводятся ограничительные сопротивления (резисторы), которые также монтируются на ленте [18]. Фото светодиодной ленты приведено на рисунке 9.
Рисунок 9 – Светодиодная лента
Блок питания 12V 40W для светодиодных лент. Блок питания преобразовывает входное напряжение сети 220V в необходимое для светодиодных устройств напряжение 12V. Данный источник питания имеет защитный металлический перфорированный корпус, который не имеет влагозащитность и устанавливается только в помещениях с нормальной влажностью. Источник питания обладает высокой стабильностью выходного напряжения, имеет защиту от короткого замыкания, защиту от перегрева и защиту от перегрузки [19]. Блок питания изображен на рисунке 10.
Рисунок 10 – Блок питания
Фото сборки все элементов электроники приведено на рисунке 11.
Рисунок 11 – Сборка всех элементов электроники
Далее рассмотрим интерфейс среды разработки программ Arduino IDE.
2.4 Среда разработки программ Arduino IDE
Среда разработки Arduino состоит из встроенного текстового редактора кода, области уведомлений окна вывода текста, панели инструментов с кнопками часто используемых команд и нескольких меню. Для загрузки программ и связи среда разработки подключается к аппаратной части Arduino [20].
Для того чтобы среда разработки Arduino имела возможность выгрузить программу к плате необходимо выбрать тип платы, который будет использоваться как носитель программы. На рисунке 12 показано главное окно среды разработки Arduino.
Рисунок 12 – Главное окно среды разработки Arduino
Первым шагом работы программы является выбор программной платы, в нашем случае Arduino Uno, как показано на рисунке 13.
Рисунок 13 – Выбор типа платы
После выбора типа платы для выполнения программы необходимо выбрать СОМ порт, через который плата будет прослушивать информацию, которая поступает на нее. Выбор СОМ порта показан на рисунке 14.
Рисунок 14 – Выбор СОМ порта
После выбора типа СОМ порта через который плата будет прослушивать информацию, которая поступает на нее необходимо разработать код программы. После разработки кода необходимо его скомпилировать. Компиляция программы осуществляется с помощью комбинации клавиш «Ctrl + R» или через выпадающее меню как показано на рисунке 15.
Рисунок 15 – Пункт меню компиляции кода
После проверки и компиляции кода необходимо загрузить его к плате. Загрузка программы осуществляется с помощью комбинации клавиш «Ctrl + U» или через выпадающее меню как показано на рисунке 16.
Рисунок 16 – Пункт меню загрузки программы
После загрузки кода к плате она начинает работать и выполнять функции которые требует программа. Далее рассмотрим процесс создания программы для плавного включение/выключения подсветки макета в среде программирования Arduino IDE.
2.5 Разработка программы в среде программирования Arduino IDE
Язык программирования Arduino является стандартным C++ с некоторыми особенностями, которые облегчают новичкам написания первой работающей программы:
-
программы, написанные программистом Arduino называются наброски (или иногда скетчи – вариант от англ. Sketch) и хранятся в файлах с расширением ino. Эти файлы перед компиляцией обрабатываются препроцессором Arduino. Также существует возможность создавать и подключать к проекту стандартные файлы C ++;
-
обязательную в C ++ функцию main () препроцессор Arduino создает сам;
-
программист должен написать два обязательных для Arduino функции setup () и ioop (). Первая вызывается однократно при старте, вторая выполняется в бесконечном цикле;
-
в текст своей программы (скетча) программист не обязан вставлять заголовки используемых стандартных библиотек. Эти заголовки предаст препроцессор Arduino в соответствии с конфигурацией проекта. Однако пользовательские библиотеки нужно указывать;
-
менеджер проекта Arduino IDE имеет нестандартный механизм добавления библиотек. Библиотеки в виде исходных текстов на стандартном C ++ добавляются в специальную папку в рабочем каталоге IDE. При этом название библиотеки будет добавлен в список библиотек в меню IDE. Программист отмечает нужны библиотеки, и они передаются компиляции [21].
Разработаем программу с возможностью программирования плавного включения/выключения подсветки здания в программе Arduino IDE.
В программе использованы следующие переменные, они определяются в функции setup и loop и являются глобальными переменными программы, фрагмент которой представлен ниже.















