ПояснительнаяЗаписка 2 (1206728), страница 5
Текст из файла (страница 5)
Таблица 2.2 Угрозы безопасности информации
| Имя столбца | Тип данных | Описание |
| IdThreat | Int | Идентификатор угрозы безопасности информации |
| Symbol | Char | Номер угрозы безопасности информации |
| NameThreat | Char | Название угроз безопасности информации |
| IdMeasure | Char | Список идентификаторов мер защиты информации, с помощью которых можно нейтрализовать угрозу безопасности |
В таблице 2.3 можно наглядно увидеть, как считывается и хранится информация об информационной системе. Данная таблица заполняется при исследовании новой информационной системы, а именно после считывания данных о ней. Главными полями в ней являются уровень или класс защищенности информационной системы, список актуальных угроз безопасности информации, список структурнофункциональных характеристик, а также кто обрабатывает информацию в информационной системе. Стоит отметить, что ссылка на документ, формируется автоматически при помощи программных средств из названия информационной системы
Таблица 2.3 Данные об информационной системе
| Имя столбца | Тип данных | Описание |
| IdIS | Int | Идентификатор информационной системы |
| NameIS | Char | Название информационной системы |
| LevelSecruity | Int | Уровень или класс защищенности информационной системы |
| ActualThreate | Char | Список идентификаторов угроз безопасности информации, актуальных для данной информационной системы |
| Technology | Char | Список идентификаторов структурно-функциональных характеристик информационной системы |
| Subject | Int | Кто обрабатывает информацию в информационной системе |
| Prikaz | Int | Обрабатываются ли персональные данные в информационной системе |
| DateToday | Date | Дата исследование информационной системы |
| Doc | Char | Ссылка на документ |
Таблица 2.4 описывает наличие мер защиты информации в зависимости от уровня защищенности информационной системы. С помощью данной таблицы разрабатываемый комплекс определяет базовый набор мер защиты информации. Также в базе данных существует таблица похожая на данную таблицу, только с тем изменением, что там представлены меры защиты информации, которые существуют в государственных информационных системах. И, следовательно, там только три класса защищенности информационной системы.
Таблица 2.4 Меры защиты информации в информационных системах, обрабатывающие персональные данные
| Имя столбца | Тип данных | Описание |
| IdMeasureLevel | Int | Идентификатор меры защиты информации в информационных системах, обрабатывающие персональные данные |
| IdMeasure | Int | Идентификатор меры защиты информации |
| Level4 | Int | Наличие меры защиты информации при уровне защищенности равном четырем |
| Level3 | Int | Наличие меры защиты информации при уровне защищенности равном трем |
| Level2 | Int | Наличие меры защиты информации при уровне защищенности равном двум |
| Level1 | Int | Наличие меры защиты информации при уровне защищенности равном одному |
Также в базе данных существуют несколько таблиц-справочников, так как данные в них будут изменяться достаточно редко. Необходимо отметить, что в некоторых представленных таблицах используется поле, которое содержит целый список идентификаторов. Такой выбор сделан для уменьшения числа записей в таблицах. Ведь данный подход можно реализовать программными методами, что сократит существенное количество записей и время поиска нужных записей в таблицах.
-
Диаграммы деятельности
Часто для облегчения решения какой-либо задачи применяют блок-схемы. Действительно, моделируя поведение информационной системы, часто недостаточно изобразить процесс смены ее состояний, нужно также раскрыть детали алгоритмической реализации операций, выполняемых системой. В UML для этого существуют диаграммы деятельности, являющиеся частным случаем диаграмм состояний (автоматов).
Диаграммы деятельности удобно применять для визуализации алгоритмов, по которым работают операции классов.
Если варианты использования ставят перед разрабатываемой системой цель, то диаграмма деятельности показывает последовательность действий, необходимых для ее достижения.
Графически диаграмма деятельности, как и диаграмма автоматов, представляется в виде ориентированного графа, вершинами которого являются действия или деятельности, а дугами – переходы между ними. В UML действие – это атомарная операция, выполнение которой не может быть прервано, для действия не требуется декомпозиция, а деятельность – составная операция, с возможностью ее прерывания. Переход к следующему действию или деятельности срабатывает сразу по их завершении.
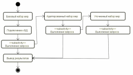
На рисунке 2.18 представлена диаграмма декомпозиции для деятельности «Получение списка мер». Вначале происходит поиск базового набора мер в зависимости от уровня или класса защищенности ИС. Затем, исходя из структурно – функциональных характеристик исключаются меры, и на выходе получаем адаптированный базовый набор мер. Для получения уточненного адаптированного базового набора мер используем актуальные угрозы безопасности информации. И дополняем этот список мерами, которые прописаны в приказах, методических документах и других руководящих документах ФСТЭК России, ФСБ России.
Рисунок 2.18 Диаграмма деятельности «Получение списка мер»
Модель реализации
Модель реализации представляет физическую структуру реализации в терминах подсистем реализации и элементов реализации (каталогов и файлов, включая файлы исходного кода, файлы данных и исполняемые файлы и т.д).
Модель реализации идентифицирует физические компоненты реализации с целью облегчения их восприятия и управления ними. Модель реализации определяет основные блоки интеграции, вокруг которых организованы рабочие группы, а также блоки, которым можно по отдельности присваивать версии, отдельно развертывать и заменять.
При разработке данной модели ставятся следующие цели:
-
определение окончательного состава, структуры и кода классов;
-
распределение классов по компонентам и подсистемам;
-
определение топологии распределенной системы и распределение подсистем по узлам сети;
-
планирование итераций (версий) сборки системы;
-
сборка версий системы.
Модель реализации представляется диаграммами компонентов и развертывания.
-
Диаграмма компонентов
Диаграмма компонентов описывает особенности физического представления системы. Она позволяет определить архитектуру разрабатываемой системы, установив зависимости между программными компонентами, в роли которых может выступать исходный и исполняемый код. Основными графическими элементами диаграммы компонентов являются компоненты, интерфейсы и зависимости между ними.
Диаграмма компонентов разрабатывается для следующих целей:
-
визуализации общей структуры исходного кода программной системы;
-
спецификации исполняемого варианта программной системы;
-
обеспечения многократного использования отдельных фрагментов программного кода;
-
представления концептуальной и физической схем баз данных.
В разработке диаграмм компонентов участвуют как системные аналитики и архитекторы, так и программисты. Диаграмма компонентов обеспечивает согласованный переход от логического представления к конкретной реализации проекта в форме программного кода.
В языке UML выделяют три вида компонентов:
-
развертывания, которые обеспечивают непосредственное выполнение системой своих функций (такими компонентами могут быть динамически подключаемые библиотеки с расширением dll);
-
рабочие продукты - это файлы с исходными текстами программ;
-
исполнения, представляющие собой исполняемые модули (файлы с расширением ехе).
Другим способом спецификации различных видов компонентов является явное указание его стереотипа компонента перед именем. В языке UML для компонентов определены следующие стереотипы:
-
«file» – любой файл, кроме таблицы:
-
«executable» – программа (исполняемый файл);
-
«library» – статическая или динамическая библиотека;
-
«source» – файл с исходным текстом программы;
-
«document» – остальные файлы (например, файл справки);
-
«table» – таблица базы данных.
На рисунках 2.19, 2.20 показана диаграмма компонентов для программного комплекса «Формирования требований к защите информации, содержащейся в информационной системе». Клиентское приложение построено на взаимодействии диалоговых форм, представленных стереотипом «form». Серверная часть представлена в общем виде как взаимодействие СУБД, в качестве которой используется MS SQL Server 2014 (стереотип «SСDB»), и непосредственно БД «MаkeDecision» (стереотип «database»), последняя в свою очередь строится на совокупности связанных таблиц.
Рисунок 2.19 Диаграмма компонентов
Рисунок 2.20 Диаграмма компонентов программного комплекса
-
Диаграмма развертывания
Целью диаграммы развертывания является представление физического расположения системы, взаимодействия физического оборудования, на котором запускается та или иная составляющая программного обеспечения.
Главными элементами диаграммы являются узлы, связанные информационными путями. Узел (node) – это то, что может содержать программное обеспечение. Узлы бывают двух типов:
-
устройство – это физическое оборудование: компьютер или устройство, связанное с системой;
-
среда выполнения – это программное обеспечение, которое само может включать другое программное обеспечение, например, операционную систему.
Другими словами, диаграмма развертывания отражает топологию связей аппаратных средств и размещения на них компонентов. Структурные аспекты передаются диаграммами развертывания, а поведенческие аспекты ‒ диаграммами взаимодействия, состояний и деятельности.
Диаграммы развертывания разрабатываются совместно системными аналитиками, сетевыми инженерами и системными техниками.
На рисунке 2.21 представлена диаграмма развертывания для проектируемого программного комплекса. Для функционирования данного комплекса необходимо иметь локальную БД. На рабочих станциях оператора и администратора подключены принтеры.
Рисунок 2.21 Диаграмма развертывания
Руководство пользователя
В настоящее время разработка системы защиты информации, обрабатываемой в информационной системе занимает большое количество времени. В связи с тем, что большинство государственных организаций и учреждений вместо того, чтобы держать в штате специалиста по защите информации, предпочитают пользоваться услугами организаций, имеющих лицензию ФСТЭК по технической защите информации. В основном такие организации являются коммерческими, поэтому вопрос экономии времени для них является актуальным. Чем быстрее удастся закончить текущий проект, тем быстрее можно перейти к следующему.
Данный программный продукт был разработан как раз для экономии времени при разработке системы защиты. Он позволяет быстро определить набор организационных и технических мер по защите информации, и представляет перечень их реализующих технических средств защиты.
В руководстве пользователя описываются основные формы приложения и их функционал.
Запуск приложения
Вход в программно-технический комплекс осуществляется запуском исполняемого файла. После чего перед пользователем открывается главная страница, которая представлена на рисунке 3.1. На этой вкладке необходимо первым действием выбрать, интересующий нас файл, содержащий исходную информацию по исследуемой информационной системы. Данный файл формируется в результате работы модуля «Оценка угроз безопасности информации, реализуемых за счет НСД к информации в ИС», разработанного в прошлом году.
Рисунок 3.1 – Главная вкладка
Получение исходных данных
Для начала работы необходимо получить исходные данные. После чтения данных, выводится информационное сообщение об удовлетворительном или неудовлетворительном результате чтения исходных данных.















