Пояснительная записка (1206700), страница 4
Текст из файла (страница 4)
такие как: филиал, отдел, номер кабинета, номер АРМ, ФИО администратора. После этого администратор выбирает на главной форме пункт Проверка пользователей. Далее происходит открытие формы Проверка пользователей. При открытии формы, программа считывает пользователей из организационно–распорядительного документа предприятия, используя класс Списки всех данных, который отвечает за преобразование документа в входные данные для программы. Затем, программа считывает пользователей на текущем АРМ и производит операцию Сравнение пользователей. После завершения сравнения, на форму Проверка пользователей производится вывод результатов сравнения в виде двух списков – список пользователей из документа и список пользователей текущего АРМ – с цветовым выделением результатов для
наглядного представления администратору. После выбора администратором пункта Завершение проверки, форма Проверка пользователей закрывается и передает на форму Главная форма сообщение с результатами проведенной проверки. После завершения всех действий, программа возвращает контроль администратору для дальнейшей работы.
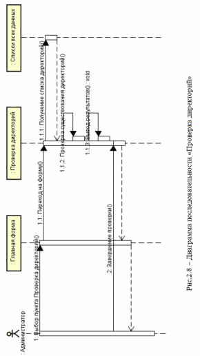
На рисунке 2.8 показана диаграмма последовательности, отражающая процесс проверки соответствия директорий. Администратор на главной форме выбирает пункт Проверка директорий. Далее происходит открытие формы Проверка директорий. При открытии формы, программа считывает директории из организационно–распорядительного документа предприятия, используя класс Списки всех данных, который отвечает за преобразование документа в входные данные для программы. Затем, программа проводит проверку существования каждой директории на текущем АРМ. После завершения проверки, на форму Проверка директорий производится вывод результатов сравнения в виде списка директорий с цветовым выделением результатов для наглядного представления администратору. После выбора администратором пункта Завершение проверки, форма Проверка директорий закрывается и передает на форму Главная форма сообщение с результатами проведенной
проверки. После завершения всех действий, программа возвращает контроль администратору для дальнейшей работы.
На рисунке 2.9 показана диаграмма последовательности, отражающая процесс проверки прав доступа пользователей к объектам. Администратор на главной форме выбирает пункт Проверка прав. Далее происходит открытие формы Проверка прав. При открытии формы, программа считывает пользователей, список объектов и соответствующие права из организационно–распорядительного документа предприятия, используя класс Списки всех данных, который отвечает за преобразование документа в входные данные для программы. Также происходит считывание пользователей на текущем АРМ Затем, программа проводит проверку существования каждого объекта из списка объектов на текущем АРМ. После завершения проверки существования, программа считывает права доступа пользователей для каждого объекта на устройстве. После получение списка всех прав доступа происходит их сравнение. После завершения процесса сравнения на форму Проверка прав производится вывод результатов сравнения в виде списка объектов с правами доступа для каждого пользователя с цветовым выделением результатов для наглядного представления администратору. После выбора администратором пункта Завершение проверки, форма Проверка директорий закрывается и передает на форму Главная форма сообщение с результатами проведенной проверки. После завершения всех действий, программа возвращает контроль администратору для дальнейшей работы.
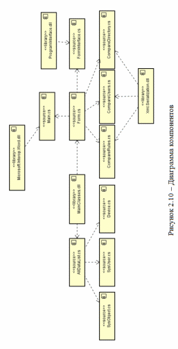
2.4 Диаграмма компонентов
Диаграмма компонентов позволяет определить состав программных компонентов, в роли которых может выступать исходный, бинарный и исполняемый код, а также установить зависимости между ними.
При разработке диаграмм компонентов преследуются цели:
спецификация общей структуры исходного кода системы;
спецификация исполнимого варианта системы.
Данная диаграмма обеспечивает согласованный переход от логического к физическому представлению системы в виде программных компонентов. Одни
Рисунок 2.9 Диаграмма последовательности «Проверка пользователей»
компоненты могут существовать только на этапе компиляции программного кода, другие – на этапе его исполнения. Основными элементами диаграммы
являются компоненты, интерфейсы и зависимости между ними. Кроме этого, на ней могут отображаться ключевые классы, входящие в компоненты.
Компонент – это физическая часть системы. Компоненты, представляющие собой файлы с исходным кодом классов, библиотеки, исполняемые модули и т.п., которые должны обладать согласованным набором интерфейсов. Для их графического представления используются следующие графические символы.
Внутри компонента, как и класса, могут быть выделены дополнительные секции, в которых указываются предоставляемые или необходимые для работы интерфейсы и классы, методы, наименование файла–компонента и т.п.
Интерфейс – это внешне видимый, именованный набор операций, который класс, компонент или подсистема может предоставить другому классу, компоненту или подсистеме, для выполнения им своих функций. В некоторых языках программирования, в частности в Java, интерфейс представляет собой отдельный класс, включаемый и реализуемый (конкретизируемый) в части программного кода операций в составе других классов. На диаграмме компонентов интерфейс отображается так же, как и на диаграмме классов (слева от компонента необходимые для работы интерфейсы, справа – предоставляемые).
Отношение ассоциации отображается между компонентами и их интерфейсами.
На рисунке 2.10 показана диаграмма компонентов, в которой отражены основные элементы разрабатываемого программного модуля. На диаграмме можно выделить следующие элементы:
AllDataList.cs – класс, содержащий все данные из организационно–распорядительного документа;
SysObject.cs – класс, содержащий объекты доступа;
SysUser.cs – класс, содержащий пользователей;
Device.cs – класс, содержащий устройства (АРМ);
Main.cs – главная форма, открывается при запуске программы. Содержит пункты для выбора проверок;
CompareRules.cs – форма, отвечающая за сравнение прав доступа и вывод результатов;
MainClasess.dll – содержит основные рабочие классы информационной системы;
CompareUsers.cs – форма, отвечающая за сравнение пользователей и вывод результатов;
CompareDirectory.cs – форма, отвечающая за сравнение директорий и вывод результатов;
Microsoft.Interop.Word.dll – библиотека, позволяющая выполнять работу с Word;
Xml.Serialization.cs – класс для сериализации и десериализации объектов в XML–документы и из них. XmlSerializer позволяет управлять процессом кодировки объектов в XML.
3 Выбор программных средств
3.1 Язык программирования
Для разработки данного приложения был выбран относительно молодой язык программирования C#. Данный язык программирования является объектно–ориентированным и относится к семье языков с C – подобным синтаксисом. Выбор данного языка обусловлен наличием большого опыта разработки приложений на данном языке, а так же простотой и функциональностью данного языка.
Так как C# является относительно молодым языком, при его проектировании были учтены плюсы и устранены минусы популярных существующих языков программирования, а так же были исключены подходы, признанные неудачными.
Еще одним несомненным плюсом данного языка является то, что он относится к классу объектно–ориентированных языков программирования. Объектно – ориентированный принцип программирования является самым распространённым принципом программирования на сегодняшний день. Данный принцип подразумевает представление программы в виде совокупности объектов, представленных экземплярами классов. Такое представление помогает более четко разделить данные приложения и программный код, а так же позволяет увеличить коэффициент повторного использования кода.
3.2 Среда разработки
В качестве среды разработки было выбрано программное решение от компании Microsoft под названием VisualStudio 2017 Community Edition. Данная среда разработки является бесплатной, полнофункциональной и расширяемой интегрированной средой разработки для создания современных приложений. Данная среда является весьма удобной для разработок, так как ее разработчики с каждым выпуском стараются учесть все пожелания пользователей данного продукта.
Данный продукт был выбран по нескольким причинам:
поддержка языка программирования C#;
удобство интерфейса;
наличие возможностей навигации по коду, рефакторинга и исправления кода, значительно упрощающих работу по написанию приложения;
бесплатное распространение данного продукта.
4 Руководство по эксплуатации
4.1 Системные требования
Программный модуль ПБИ–3 предназначен для работы на операционных системах семейства Windows версии не ниже Windows 7.Перед использованием программного модуля необходимо убедиться в том, что на устройстве установлена программная платформа .NET Framework версии 4.5, а так же имеется программный продукт Microsoft Office Word выпуска не старше 2007 года. Работа программного модуля невозможна при отсутствии рассмотренных выше программ.
4.2 Начало работы с программой
При запуске программы открывается окно, представленное на рисунке 4.1.
Рисунок 4.1 Начало работы
На этой форме необходимо заполнить поля:
филиал – название или номер филиала предприятия(если есть), в котором производится проверка;
отдел – название или номер отдела, в котором проводится проверка;
номер кабинета – номер кабинета, в котором производится проверка;
номер устройства – номер устройства, на котором производится проверка;
ФИО администратора – фамилия, имя, отчество администратора, который проводит проверку.
Также для работы программы необходимо выбрать файл, с которого будет производится считывание данных. Файл является результатом работы программного модуля ПБИ–1. Для выбора файла необходимо нажать кнопку "Обзор" и в открывшемся окне выбрать необходимый файл. Окно представлено на рисунке 4.2.
Рисунок 4.2 Выбор файла
4.3 Главная форма
Главная форма представлена на рисунке 4.3. На главной форме содержатся кнопки для запуска разных этапов проверки. Также имеется кнопка "Выход" и пространство для вывода отчета по этапам проверки. Кнопка "Проверка пользователей" открывает окно, в котором будет производится проверка соответствия пользователей текущего АРМ с документацией. Кнопка "Проверка директорий" открывает окно, в котором производится проверка на наличие директорий из документации на текущем АРМ. Кнопка "Проверка прав" открывает окно, в котором производится сравнение прав доступа пользователей с правами доступа, указанными в документации. Кнопка "Сохранить отчет" открывает диалоговое окно для указания пути для сохранения отчета по результатам проверки. Отчет составляется по результатам каждого этапа проверки и включает в себя название филиала, название отдела, номер кабинета, номер АРМ и ФИО администратора. Диалоговое окно представлено на рисунке 4.4. Также на форме есть область в которой отображаются результаты проведения проверок. Пример показан на рисунке 4.5. Кнопка "Выход" закрывает программу.
Рисунок 4.3 Главная форма
Рисунок 4.4 Диалоговое окно для сохранения отчета
Рисунок 4.5 Пример отображения результата
4.4 Проверка пользователей
Для открытия формы "Проверка пользователей" необходимо на Главной форме нажать соответствующую кнопку. Форма "Проверка пользователей" представлена на рисунке 4.6.
Рисунок 4.6 Форма "Проверка пользователей"
На данной форме имеется два списка пользователей. Слева – список пользователей, который программа считала из документа. Справа – список пользователей текущего автоматизированного рабочего места. Программа сравнивает два списка и в случае несоответствия происходит цветовое выделение. Если пользователь в списке не выделен, значит необходимо создать пользователя на текущем АРМ. Если пользователь выделен красным, значит необходимо удалить данного пользователя с текущего АРМ. Если пользователь выделен зеленым, значит он соответствует документации. Пример вывода результата показан на рисунке 4.7. Также имеется меню, содержащее кнопки "Добавить пользователя", "Сброс", "Удалить пользователя". Кнопка "Завершить" закрывает форму. Результат проверки отображается на главной форме. Результат проведения первого этапа проверки показан на рисунке 4.8.
Рисунок 4.7 Вывод результатов сравнения
Рисунок 4.8 Результат первого этапа проверки
4.5 Проверка директорий
Для открытия формы "Проверка директорий" необходимо на Главной форме нажать соответствующую кнопку. Форма "Проверка директорий" представлена на рисунке 4.9.















