Пояснительная записка Аушев (1206665), страница 3
Текст из файла (страница 3)
В результате представленные следующие диаграммы:
-
схема БД – логическая (рисунок 2.7);
-
схема БД– физическая (рисунок 2.8);
-
логическая диаграмма классов приложения (рисунок 2.9);
-
физическая диаграмма классов приложения – физическая (рисунок 2.10).
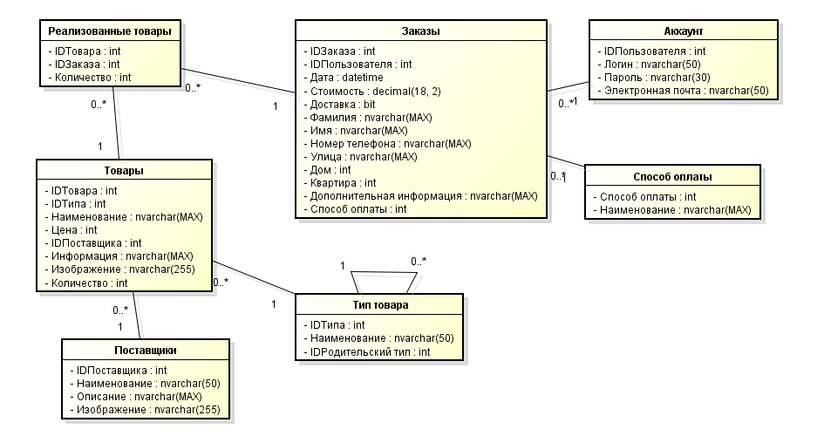
Рисунок 2.7 – Схема БД – «Логическая»
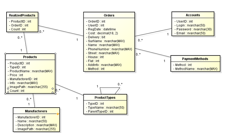
Рисунок 2.8 – Схема БД – «Физическая»
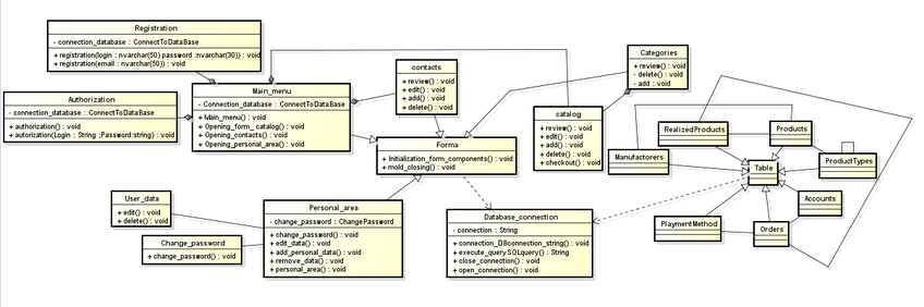
Рисунок 2.9 – Диаграмма классов приложения – логическая
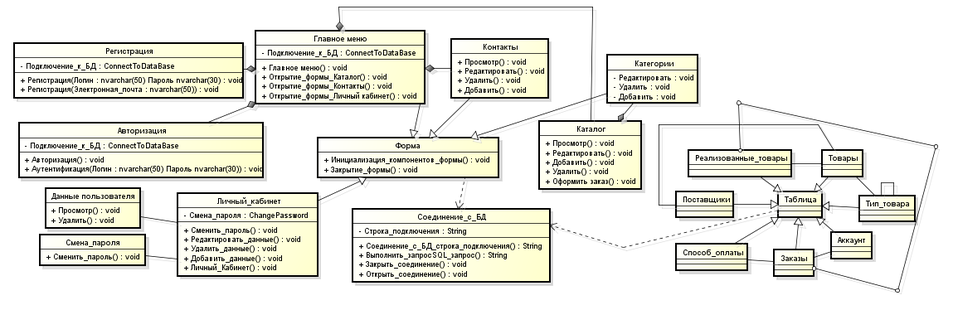
Рисунок 2.10 – Диаграмма классов приложения – физическая
2.3 Разработка поведенческой модели
После разработанных функциональной и информационной моделей создаются алгоритмы обработки данных и поведения элементов системы. Как достигается требуемая функциональность и какие данные используются для ее обеспечения, показывает поведенческая модель системы. В рамках проектирования поведенческой модели разрабатываются диаграммы последовательности и деятельности.
2.3.1 Разработка диаграмм последовательности
Взаимодействие определенных экземпляров актеров и классов для реализации отдельного варианта использования описывается диаграммами последовательности.
При разработке информационной системы Интернет-магазина строительной компании спроектировано две диаграммы последовательности «Регистрация пользователя» и «Аутентификация пользователя» для одноименных вариантов использования.
На рисунке 2.11 представлена диаграмма последовательности, отображающая процесс регистрации пользователя на сайте. Регистрация пользователя в системе осуществляется администратором сайта посредством формы регистрации.
Для добавления нового пользователя в базу данных к ней осуществляется подключение, после чего выполняется проверка наличия пользователя с такими же данными, какие были переданы из формы.
Рисунок 2.11 –Диаграмма последовательности «Регистрация нового пользователя»
Другая диаграмма последовательности «Аутентификация пользователя» изображена на рисунке 2.12. Она отображает процесс входа пользователя в систему. После того, как пользователь вводит логин и пароль проходит проверка, существует ли пользователь. Если пользователь не существует либо данные не верны, выходит сообщение об ошибке.
Рисунок 2.12 – Диаграмма последовательности «Аутентификация пользователя»
Диаграммы коммуникации
В отличие от диаграммы последовательности, на диаграмме коммуникации изображаются только отношения между объектами, играющими определенные роли во взаимодействии. На этой диаграмме не указывается время в виде отдельного измерения. Поэтому последовательность взаимодействий и параллельных потоков может быть определена с помощью порядковых номеров.
Как и на диаграммах классов, на диаграмме коммуникации указываются ассоциации между объектами в виде различных соединительных линий. При этом можно явно указать имена ассоциации и ролей, которые играют объекты в данной ассоциации. Дополнительно могут быть изображены динамические связи - потоки сообщений.
Таким образом, цель самой коммуникации состоит в том, чтобы специфицировать особенности реализации отдельных наиболее значимых операций в системе. Коммуникация определяет структуру поведения системы.
Диаграммы коммуникации могут быть построены на основе диаграмм последовательностей (рисунок 2.13).
Рисунок 2.13 – Диаграмма коммуникации «Аутентификации»
2.3.2 Разработка диаграмм деятельности
При моделировании поведения системы возникает необходимость детализировать особенности алгоритмической или логической реализации, выполняемых системой операций. Для этого предусмотрены диаграммы деятельности.
В рамках данной работы реализовано две диаграммы деятельности «Покупка материалов пользователем» и «Создание учетной записи».
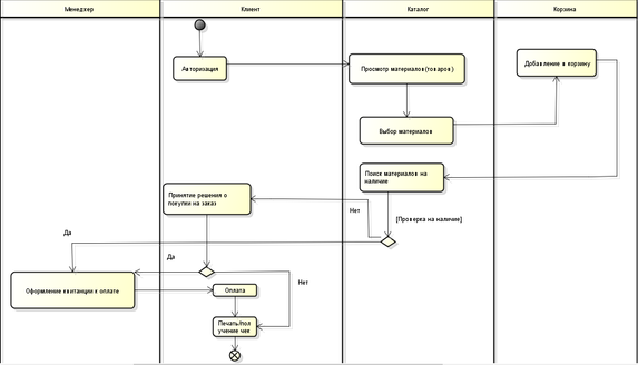
На диаграмме деятельности, представленной на рисунок 2.14, рассмотрены операции, осуществляемые пользователем при добавлении материалов в корзину. При прохождении пользователем авторизации, пользователь заходит в каталог. Все выбранные материалы попадают в корзину учетной записи пользователя, после пользователь ждет, пока менеджер с ним свяжется. Менеджер проверяет наличие материалов на складе. В случае если материалов нет в наличии, то менеджер сообщает о том, что можно купить материалы на заказ. Если клиента устраивает предложение, он производит оплату.
Рисунок 2.14 – Диаграмма деятельности «Покупка материалов»
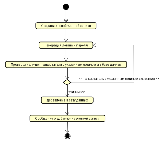
На рисунке 2.15 изображена диаграмма деятельности «Создание учетной записи». Данная диаграмма показывает процессы, которые используются при «Создании учетной записи». При регистрации пользователь придумывает свой уникальный логин и пароль, после чего система проверяет данные с имеющимися уже в базе данных. Если имеются совпадении логина, то пользователю указывают на ошибку об использовании введенных данных. После того, как логин и пароль пройдут проверку уникальности, система добавляет их в базу данных и пользователю сообщают об успешной регистрации.
Рисунок 2.15 – Диаграмма деятельности «Создание учетной записи »
2.4 Разработка компонентной модели
На заключительной стадии проектирования информационной системы Интернет-магазина строительных материалов устанавливается распределение функций по компонентам и строится их распределение по узлам системы.Для этого предназначены диаграммы компонентов и реализации.
Диаграмма компонентов описывает особенности физического представления системы. Она позволяет определить архитектуру разрабатываемой системы, установив зависимости между программными компонентами, в роли которых может выступать исходный и исполняемый код. Основными графическими элементами диаграммы компонентов являются компоненты, интерфейсы и зависимости между ними.
Диаграмма компонентов разрабатывается для следующих целей:
-
визуализации общей структуры исходного кода программной системы;
-
спецификации исполняемого варианта программной системы;
-
обеспечения многократного использования отдельных фрагментов программного кода;
-
представления концептуальной и физической схем баз данных.
В разработке диаграмм компонентов участвуют как системные аналитики и архитекторы, так и программисты. Диаграмма компонентов обеспечивает согласованный переход от логического представления к конкретной реализации проекта в форме программного кода.
В языке UML выделяют три вида компонентов:
-
развертывания, которые обеспечивают непосредственное выполнение системой своих функций (такими компонентами могут быть динамически подключаемые библиотеки с расширением dll);
-
рабочие продукты – это файлы с исходными текстами программ;
-
исполнения, представляющие собой исполняемые модули (файлы с расширением ехе).
Другим способом спецификации различных видов компонентов является явное указание его стереотипа перед именем. В языке UML для компонентов определены следующие стереотипы:
-
«file» – любой файл, кроме таблицы:
-
«executable» – программа (исполняемый файл);
-
«library» – статическая или динамическая библиотека;
-
«source» – файл с исходным текстом программы;
-
«document» – остальные файлы (например, файл справки);
-
«table» – таблица базы данных.
На рисунках 2.17 показана диаграмма компонентов для информационной системы «Строительной компании».
Рисунок 2.17 – Диаграмма компонентов
Клиентское приложение построено на взаимодействии форм, соответствующих им классов, представленных стереотипами «form» и «source» соответственно, и подключаемых библиотек. Серверная часть представлена в общем виде как взаимодействие СУБД, в качестве которой используется MS SQL Server 2016 , и непосредственно БД «DBLibrary».Последняя в свою очередь строится на совокупности связанных таблиц.
Диаграмма развертывания
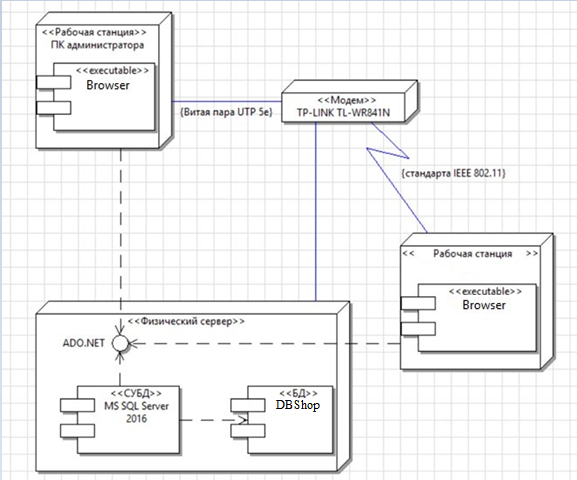
Целью диаграммы развертывания является представление физического расположения системы, взаимодействия физического оборудования, на котором запускается та или иная составляющая программного обеспечения.
Главными элементами диаграммы являются узлы, связанные информационными путями. Узел– это то, что может содержать программное обеспечение. Узлы бывают двух типов:
-
устройство – это физическое оборудование: компьютер или устройство, связанное с системой;
-
среда выполнения – это программное обеспечение, которое само может включать другое программное обеспечение, например, операционную систему.
Другими словами, диаграмма развертывания отражает топологию связей аппаратных средств и размещения на них компонентов. Структурные аспекты передаются диаграммами развертывания, а поведенческие аспекты ‒ диаграммами взаимодействия, состояний и деятельности.
Диаграммы развертывания разрабатываются совместно системными аналитиками, сетевыми инженерами и системотехниками.
На рисунке 2.18 представлена диаграмма развертывания для проектируемой информационной системы.Взаимодействие между клиентской и серверной частью, как показано на рисунке, осуществляется через интерфейс ADO.NET (ActiveXDataObject для .NET) – технологии, предоставляющей доступ к данным для приложений, основанных на Microsoft .NET.
Рисунок 2.14– Диаграмма развертывания
3 Практическая часть
3.1 Выбор программных средств
Приступая к разработке проекта, необходимо выбрать программные средства. Этот этап является очень важным при создании web-приложения. От правильного выбора программного средства во многом зависит не только успех работы приложения, но и самой компании.
Разработка web-приложения для интернет-магазина строительных материалов осуществляется на базе технологии ASP.NETMVCcиспользованием СУБД MSSQLServer 2016. Создание приложение производится в среде разработки Visual Studio 2017.
3.1.1 ASP.NETMVC
ASP.NET (ActiveServerPages) – инфраструктура разработки web-приложений.ASP.NET автоматизирует большую часть процесса разработки сложных web-приложений, включая взаимодействие с web-сервером, начальную обработку запросов и генерацию результирующего HTML.
ASP.NET MVC представляет собой платформу для создания сайтов и web-приложений с использованием паттерна (или шаблона) MVC (Model - View - Controller).
К 2015 г. уже было выпущено пять версий платформы, а сам Framework обрел большую популярность по всему миру благодаря своей гибкости и адаптивности.
Концепция MVC представлена на рисунке 3.1.
Рисунок 3.1 – Концепция технологии ASP.NETMVC
















