Пояснительная записка (1206285), страница 3
Текст из файла (страница 3)
На основе контекстной диаграммы были построены две диаграммы декомпозиции.
Обычно в центре диаграммы декомпозиции распологается декомпозируемый вариант использования, а вокруг – входящие в него обязательные (include) или расширяющие (extend) составные части. В моей работе представлены две диаграммы декомпозиции для разных вариантов использования.
На Рисунке 2.2 показана декомпозиция варианта использования «Оформление заказа». На этой диаграмме взаимодействуют два актера: пользователь и администратор.
Рисунок 2.2 – Диаграмма декомпозиции вариантов использования для варианта «Оформление заказа»
Первым делом пользователь добавляет понравившийся ему товар в корзину и указывает необходимое количество товара. После этого он указывает адрес доставки. Далее свою работу начинает оператор сайта. Сначала он ищет указанный товар на складе, а затем на почту пользователя приходит уведомление о подтверждении заказа. Товар доставляют в указанное место и после того как пользователь оплатит свой заказ, ему выдается товар и соответственно чек об оплате.
Диаграмма автоматов
После того как были созданы все необходимые диаграммы вариантов использования осуществляется их более подробная детализация. Главная цель детализации заключается в том, чтобы определить, в процессе какого поведения система обеспечит всю необходимую функциональность.
Одним из видов диаграмм, позволяющих детализировать варианты использования – это диаграммы автоматов.
Диаграмма автомата (state machine diagram) – это один из способов детального описания поведения в UML на основе явного выделения состояний и описания переходов между состояниями.
Диаграмма автоматов служит для моделирования динамических аспектов системы, она полезна при моделировании жизненного цикла объекта и используется для описания поведения, реализуемого в рамках варианта использования, или поведения экземпляра сущности (класса, объекта, компонента, узла или системы в целом).
В рамках диаграммы автоматов описывается поведение, реализуемое в рамках варианта использования, или поведения экземпляра сущности (класса, объекта, компонента, узла или системы в целом). Поведение моделируется через описание всевозможных состояний экземпляра сущности и переходов между ними на протяжении всего жизненного цикла. Диаграмма автоматов строится в виде связного ориентированного графа. В виде вершин обозначаются состояния, а дуги нужны для того, чтобы обозначить переход из состояния в состояние.
В языке UML под состоянием понимается некоторый абстрактный объект, используемый для моделирования отдельной ситуации, в течение которой выполняются некоторые условия.
На рисунке 2.3 показана контекстная диаграмма автоматов, которая представляет собой некоторую иерархию выбираемых пользователем пунктов меню и диалоговых окон.
Рисунок 2.3 – Контекстная диаграмма автоматов
Инициализация подсистемы происходит после успешно прошедшей аутентификации пользователя со своими правами доступа.
Каждая подсистема более подробно представлена на диаграммах декомпозиции.
Рассмотрим диаграмму автоматов для подсистемы «Пользователь» с реализацией процесса поиска товара со всеми его возможными состояниями (рисунок 2.4), а также подсистемы «Администратор» (рисунок 2.5).
Рисунок 2.4 – Диаграмма автоматов для Подсистемы «Пользователь»
Рисунок 2.5 – Диаграмма автоматов для Подсистемы «Администратор»
2.2 Модель анализа
Главная цель построения модели анализа заключается в уточнении вариантов использования с учетом внутренней архитектуры проектируемой системы.
Построение этой модели необходимо:
-
для того, чтобы выявить внутренние архитектуры, то есть определить основные классы и подсистемы;
-
для поиска альтернативных вариантов реализации системы (подсистем) и выбора основного;
-
для уточнения всех требований (функциональных и нефункциональных).
При разработке модели анализа строятся следующие диаграммы:
-
классов анализа;
-
последовательности;
-
коммуникации.
Диаграмма классов анализа
Класс анализа – это укрупненная абстракция, которая на концептуальном уровне (без точного определения атрибутов и операций) описывает некоторый фрагмент системы.
Существует три вида классов анализа:
-
граничный;
-
управляющий;
-
сущности.
Диаграмма классов анализа является прообразом классической диаграммы классов. Элементами, отображаемыми на диаграмме, являются классы и отношения между ними.
Рисунок 2.6 – Диаграмма классов анализа
На рисунке 2.6 приведена диаграмма классов анализа проектируемой системы. На диаграмме сосредоточены граничные классы, представляющие собой структуру пользовательского интерфейса, и классы сущности, представляющие собой структуру базы данных. В качестве управляющего класса используется класс «Соединение с базой данных», основной задачей которого является обеспечение взаимодействия между клиентским приложением и базой данных системы. На основе таблиц диаграммы классов анализа будет проектироваться логическая модель БД.
Также на диаграмме показана веб форма информационной системы автосервиса, она состоит из Главного меню, которое в свою очередь, включает в себя различные пункты меню: «Классификация», «О нас», «Услуги», «Доставка и оплата», «Партнерам», «Каталог» и другие. С помощью этих пунктов меню пользователь может открыть веб формы.
Диаграмма последовательности
Диаграмма последовательности – это одна из разновидностей диаграмм взаимодействия, её назначение заключается в моделирование взаимодействий различных объектов системы во времени, а также в обмене сообщениями между этими объектами.
На диаграмме последовательности изображаются объекты, которые в основном представляют экземпляры класса или сущности, обладающие поведением. Объектами на диаграмме последовательности могут быть пользователи, классы, программные компоненты, а иногда и системы в целом.
Благодаря всему выше сказанному можно сделать вывод, что диаграмма последовательности описывает последовательность, в которой объекты отправляют и
Для проектируемой информационной системы были построены несколько диаграмм последовательностей. Рассмотрим некоторые из них.
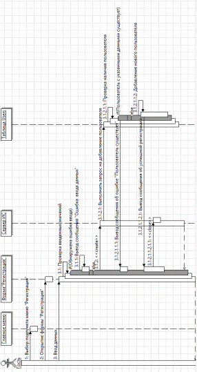
Рисунок 2.7 – Диаграмма последовательности «Регистрация гостя»
На рисунке 2.7 представлена диаграмма последовательности «Регистрация гостя».
Для того чтобы добавить нового пользователя в базу данных к ней осуществляется подключение, после чего выполняется проверка наличия пользователя с такими же данными, какие были переданы из формы.
Далее рассмотрим рисунок 2.8, на котором представлена диаграмма последовательности «Формирование Прайс листа». Для того чтобы просмотреть Прайс лист услуг, которые предоставляет наш авто комплекс пользователь должен выбрать подпункт меню «Классификация». Для того чтобы узнать цены на услуги, нужно выбрать марку и модель авто. После этого определяется класс вашего автомобиля и в зависимости от класса автомобиля формируется прайс лист, который нужно скачать чтобы с ним ознакомиться.
Рисунок 2.8 – Диаграмма последовательности «Формирование Прайс листа»
Диаграмма коммуникации
В отличие от диаграммы последовательности, на диаграмме коммуникации изображаются только отношения между объектами, играющими определенные роли во взаимодействии. На этой диаграмме не указывается время в виде отдельного измерения. Поэтому последовательность взаимодействий и параллельных потоков может быть определена с помощью порядковых номеров.
Диаграмма коммуникации – это диаграмма на которой изображаются только отношения между объектами, которые играют определенную роль во взаимодействии. Так как на данной диаграмме время не указывается как отдельное измерение, то и последовательность взаимодействий и параллельных потоков определяется с помощью порядковых номеров.
Так же, как и на диаграммах классов, на диаграмме коммуникации указываются ассоциации между объектами в виде различных соединительных линий.
Таким образом, цель самой коммуникации состоит в том, чтобы специфицировать особенности реализации отдельных наиболее значимых операций в системе. Коммуникация определяет структуру поведения системы.
Проектировщикам диаграмма коммуникации может дать богатый материал о распределении обязанностей между объектами. Если построенная диаграмма по своей форме напоминает звезду, то можно сделать вывод, что система сильно зависит от центрального объекта.
На рисунке 2.9 показана диаграмма коммуникации «Регистрация гостя». Данная диаграмма сгенерирована автоматически на основе диаграммы последовательности, изображенной на рисунке 2.7.
Рисунок 2.9 – Диаграмма коммуникации «Регистрация гостя»
2.3 Модель проектирования
В процессе проектирования создается архитектура системы, которая позволит реализовать и затем поддерживать все функции информационной системы.
Назначение модели проектирования заключается в создании полного детализированного описания внутренней архитектуры и алгоритмов работы системы.
Рекомендуется разрабатывать данную модель без привязки к конкретным языкам программирования, с помощью которых будет создаваться программный продукт, т. е. разрабатывать логическую модель.
Стоит оговориться, что создать модель без оглядки на используемые языки программирования невозможно, но, по крайней мере, необходимо стремиться к этому.
Построение модели проектирования необходимо:
-
для уточнения внутренней архитектуры и вариантов использования системы;
-
уточнения требований;
-
определения детализированных алгоритмов работы системы в целом и ее отдельных элементов.
Модель проектирования представляется диаграммами классов и диаграммами деятельности.
Диаграммы классов
Диаграммы классов используются при моделировании информационных систем наиболее часто. Они являются одной из форм статического описания системы с точки зрения ее проектирования, показывая ее структуру. Диаграмма классов не отображает динамическое поведение объектов, изображенных на ней классов.
На диаграммах классов показываются классы, интерфейсы и отношения между ними.
Диаграмма классов представляет собой граф, вершинами которого являются элементы типа «классификатор», связанные различными типами структурных отношений.
Диаграмма классов может также содержать интерфейсы, пакеты, отношения и даже отдельные экземпляры, такие как объекты и связи.
Состав диаграммы классов аналогичен составу диаграммы классов анализа. В то же время классы анализа должны пройти процедуру строгой экспертизы на предмет их возможной декомпозиции на более мелкие и специализированные классы.
При построении диаграммы окончательно должны быть определены атрибуты и операции классов.
Существуют разные точки зрения на построение диаграмм классов в зависимости от целей их применения:
-
концептуальная точка зрения – диаграмма классов описывает модель предметной области, в ней присутствуют только классы прикладных объектов;
-
точка зрения спецификации – диаграмма классов применяется при проектировании информационных систем;
-
точка зрения реализации – диаграмма классов содержит классы, используемые непосредственно в программном коде.
Далее приведены диаграммы классов для рассмотренных пакетов (рисунок 2.10) и (рисунок 2.11).














