пояснительная записка (1195332), страница 10
Текст из файла (страница 10)
В рамках выпускной квалификационной работы произведены следующие расчеты:
- расчет оптических параметров оптического волокна;
- расчет параметров передачи оптического волокна;
- затухание;
- дисперсия;
- ширина полосы пропускания:
Полученные значения параметров, в том числе полосы пропускания позволяют осуществить работу выбранной системы передачи синхронной цифровой иерархии с линейной скоростью передачи 622 Мбит/с.
При сопоставлении полученных длин регенерационных участков с длинами участков определено, что эти длины удовлетворяют требованиям.
При расчете затухания регенерационного участка для построения диаграммы уровней определено количество муфт, осуществлен расчет рабочего затухания ВОК и полного затухания регенерационных участков, а также уровня приема на входе обслуживаемых регенерационных пунктов.
В ходе работы применены определенные технические решения, которые позволили достигнуть цели данного проекта и решить поставленные перед нами задачи.
ПЕРЕЧЕНЬ ПРИНЯТЫХ СОКРАЩЕНИЙ
ОВ – оптическое волокно;
ОК – оптический кабель;
ВОК – волоконно-оптический кабель;
ВОЛС – волоконно-оптические линии связи;
АТС – автоматическая телефонная станция;
МТС – местная телефонная станция;
ЛЭП – линии электропередач;
ДП – дистанционное питание;
ВЛ – высоковольтные линии;
SDH – синхронная цифровая иерархия;
STM – синхронный транспортный модуль;
ПТЭ – правила технической эксплуатации.
БИБЛИОГРАФИЧЕСКИЙ СПИСОК
-
В.А. Андреева. Строительство и техническая эксплуатация волоконно-оптических линий связи. Учебник для вузов под редакцией - М.: Радио и связь, 1995.
-
Л.М. Андрушко. Волоконно-оптические линии связи. Учебное пособие для вузов под редакцией, - М.: Радио и связь 1985.
-
Проектирование телекоммуникационной сети дороги: метод. рек. В 2 ч. Ч. 2 / Н. К. Велигжанин, М. А. Пащенко, О. Н. Пащенко. – Екатеринбург: Изд-во УрГУПС, 2014. – 34 с.
-
И.И. Гроднев. Волоконно-оптические линии связи. – М.: Радио и связь, 1990.
-
Е.А. Клочкова. Охрана труда на железнодорожном транспорте: Учебник для техникумов и колледжей ж.-д. трансп. – М.: Маршрут, 2004. – 412 с.
-
З.А. Мизерная. Введение в специальность Эксплуатация средств связи: Учебное пособие для студентов техникумов и колледжей ж.-д. транспорта. – М.: Маршрут, 2006. – 184 с.
-
А.И. Овсянникова. Основы проектирования сооружений связи. Учебное пособие для вузов под редакцией. - М.: Радио и связь, 1991.
-
Э.Л. Портнов. Оптические кабели связи.-М.: Телеком, 2002г.-230с.
-
О.К. Скляров. Современные волоконно – оптические системы передачи. Аппаратура и элементы: Солон-Р,2001 г.-237 с.
-
Р.Р. Убайдуллаев. Волоконно-оптические сети: - М.: Эко-Трендз, 2001г.- 267с.
-
Д.В Иоргачев., О.В Бондаренко. Волоконно-оптические кабели и линии связи.- М.:ЭКО-ТРЕНДЗ, 2002.-199с.
-
Шмытинский В.В., Глушко В.П. Многоканальные системы передачи: Учебник для техникумов и колледжей ж.-д. транспорта. – М.: Маршрут, 2002. – 558 с.
-
В.В Виноградов., В.К., Котов, В.Н. Нуприк. Волоконно-оптические линии связи: Учебное пособие для техникумов и колледжей ж.-д. трансп. – М.: ИПК «Желдориздат», 2002. – 278 с.
-
В.В. Виноградов., С.Е. Кустышев, В.А. Прокофьев. Линии железнодорожной автоматики, телемеханики и связи: Учебник для вузов ж.-д. трансп. – М.: Издательство «Маршрут», 2002. – 416 с.
-
Горелов Г.В., Кудряшов В.А., Шмытинский В.В. Телекоммуникационные технологии на железнодорожном транспорте: Учебник для вузов ж.-д. транспорта. – М.: УМК МПС России, 1999. – 576 с.
-
Кудряшов В.А., Канаев А.К., Кузнецов В.Е. Сети электросвязи. Учебник для техникумов и колледжей железнодорожного транспорта. / Под ред. В.А. Кудряшова. – М.: ГОУ «Учебно-методический центр по образованию на железнодорожном транспорте», 2008. – 228 с.
ПРИЛОЖЕНИЕ А
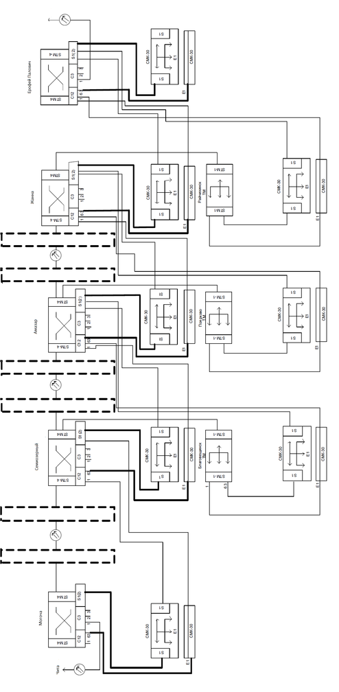
Мультисервисная сеть на базе мультиплексора СМК-30
ПРИЛОЖЕНИЕ Б
Схема связи
ПРИЛОЖЕНИЕ В
Диаграмма уровней
П
РИЛОЖЕНИЕ Г
Конструктивное исполнение и маркировка абонентских модулей
Для удобства установки и извлечения модуля из кассеты мультиплексора, а также для надежного крепления кассете, модуль снабжен специальным элементом – экстрактором (извлекателем).
Рисунок Г.1 - Абонентские модули
Габаритные размеры печатной платы 220 х 100 мм. Размеры модуля в сборе 229 х 105,5 мм.
Масса модуля в среднем около 0,25 кг.
Для идентификации модулей в кассете на экстрактор наклеивается цветная маркировка (см. рисунок Г.2).
Маркировка представляет собой этикетку с названием модуля, где с помощью цвета закодированы следующие типы модулей:
зеленый – аналоговые;
желтый – цифровые;
синий - SHDSL;
красный – блок питания с подзарядкой.
Рисунок Г.2 - Идентификация модулей
Каждый модуль маркируется на свободном поле печатной платы элементом печатного рисунка методом травления: название и децимальный номер. Дополнительно каждый модуль маркируется этикетками, содержащими дату изготовления, заводской номер и отметку ОТК. Причем эти этикетки наклеиваются на любое свободное поле печатной платы.
76
РИЛОЖЕНИЕ Г














