Автореферат (1151766), страница 2
Текст из файла (страница 2)
где:
- оператор набла;
- оператор Лапласа;
- время, с;
- коэффициент кинематической вязкости,
/c;
- плотность, кг/
;
- давление, Па;
- векторное поле скоростей,
- векторное поле массовых сил.
Для решения задач гидродинамики в одномерной или двумерной постановке возможно использование редуцированной формы системы уравнений (1) –(2) в виде уравнений Сен-Венана.
Основными трудностями при реализации моделей, основанных на системе уравнений (1) - (2), является учет трения и свободной поверхности, а также подбор адекватной модели турбулентности. В работе обосновано создание оперативной методики моделирования волны прорыва с использованием упрощенных зависимостей для поиска параметров волн без учета сил трения с последующим введением в окончательные результаты расчетов специальной калибровочной функции.
Для оценки влияния трения на параметры распространения паводковых и прорывных волн были выполнены исследования в программном комплексе Ansys Fluent 14 с применением модели турбулентности «k-epsilon» по уравнениям:
где:
= 0.001 - коэффициент динамической вязкости, кг/м
; k
0,39 - постоянная Кармана;
- вектор скорости;
- скорость диссипации турбулентной кинетической энергии,
;
- турбулентная кинетическая энергия,
.
Было установлено, что погрешность в задании отметок дна для сухого русла в размере 0,1 м не влияет на точность моделирования волны паводка. При таких условиях можно не учитывать шероховатость подстилающей поверхности. Была установлена зависимость скорости волны от глубины воды в нижнем бьефе. При решении реальных задач по прогнозированию масштабов затоплений, вызванных прохождением паводка, проводится моделирование при различных уровнях воды в нижнем бьефе. Анализируя полученные с использованием модели «k-epsilon» данные был сделан вывод о возможности оценки скорости распространения волны прорыва в зависимости от уровня воды в нижнем бьефе по упрощенным формулам, без применения моделирования, без снижения надежности получаемых результатов:
-
для случая распространения волны по сухому (не заполненному водой) руслу:
- скорость волны прорыва или паводка, м/с;
- начальная глубина в верхнем бьефе, м;
-
для случая распространения волны по водной поверхности:
где
- глубина в нижнем бьефе, м.
На основании доказанных возможных допущений, моделирование паводковых и прорывных волн можно проводить по спутниковым данным о рельефе и гидрологическим характеристикам водного объекта, не прибегая к дополнительным изысканиям, при этом будут получены достоверные результаты.
Проведенные исследования показали, что для получения инженерного обоснования противопаводковых мероприятий, включая прежде всего обоснование местоположения и параметры защитных дамб (трассировка, отметки гребней и оснований, материал крепления напорных откосов дамб) требуются следующие исходные данные:
-
цифровая модель рельефа в виде матрицы с координатами (X, Y, Z);
-
координаты места задания начальных условий;
-
гидрология водного объекта (отметка нормального подпорного уровня (НПУ), м; объем при НПУ, млн.
высота плотины, м; длина по гребню плотины, м).
В результате анализа влияния качества картографических материалов на результаты расчетов установлено, что их использование возможно с шагом основных горизонталей 2 – 5 м. В этом случае, как показало моделирование с помощью разработанной экспресс-технологии можно достоверно рассчитать зоны затопления с ранжированием их по глубине. Исследованные методы моделирования речного потока позволяют найти решения для многих прикладных задач. Так, разработанный подход позволяет проводить моделирование речного потока в оперативном режиме для крупных речных долин, например, при неблагоприятном метеорологическом прогнозе и реальной угрозе затопления населённых пунктов и сельскохозяйственных земель.
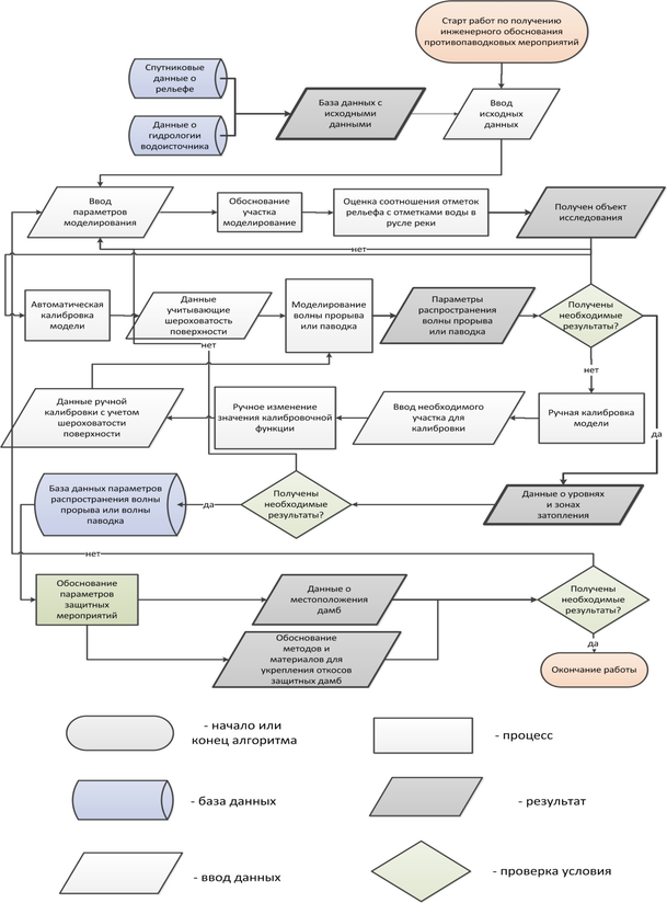
В третьей главе предложена технология обоснования мероприятий для обеспечения безопасности сельскохозяйственных земель при развитии паводка на основе компьютерного моделирования. Изложен новый метод моделирования речного потока при прохождении экстремальных расходов для обоснования противопаводковых мероприятий.
Блок-схема алгоритма получения инженерного обоснования противопаводковых мероприятий приведена на рисунке 1.
Рис. 1. Блок-схема технологии инженерного обоснования
противопаводковых мероприятий
Технология обоснования защитных мероприятий включает в себя следующие этапы: ввод исходных данных и параметров моделирования; получение объекта исследования; автоматическая и ручная калибровка модели; моделирование паводковой или прорывной волны; получения обоснований противопаводковых мероприятий, в том числе определение местоположения защитных дамб и обоснование методов и материалов для крепления откосов защитных дамб. Моделирование распространения волны проводится последовательно для каждого момента времени. Алгоритм реализует нисходящую и восходящую схемы. Нисходящая схема предполагает расчет параметров распространения волны вниз по течению, в то время как восходящая схема предполагает моделирование потока вверх по течению. Также, при моделировании волны с понижением рельефа будет использоваться нисходящая схема, а в случаях образования волны подпора или обратного течения, будет применяться восходящая схема. Завершение работы программы расчета будет в том случае, когда исследована вся область или окончено развитие паводка. В обоих случаях будет определена территория, которая окажется затопленной при прохождении волны по исследуемому участку реки.
Для расчета параметров распространения волны прорыва была создана компьютерная программа на языке программирования C# с использованием среды разработки Microsoft Visual Studio 2010, с использованием следующих найденных утверждений.
При распространении волны в пределах исследуемого участка реки объем волны будет постепенно уменьшаться по мере затопления новых участков. Объем оставшейся части волны
определяется следующей зависимостью:
где:
- объем волны,
;
- начальный объем волны,
; h - безопасный уровень, при котором волна не будет представлять угрозы для окружающей среды, м;
- площадь ячейки расчетной сетки,
;
- количество затопленных ячеек расчетной сетки.
Для определения глубины воды в рассматриваемой ячейке используется формула:
где
- глубина воды в рассматриваемой ячейке, м;
- глубина воды в предыдущей ячейке, м;
- количество ячеек на следующем шаге.
Таким образом, при выходе потока на открытый участок, например на пойму реки, глубина на смежных участках по направлению течения будет уменьшаться. Распространение волны будет происходить при выполнении условия:
где
- высота рельефа в рассматриваемой ячейке, м;
– высота рельефа в рассматриваемой на следующем шаге ячейке, м.
Для повышения качества получаемых результатов на основе проведенных исследований был разработан метод калибровки модели. Блок-схема алгоритма автоматической калибровки модели приведена на рисунке 2. Калибровка проводится в два этапа:
Рис. 2. Блок-схема алгоритма автоматической калибровки модели
Этап 1. Получение значения коэффициента шероховатости (
) для рассматриваемого поперечного сечения реки:
(10)
где: k - количество ячеек в рассматриваемом поперечнике;
- коэффициент шероховатости для элементарного участка местности, который зависит от высотной координаты Z и расстояния от русла, м. При увеличении расстояния и высоты рельефа от уреза воды, коэффициент шероховатости будет увеличиваться.
Этап 2. Определение значения калибровочной функции с учетом найденного коэффициента шероховатости.
где:
– калибровочная функция, n – коэффициент шероховатости, характеризующий состояние поверхности русла.
В результате примененного алгоритма, производится автоматическая калибровка модели с использованием данных цифровой модели рельефа. Скорость волны
, м/с) с учетом произведенной калибровки определяется по формуле:
(12)
График зависимости калибровочной функции от коэффициента шероховатости, принимаемый в зависимости от типа подстилающей поверхности в формуле Н. Н. Павловского приведен на рисунке 3. Формула Н. Н. Павловского применена в работе для определения коэффициента Шези с учетом трения при расчете скорости потока жидкости.
высота плотины, м; длина по гребню плотины, м).















