Ещё один готовый курсовой проект (1087927), страница 2
Текст из файла (страница 2)
-
Организационная подсистема для АИС
-
Дерево задач для АИС
Задачи – это предписанная работа или часть работ или серии работ, которые должны быть выполнены в поставленные сроки и с требуемым качеством.
1.9 Модель информационных потоков архиватора
| № | Описание информационных потоков | частота появления |
| Входящие потоки | ||
| 4 | Заявки, отчеты, ордера, квитанции | 1 раз в день |
| 5 | Доверенности, распоряжения на подпись | 1 раз в день |
| 9 | Измнения в расписании | 1 раз в день |
| 12 | Информация о личном составе школы | 1 раз в месяц |
| 13 | Информация о поступающих в школу, на работу | 1 раз в месяц |
| 14 | Информация от организаций и комиссий | 1 раз в день |
| Исходящие потоки | ||
| 1 | Деловое расписание | 1 раз в день |
| 2 | Подписанные документы и распоряжения | 1 раз в день |
| 3 | Требуемые справки | 1 раз в день |
| 6 | Расписание уроков | 1 раз в день |
| 7 | Информация о движении учащихся | 1 раз в год |
| 8 | Требуемые справки | 1 раз в день |
| 10 | Данные трудовых книжек | 1 раз в год |
| 11 | Требуемые справки | 1 раз в день |
| 15 | Отчетность о деятельности школы | 1 раз в год |
1.10 Матрица смежности для секретаря
| П1 | П2 | П3 | П4 | П5 | |
| П1 | - | 2 | |||
| П2 | - | 2 | |||
| П3 | - | 1 | |||
| П4 | 3 | 1 | 3 | - | 2 |
| П5 | 1 | - |
Данная система находится на оперативном уровне в управления организации
Стратегический
Тактический
ВС
Оперативный
-
Разработка проекта на UML
Язык UML предназначен для описания моделей. Для работы с этим языком используется специальные редакторы диаграмм. По визуальной диаграмме создается все, что необходимо для создания кодов. UML не ограничен от языка программирования и может поддерживать почти любой.
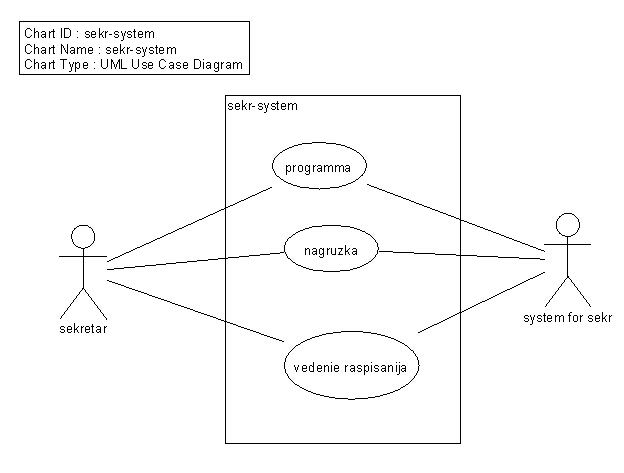
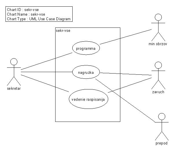
2.1 Диаграмма вариантов использования
Вариант использования (use case) представляет собой последовательность действий (транзакций), выполняемых системой в ответ на событие, инициируемое некоторым внешним объектом (действующим лицом). Вариант использования описывает типичное взаимодействие между пользователем и системой.
Фигурки здесь обозначают действующих лиц, овалы — варианты использования, а линии и стрелки — различные связи между действующими лицами и вариантами использования.
Диаграммы уровня анализа.
Диаграммы уровня проектирования.
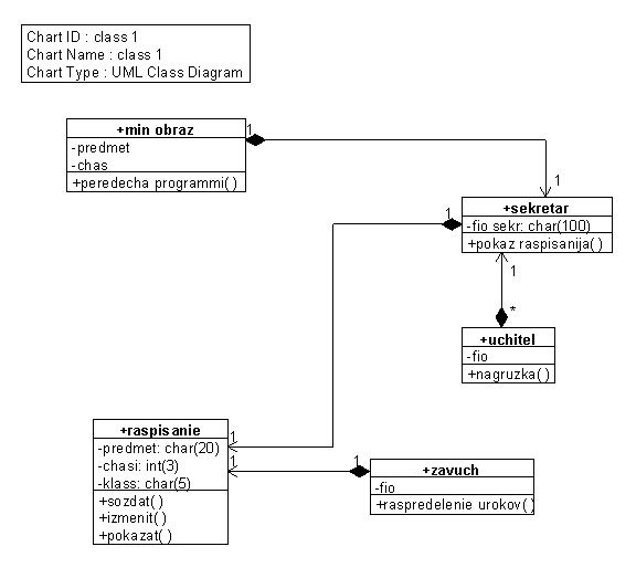
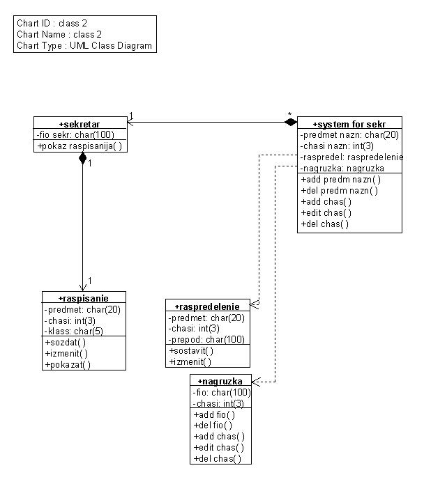
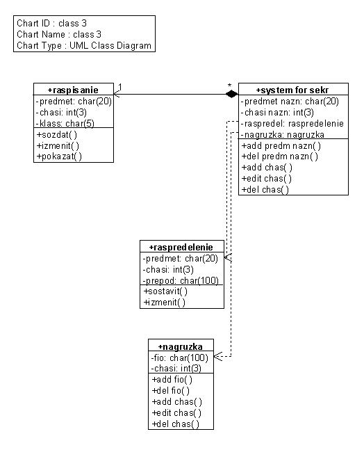
2.2 Диаграмма классов
Диаграмма классов определяет типы объектов системы и различного рода статические связи, которые существуют между ними.
На диаграммах классов изображаются также атрибуты классов, операции классов и ограничения, которые накладываются на связи между объектами.
Диаграмма классов уровня анализа.
Диаграмма классов уровня проектирования.
Диаграмма классов уровня реализации.
2.3 Диаграмма состояний
Диаграммы состояний - хорошо известное средство описания поведения систем. Они определяют все возможные состояния, в которых может находиться конкретный объект, а также процесс.
В большинстве объектно-ориентированных методов диаграммы состояний строятся для единственного класса и отражают динамику поведения единственного объекта.
2.4 Диаграмма деятельности
Эта диаграмма позволяет с разных точек зрения рассмотреть взаимодействие объектов в создаваемой системе.
Взаимодействие объектов в системе происходит посредством приема и передачи сообщений объектам - клиента и обработки этих сообщений - сервером. При этом один и те же объекты выступают в роли клиента, а позже и в роле сервера.
Данный тип диаграммы позволяет отразить последовательность передачи сообщений между объектами.
| Секретарь (пользователь) | АИС «Расписание» |
|
Ввод программы
Ввод нагрузки преподавателей
Удаление предметов где нет преподавателей
Корректировка часов в соответствии с имеющейся нагрузкой
Изменение наличия преподавателей
нет |
Соотношение предметов Соотношение часов Распределение часов по предметам Распределение свободных преподавателей Распределение часов сохранение |
Заключение
Таким образом, используя полученные знаний, создали АРМ для секретаря, которое помогает в планировании расписания и его ведении. Секретарю приходится только вводить изменения во внешней обстановке, а система помогает перестроить расписание таким образом, что бы учебнай процесс не прерывался.
Я автоматизировал работу секретаря. Человека, который получает необходимую программу для обучения и информацию о имеющемся личном составе преподавателей. При этом он должен путем сравнения этих данных создавать и изменять расписание. Для автоматизации работы смоделировала и создала проект системы планирования расписания в соответствии с ситуацией (АИС). Эта система анализирует введенные данные и распределяет предметы из учебной программы по имеющимся в наличии преподавателей. Для визуальности этого проекта использовала UML.
Список используемой литературы
1. Лекции по ТОАУ, Мартынова Т.Л., 8й-9й сем.
2. Мартин Фаулер, Кендалл Скотт. UML Основы. Второе издание. Краткое руководство по унифицированному языку моделирования. СПБ, Символ-плюс, 2002г., 192 с.
3. М. Фаулер, К. Скотт. UML в кратком изложении. Изд.Мир, М.-1999.
23
да














