Курсач_без маткада (1021874), страница 2
Текст из файла (страница 2)
Подставим в данную систему значения , найденные с помощью МКМ
| φA, В | φC, В | φD, В |
| 20 | 25 | 21 |
Заключение: Мы получили тождество, следовательно уравнения в МУП составлены правильно
Рассчитаем токи по обобщенному закону Ома, подставив значения потенциалов, найденные с помощью МКМ:
| φА,В | φB,В | φC,В | φD,В | φN,В | φM,В |
| 20,66 | 17,56 | 25 | 21,65 | 0,984 | 0 |
Найденные токи совпадают с токами, найденными с помощью МЗК.
5. Составить баланс мощностей в исходной схеме (схеме с источником тока) , вычислив суммарную мощность источников и суммарную мощность нагрузок (сопротивлений).
Относительная погрешность
Преобразование общей схемы по варианту
6. Определить ток I1 в заданной по условию схеме с источником тока, используя метод эквивалентного генератора.
Примем R1 = ∞, т.е. рассмотрим схему 2 в режиме хх. Получим схему рис. 1.3, соответствующую эквивалентному генератору.
Найдем токи в цепи с помощью метода МКТ.
-
Запишем формализованную систему уравнений для метода контурных токов.
-
Используя данные, полученные в программе Electronics Workbench 5.12, проверим правильность составления уравнений, подставив соответствующие коэффициенты в исходную систему, получим систему в частном виде.
| I11xx,мА | I22xx,мА |
| 65.42 | 122.1 |
Заключение. Подстановка значений из МКМ показала, что уравнения составлены правильно
Составим уравнения МУП для узлов a, b, с, d, n.
-
Запишем формализованную систему уравнений для метода контурных токов.
-
Рассчитаем коэффициенты данной системы
-
Подставим полученные коэффициенты в исходную систему, получаем систему в частном виде.
Подставим в данную систему значения , найденные с помощью МКМ.
Полученное тождество показывает правильность составления уравнения МУП.
| φN,В | φA,В | φM,В | φC,В | φB,В | φD,В |
| 0 | 20 | -17.73 | 9.27 | 6 | 14.5 |
Найдем токи холостого по обобщенному закону Ома.
Итак, токи, найденные с помощью МУП совпали с токами, найденными по МКТ.
Определим входное сопротивление двухполюсника, заменив исходную схему эквивалентной преобразовав схему соединения треугольником в схему соединения звездой.
Определим входное сопротивление двухполюсника, заменив исходную схему эквивалентной преобразовав схему соединения треугольником в схему соединения звездой, преобразуя сопротивления R2, R3 и R4.
Итак, входные сопротивления цепи, найденные по двум различным путям совпали. Отсюда следует правильность составления уравнений.
Рассчитаем входное напряжение по двум путям.
Подсчитаем ток через сопротивление R1
Итак, ток, рассчитанный по методу эквивалентного генератора, совпал с I1
7. Начертить потенциальную диаграмму для любого замкнутого контура, включающего в себя обе ЭДС.
Выбираем контур mcbnam
Вывод: Так как на потенциальной диаграмме мы получили два скачка потенциалов – это означает, что контур с двумя ЭДС обойден правильно.
Проверим правильность нахождения потенциалов с помощью метода МКМ.
| φА,В | φB,В | φC,В | φN,В | φM,В | |
| Расчет | 20,66 | 17,56 | 25 | 0,984 | 0 |
| МКМ | 20,66 | 17,56 | 25 | 0,984 | 0 |
Результаты расчетов совпали с результатами метода МКМ.
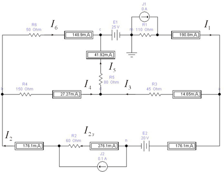
8. Результаты компьютерного моделирования (программа Electronics Workbench 5.12)
Рис. 2.1 Компьютерное моделирование схемы №2
Определение токов в ветвях и узловых потенциалов
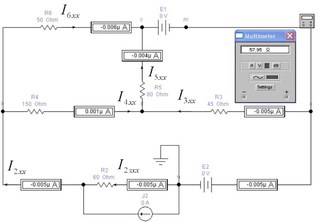
Рис 2.2. Компьютерное моделирование схемы №4, полученной из схемы №2
Определение токов холостого хода для МЭГ
Рис 2.3 Определение Rвх amxx с помощью мультиметра
Рис 2.4 Определение I1 с использованием схемы эквивалентного генератора















