Методические указания к лабораторным работам 14,15,16 (1014325), страница 2
Текст из файла (страница 2)
При полной невозможности получения приемлемых графиков регрессии и значений квадратичной регрессии для отдельных напряжений в КЭ, использовать алгоритмы сглаживания (ЦПС, ЦМ) и (или) алгоритм регуляризации сетки КЭ (если это не проведено) с объяснением и обоснованием предпринятых действий для обработки графиков этих напряжений. При построении графиков регрессии использовать информацию, полученную при построении графиков напряжений (перемещений) в единых координатах. Чтобы убедиться, что график действительно сходится, в сомнительных или неинформативных случаях его надо экстраполировать. Математическая формула функции у нас найдена, следовательно, нам остается только построить отдельно график функции с помощью любой программы для построения графиков, например, Agrapher вправо для значений NRC, в которых не проводился вычислительный эксперимент.
-
на основании используемых функций регрессии установить минимальный NRC, начиная с которого надо теоретически проводить расчет, чтобы гарантировано получить результат с точностью соответствующей уровню конкретного напряжения (см. подпункт В последовательности выполнения П.1) Определить число КЭ, соответствующее этому NRC и указать размерность задачи. Обосновать выбор NRC;
-
анализ эффективности методики применения регрессионного анализа для определения значения напряжений в точке по сравнению с подсчетом матожидания и примерной оценкой значений в единых и естественных координатах. Необходимо ответить на вопрос, что дало использование графиков сходимости, регрессионного анализа, можно ли было ограничиться подсчетом матожидания или подсчетом средних значений в единых или естественных координатах
Примеры оформления отчета по П1.
| Таблица 1 | ||||||
| Точка №3 -Зона №1, координаты (26; 57) | ||||||
| Напряжения NRC/№КЭ |
|
|
|
|
|
|
| 3 /27 | -1931 | -390 | -1214 | 277 | -2598 | 2747 |
| 4 /43 | -2349 | -847 | -1622 | 189 | -3385 | 3484 |
| 7/134 | -2208 | -707 | -1688 | 389 | -3305 | 3516 |
| 8/117 | -2147 | -782 | -1764 | 426 | -3356 | 3588 |
| 9 /137 | -2475 | -890 | -1811 | 295 | -3660 | 3815 |
| 10/167 | -2338 | -886 | -1844 | 370 | -3594 | 3793 |
| Общее мат. ожидание | -2224 | -747 | -1663 | 337 | -3308 | 3489 |
| Мат. ожидание с учетом откинутых значений | -2170 | -730 | -1663 | 364 | -3246 | 3399 |
| Примерная оценка значения в естественных координатах | -2250 -2400 | -1000 ÷ -1150 | -1800 ÷ -1850 | 300 ÷ 420 | -3400 ÷ -3700. | 3600 ÷ 3800 |
| Примерная оценка значения в единых координатах | ||||||
| Результат построения регрессии | -2190 | -930 | -1800 | 390 | -3510 | 3530 |
| Окончательно принятое значение | -2200 | -900 | -1800 | 400 | -3500 | 3500 |
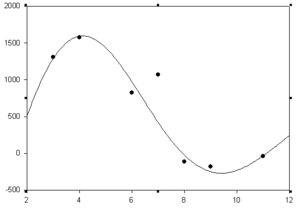
(Примечание: данный график не имеет отношения к графикам в естественных координатах, помещенных ниже, и помещен здесь только в качестве иллюстрации.)
При получении графиков сходимости в единых координатах следует учесть специфику функционала «Построение графиков сходимости » Sigma, разработанного для построения графиков сходимости сразу в нескольких точках. Для получения графиков сходимости в единых координатах в одной точке в соответствии с заданием П.1. надо опцией «Добавить точку» сформировать две точки с одинаковыми координатами. После этого опция «Построить графики в ЕСК станет доступной.
Таблица 3. Графики сходимости в естественных кординатах и функций регрессии с примерами обработки.
Точка №3 -Зона №1 координаты (26; 57)
Алгоритмы сглаживания не использовались.
| Напряжение по X Визуальная оценка даёт значения напряжений в пределах от -2250 до -2400. Общее матожидание равно (-2224). При NRC=9,10 достигаются самые большие выпадающие значения функции. Если пересчитать мат. ожидание без этих значений, то получится -2170. Так как разница с общим матожиданием невелика (меньше 5%), то можно строить регрессию без этих значений.
DampedSine_5parameters : Rsqr = 0,94 y= y0+ae-(x/d)sin(2πx/b+c) y=-2189+1419e-(x/1,952)sin(2πx/3,036+2,206) Функция сходится к (-2190) | Напряжение по Y Визуальная оценка даёт значения напряжений в пределах от -1000 до -1150. Общее матожидание равно (-747). Если откинуть NRC=10 и пересчитать мат. ожидание без этого значения, то получим (-730). Так как разница с общим матожиданием невелика (меньше 5%), то можно строить регрессию без этого значения. DampedSine_5parameters : Rsqr = 0,86 y= y0+ae-(x/d)sin(2πx/b+c) y=-930,1+64400e-(x/0,8996)sin(2πx/2,603- 0,8028) Функция сходится к (-930). |
| Касательное напряжение Визуальная оценка даёт значения напряжений в пределах от -1800 до -1850. Общее матожидание равно (-1663). Очень широкий разброс значений, однако, из положения точек примерно ясна общая картина сходимости, что позволет подобрать достаточно удачную функцию регрессии. DampedSine_5parameters : Rsqr = 0,9 y= y0+ae-(x/d)sin(2πx/b+c) y=-1804+2902e-(x/1,794)sin(2πx/502400+1,571) Из графика видно, функция затухает и сходится к значению, (-1800) | 1-ое главное напряжение Визуальная оценка даёт значения напряжений в пределах от 300 до 420. Матожидание равно 337. При NRC=4,9 достигаются самые большие выпадающие значения функции, если пересчитать мат. ожидание без этих значений, то получится 364, Так как разница с общим матожиданием невелика (меньше 5%), то можно строить регрессию без этих значений.
DampedSine_5parameters : Rsqr = 0,91 y= y0+ae-(x/d)sin(2πx/b+c) y=386+493,7e-(x/2,717)sin(2πx/9,29+1,836) Из графика видно, что функция сходится к значению 390. |
| 2-ое главное напряжение Визуальная оценка даёт значения напряжений в пределах от -3400 до -3700. Общее матожидание равно (-3308). При NRC=4,9 достигаются самые большие выпадающие значения функции. При пересчёте мат. ожидания без этих значений, то получится (-3246). Так как разница с общим матожиданием невелика (меньше 5%), то можно строить регрессию без этих значений. DampedSine_5parameters : Rsqr = 0,96 y= y0+ae-(x/d)sin(2πx/b+c) y=-3511+45250e-(x/1,525)sin(2πx/129,2+1,525) Из графика видно, что функция сходится к значению (-3510). | Эквивалентное напряжение Визуальная оценка даёт значения напряжений в пределах от 3600 до 3800. Общее матожидание равно 3489. При NRC=9,10 достигаются самые большие выпадающие значения функции. При пересчёте мат. ожидания без этих значений, то получится 3399. Так как разница с общим матожиданием невелика (меньше 5%), то можно строить регрессию без этих значений. DampedSine_5parameters : Rsqr = 0,88 y= y0+ae-(x/d)sin(2πx/b+c) y=3525+440800e-(x/0,4729)sin(2πx/3,596*10^6 +4,712) Из графика видно, что функция сходится к значению 3530 |
Окончательные значения приняты с учетом значительно большего допускаемого напряжения для материала в этой точке (38000Н/см2). Для гарантии они в большинстве случаев несколько увеличены сообразуясь большей частью с построенными графиками регрессии, с учетом сложности и неопределённости отдельных исходных графиков, а также матожидания функции.
Если сходимость визуально трудно определить, то следует строить по два графика на напряжение, например, в таком стиле:
| Напряжение по X Визуальная оценка даёт значения напряжений в пределах от 2250 до 2050. Общее матожидание равно (2102). Точки лежат довольно равномерно (без выпадов), поэтому можно оставить так как есть.
DampedSine_5parameters : Rsqr = 0,98 y= y0+ae-(x/d)sin(2πx/b+c) y=2090,9+471,9e-(x/25,22)sin(2πx/3,066-0,044) Функция примерно сходится к (2091) | Напряжение по Y Визуальная оценка даёт значения напряжений в пределах от 200 до 600. Общее матожидание равно (556). Если откинуть NRC=10 и 5 и пересчитать мат. ожидание без этого значения, то получим (586). DampedSine_5parameters : Rsqr = 0,89 y= y0+ae-(x/d)sin(2πx/b+c) y=352,2+2187,3e-(x/7,62)sin(2πx/10,57+2187,3) Функция приблизительно сходится к (352). |
| Касательное напряжение Визуальная оценка даёт значения напряжений в пределах от -450 до -550. Общее матожидание равно (-524). Если откинуть NRC=6 и пересчитать мат. ожидание без этого значения, то получим (-508). Так как разница с общим матожиданием невелика (около 5%), то можно строить регрессию без этого значения. DampedSine_5parameters : Rsqr = 0,86 y= y0+ae-(x/d)sin(2πx/b+c) y= -466,27+ 697,80e-(x/4,069)sin(2πx/ 3,623+ 5,2048) Из графика видно, функция затухает и сходится к зачению, приблизительно, (-466) | 1-ое главное напряжение Визуальная оценка даёт значения напряжений в пределах от 2100 до 2400. Матожидание равно 2285. Точки лежат довольно равномерно (без выпадов), поэтому можно оставить так, как есть. DampedSine_5parameters : Rsqr = 0,96 y= y0+ae-(x/d)sin(2πx/b+c) y=2258+721,9e-(x/14,3985)sin(2πx/3,1743+0,6146) Из графика видно, что функция сходится, примерно, к значению 2258. |
| 2-ое главное напряжение Визуальная оценка даёт значения напряжений в пределах от 100 до 500. Общее матожидание равно (362). Точки лежат довольно равномерно (без выпадов), поэтому можно оставить так, как есть. DampedSine_5parameters : Rsqr = 0,85 y= y0+ae-(x/d)sin(2πx/b+c) y=223,7+925,3e-(x/32,93)sin(2πx/3,2063+0,8506) Из графика видно, что функция сходится к значению примерно (224) | Эквивалентное напряжение Визуальная оценка даёт значения напряжений в пределах от 2150 до 2250. Общее матожидание равно 2193. При NRC=7,11 достигаются самые большие выпадающие значения функции. При пересчёте мат. ожидания без этих значений, то получится 2183. Так как разница с общим матожиданием невелика (меньше 5%), то можно строить регрессию без этих значений. DampedSine_5parameters : Rsqr = 0,89 y= y0+ae-(x/d)sin(2πx/b+c) y=2190,6+354,5e-(x/7,835)sin(2πx/3,3015 +0,5414) Из графика видно, что функция сходится примерно к значению 2190 |
П.2. Исследование сходимости результатов, полученных в CAE Nastran
Содержание и оформление работы по П.2.
÷
















