переведённые UML-схемы (2) (1013561)
Текст из файла
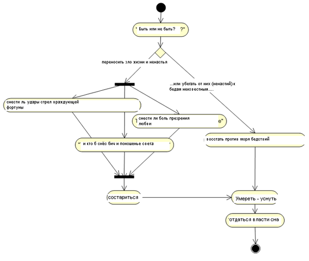
Диаграмма 1 – полностью посвящена высказываниям Шекспира!
Цитаты взяты из Гамлета и немного исправлены, дыба донести их суть, я попыталась переводить оригинальными фразами из Гамлета. Цель диаграммы – разложить по полочкам возможные варианты ответов на вопрос, который гложет человечество уже многие годы: «Быть или не быть?»
Быть иль не быть - таков вопрос; что лучше,
Что благородней для души: сносить ли
Удары стрел враждующей фортуны,
Или восстать противу моря бедствий
И их окончить. Умереть - уснуть -
Не боле, сном всегдашним прекратить
Все скорби сердца, тысячи мучений,
Наследье праха - вот конец, достойный
Желаний жарких. Умереть - уснуть.
Уснуть. Но сновиденья... Вот препона:
Какие будут в смертном сне мечты,
Когда мятежную мы свергнем бренность,
О том помыслить должно. Вот источник
Столь долгой жизни бедствий и печалей.
И кто б снес бич и поношенье света,
Обиды гордых, притесненье сильных,
Законов слабость, знатных своевольство,
Осмеянной любови муки, злое
Презренных душ презрение к заслугам,
Когда кинжала лишь один удар -
И он свободен. Кто в ярме ходил бы,
Стенал под игом жизни и томился,
Когда бы страх грядущего по смерти
Неведомой страны, из коей нет
Сюда возврата, - не тревожил воли,
Не заставлял скорей сносить зло жизни,
Чем убегать от ней к бедам безвестным.
Так робкими творит всегда нас совесть,
Так яркий в нас решимости румянец
Под тению пускает размышленья,
И замыслов отважные порывы,
От сей препоны уклоняя бег свой,
Имен деяний не стяжают. Ах,
Офелия. О нимфа, помяни
Грехи мои в своей молитве.
Диаграмма 2.
Анекдот из бездны или Анекдот из преисподни.
Диаграмма 3.
История имбирного пряника. Здесь схематично обозначены этапы жизни имбирного пряника. Сначала его пекут, потом он встречается с человеком, который его хочет съесть, после чего 2 варианта исхода событий: 1) он убегает и потом встретится с другим человеком, желающим его съесть, 2) сразу его съедает, предварительно заманив пряник.
Диаграмма 4.
Это детская считалочка – стишок, который учат для лучшего произношения некоторых звуков. Смысл : за 1 неделю человек рождается, женится, заболевает… и затем умирает… Я так понимаю, что 3 дня из семи пиводят к одной фреске, которая заключает в себе болезнь и смерть…
Диаграмма 5. Мировой баланс
Теория Инь и Янь. По идее есть 100% всего мира, инь составляет 50% и Янь -50%. Этот мужик пытался доказать, что Янь меньше Инь, или Инь Меньше, чем Янь. Я честно, не совсем поняла…
Диаграмма 6. Сказка про три поросёнка.
Автор просто схематично расписал всю сказку. Думаю, что в программировании круги и ромбики обозначают что-то… с информатики я помнбю, что в Ромбике мы всегда писали «Если», а в овале законченное действие.
Диаграмма 7. История, которая не имеет конца. Опять –таки вечный вопрос встаёт перед создателем этой диаграммы. Если ты говоришь, что ты лжец, то верить этому или нет…
Я знаю, что люблю и люблю то, что знаю
Диаграмма 8.
Тут я в логике бессильна….
Диаграмма посвящена знаменитому высказыванию Казмы Пруткова «Никто не обнимет необъятного», которое в наше время перефразировано «Нельзя объять необъятное»
Автор рисунка опровергает эту цитату своей схемой. Игры слов я не вижу, потому что английское «unbounded» переводится как необъятное, безмерное, неограниченное. Именно это слово используется в английской цитате «Can’t fill unbounded»…
Характеристики
Тип файла документ
Документы такого типа открываются такими программами, как Microsoft Office Word на компьютерах Windows, Apple Pages на компьютерах Mac, Open Office - бесплатная альтернатива на различных платформах, в том числе Linux. Наиболее простым и современным решением будут Google документы, так как открываются онлайн без скачивания прямо в браузере на любой платформе. Существуют российские качественные аналоги, например от Яндекса.
Будьте внимательны на мобильных устройствах, так как там используются упрощённый функционал даже в официальном приложении от Microsoft, поэтому для просмотра скачивайте PDF-версию. А если нужно редактировать файл, то используйте оригинальный файл.
Файлы такого типа обычно разбиты на страницы, а текст может быть форматированным (жирный, курсив, выбор шрифта, таблицы и т.п.), а также в него можно добавлять изображения. Формат идеально подходит для рефератов, докладов и РПЗ курсовых проектов, которые необходимо распечатать. Кстати перед печатью также сохраняйте файл в PDF, так как принтер может начудить со шрифтами.















