Дана система уравнений x1 + 2 ⋅ x2 − x3 = 1, −3 - Ответ на вопрос по Высшая математика №221245
Вопрос
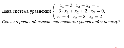
Дана система уравнений x1 + 2 ⋅ x2 − x3 = 1, −3 ⋅ x1 + x2 + 2 ⋅ x3 = 0, x1 + 4 ⋅ x2 + 3 ⋅ x3 = 2. Сколько решений имеет эта система уравнений и почему?
Ответ

Важен лишь масштаб деяний. Их абсолютная величина. Знак же значения не имеет. Минус легко меняется на плюс, и наоборот. Вот только ноль ни на что никогда не меняется.
online



















