Ответ на вопрос по схемотехнике №736110: Модуль счёта М = ... (Z - импульс запуска) Выберите один ответ: 10 9 13 5 7 3 6 8 4 15 Модуль счёта М = ... (Z - импульс запуска) Выберите - Ответ на вопрос по схемотехнике №736110Модуль счёта М = ... (Z - импульс запуска) Выберите - Ответ на вопрос по схемотехнике №736110
2025-06-162025-06-16СтудИзба
Модуль счёта М = ... (Z - импульс запуска) Выберите - Ответ на вопрос по схемотехнике №736110
Вопрос
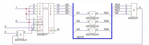
Модуль счёта М = ... (Z - импульс запуска)
Выберите один ответ:- 10
- 9
- 13
- 5
- 7
- 3
- 6
- 8
- 4
- 15
Ответ

Если нужен другой вариант работы или отдельная задача из любой работы, пишите в комментарии















