Для студентов МГТУ им. Н.Э.Баумана по предмету Термовакуумные процессы и оборудование (МТ-11)Задача 1, Вариант 69Задача 1, Вариант 69
4,735272
2022-05-082022-05-08СтудИзба
Задача 1: Задача 1, Вариант 69 вариант 69
Описание
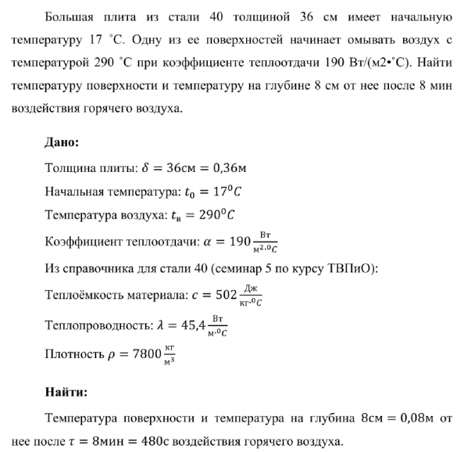
Большая плита из стали 40 толщиной 36 см имеет начальную температуру 17 ˚С. Одну из ее поверхностей начинает омывать воздух с температурой 290 ˚С при коэффициенте теплоотдачи 190 Вт/(м2•˚С). Найти температуру поверхности и температуру на глубине 8 см от нее после 8 мин воздействия горячего воздуха.
Характеристики решённой задачи
Учебное заведение
Семестр
Номер задания
Вариант
Просмотров
10
Качество
Идеальное компьютерное
Размер
363,06 Kb
Список файлов
1.pdf
МГТУ им. Н.Э.Баумана


















