Для студентов МГТУ им. Н.Э.Баумана по предмету Теория вероятностей и математическая статистикаСлучайные событияСлучайные события
4,96529554
2025-10-042025-10-04СтудИзба
ДЗ 1.1: Случайные события вариант 14
Новинка
-51%
Описание
- Задача 1. Одновременно подбрасывают две игральные кости. В вариантах 1-10 найти вероятность того, что сумма выпавших очков: 1) равна k; 2) меньше k+1; 3) больше k-1; 4) заключена в промежутке [α;β]. В вариантах 11-30 найти вероятность того, что произведение выпавших очков: 1) равна k; 2) меньше k+1; 3) больше k-1; 4) заключена в промежутке [α;β].
- Задача 2. На некоторое обслуживающие устройство поступают две заявки. Каждая может поступить в любой момент времени в течение Т минут. Время обслуживания первой заявки τ1 минут, второй - τ2 минут. При поступлении заявки на занятое устройство она не принимается. При поступлении ее хотя бы в последний момент времени Т заявка обслуживается. Найти вероятность того, что: 1) обе заявки будут обслужены; 2) будет обслужена одна заявка.
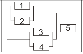
- Задача 3. Задана электрическая схема системы, состоящей из пяти элементов. Событие
Аi- отказ i-го элемента за некоторый промежуток времени. Вероятности безотказной работы элементов заданы: P(Ai)=0,95; i=1,3,5; P(Aj)=0,95; j=2,4. Событие А состоит в безотказной работе всей системы за рассматриваемый промежуток времени. Требуется: 1) выразить событие А через Ai илиАi(i=1,2,3,4,5); 2) найти вероятность P(A) безотказной работы системы. - Задача 4. Из партии, содержащей n изделий, среди которых k - высшего сорта, для контроля последовательно выбирают наугад m изделий. Найти вероятность того, что среди выбранных изделий окажется ровно l высшего сорта при условии, что выборка производится: 1) с возвращением (выбранное изделие после проверки возвращается обратно в партию); 2) без возвращения (выбранное изделие в партию не возвращается).
- Задача 5. На склад поступили детали, изготовляемые на трех станках. Изготовлено на станках деталей, %: на первом - a, на втором - b, на третьем - c. Вероятность выпуска бракованных деталей на i-м станке равна Pi (i=1,2,3). Определить вероятность того, что изделие, наудачу взятое со склада 1) оказалась бракованным; 2) оказалось небракованным. Найти вероятность того, что она изготовлена на j-м станке.
Файлы условия, демо
Характеристики домашнего задания
Учебное заведение
Номер задания
Вариант
Программы
Просмотров
0
Качество
Идеальное компьютерное
Размер
143,53 Kb
Список файлов
Вариант (14) - 1.1. Случайные события.pdf

Вам все понравилось? Получите кэшбэк - 40 рублей на Ваш счёт при покупке. Поставьте оценку и напишите положительный комментарий к купленному файлу. После Вы получите деньги на ваш счет.